Click here to close Hello! We notice that you are using Internet Explorer, which is not supported by Xenbase and may cause the site to display incorrectly. We suggest using a current version of Chrome, FireFox, or Safari.

Profile Publications (63)
XB-PERS-532

Publications By Ira Daar

???pagination.result.count???

???pagination.result.page??? 1 2 ???pagination.result.next???


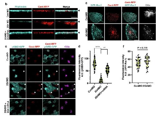
Proliferation associated 2G4 is required for the ciliation of vertebrate motile cilia., Lee M, Carpenter C, Hwang YS, Yoon J, Lu Q, Westlake CJ, Moody SA, Yamaguchi TP, Daar IO., Commun Biol. November 4, 2024; 7 (1): 1430.   


Polyethyleneimine/polyethylene glycol-conjugated gold nanoparticles as nanoscale positive/negative controls in nanotoxicology: testing in frog embryo teratogenesis assay-Xenopus and mammalian tissue culture system., Hwang YS, So D, Lee M, Yoon J, Reipa V, Tona A, Yi F, Nelson BC, LaVan DA, Hackley VA, Daar IO, Cho TJ., Nanotoxicology. February 1, 2023; 17 (1): 94-115.   


Wnt4 and ephrinB2 instruct apical constriction via Dishevelled and non-canonical signaling., Yoon J, Sun J, Lee M, Hwang YS, Daar IO., Nat Commun. January 20, 2023; 14 (1): 337.   


Male infertility-associated Ccdc108 regulates multiciliogenesis via the intraflagellar transport machinery., Zhao H, Sun J, Insinna C, Lu Q, Wang Z, Nagashima K, Stauffer J, Andresson T, Specht S, Perera S, Daar IO, Westlake CJ., EMBO Rep. April 5, 2022; 23 (4): e52775.   


Zic5 stabilizes Gli3 via a non-transcriptional mechanism during retinal development., Sun J, Yoon J, Lee M, Lee HK, Hwang YS, Daar IO., Cell Rep. February 1, 2022; 38 (5): 110312.   


CEP97 phosphorylation by Dyrk1a is critical for centriole separation during multiciliogenesis., Lee M, Nagashima K, Yoon J, Sun J, Wang Z, Carpenter C, Lee HK, Hwang YS, Westlake CJ, Daar IO., J Cell Biol. January 3, 2022; 221 (1):   


Characterization of a Compound Heterozygous SLC2A9 Mutation That Causes Hypouricemia., Yoon J, Cachau R, David VA, Thompson M, Jung W, Jee SH, Daar IO, Winkler CA, Cho SK., Biomedicines. September 6, 2021; 9 (9):   


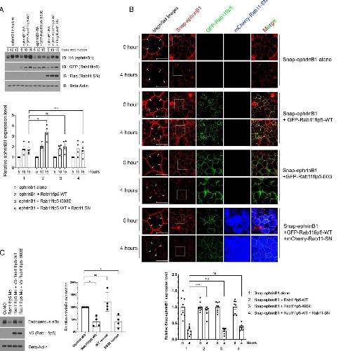
Rab11fip5 regulates telencephalon development via ephrinB1 recycling., Yoon J, Garo J, Lee M, Sun J, Hwang YS, Daar IO., Development. February 2, 2021; 148 (3):   


Sprouty2 regulates positioning of retinal progenitors through suppressing the Ras/Raf/MAPK pathway., Sun J, Yoon J, Lee M, Hwang YS, Daar IO., Sci Rep. August 13, 2020; 10 (1): 13752.   


Developmentally regulated GTP-binding protein 1 modulates ciliogenesis via an interaction with Dishevelled., Lee M, Hwang YS, Yoon J, Sun J, Harned A, Nagashima K, Daar IO., J Cell Biol. August 5, 2019; 218 (8): 2659-2676.   


TBC1d24-ephrinB2 interaction regulates contact inhibition of locomotion in neural crest cell migration., Yoon J, Hwang YS, Lee M, Sun J, Cho HJ, Knapik L, Daar IO., Nat Commun. August 28, 2018; 9 (1): 3491.   


A frog's view of EphrinB signaling., Hwang YS, Daar IO., Genesis. January 1, 2017; 55 (1-2):   


Neural transcription factors bias cleavage stage blastomeres to give rise to neural ectoderm., Gaur S, Mandelbaum M, Herold M, Majumdar HD, Neilson KM, Maynard TM, Mood K, Daar IO, Moody SA., Genesis. June 1, 2016; 54 (6): 334-49.   


EphrinB2 affects apical constriction in Xenopus embryos and is regulated by ADAM10 and flotillin-1., Ji YJ, Hwang YS, Mood K, Cho HJ, Lee HS, Winterbottom E, Cousin H, Daar IO., Nat Commun. January 1, 2014; 5 3516.   


Abelson interactor 1 (ABI1) and its interaction with Wiskott-Aldrich syndrome protein (wasp) are critical for proper eye formation in Xenopus embryos., Singh A, Winterbottom EF, Ji YJ, Hwang YS, Daar IO., J Biol Chem. May 17, 2013; 288 (20): 14135-14146.


Conserved structural domains in FoxD4L1, a neural forkhead box transcription factor, are required to repress or activate target genes., Klein SL, Neilson KM, Orban J, Yaklichkin S, Hoffbauer J, Mood K, Daar IO, Moody SA., PLoS One. April 4, 2013; 8 (4): e61845.   


The Smurf ubiquitin ligases regulate tissue separation via antagonistic interactions with ephrinB1., Hwang YS, Lee HS, Kamata T, Mood K, Cho HJ, Winterbottom E, Ji YJ, Singh A, Daar IO., Genes Dev. March 1, 2013; 27 (5): 491-503.   


Specific domains of FoxD4/5 activate and repress neural transcription factor genes to control the progression of immature neural ectoderm to differentiating neural plate., Neilson KM, Klein SL, Mhaske P, Mood K, Daar IO, Moody SA., Dev Biol. May 15, 2012; 365 (2): 363-75.   


Small molecule inhibitors of ezrin inhibit the invasive phenotype of osteosarcoma cells., Bulut G, Hong SH, Chen K, Beauchamp EM, Rahim S, Kosturko GW, Glasgow E, Dakshanamurthy S, Lee HS, Daar I, Toretsky JA, Khanna C, Uren A., Oncogene. January 19, 2012; 31 (3): 269-81.


Using 32-cell stage Xenopus embryos to probe PCP signaling., Lee HS, Sokol SY, Moody SA, Daar IO., Methods Mol Biol. January 1, 2012; 839 91-104.


Functional coupling between the extracellular matrix and nuclear lamina by Wnt signaling in progeria., Hernandez L, Roux KJ, Wong ES, Mounkes LC, Mutalif R, Navasankari R, Rai B, Cool S, Jeong JW, Wang H, Lee HS, Kozlov S, Grunert M, Keeble T, Jones CM, Meta MD, Young SG, Daar IO, Burke B, Perantoni AO, Stewart CL., Dev Cell. September 14, 2010; 19 (3): 413-25.   


Fibroblast growth factor receptor-induced phosphorylation of ephrinB1 modulates its interaction with Dishevelled., Lee HS, Mood K, Battu G, Ji YJ, Singh A, Daar IO., Mol Biol Cell. January 1, 2009; 20 (1): 124-33.   


EphrinB reverse signaling in cell-cell adhesion: is it just par for the course?, Lee HS, Daar IO., Cell Adh Migr. January 1, 2009; 3 (3): 250-5.


EphrinB1 controls cell-cell junctions through the Par polarity complex., Lee HS, Nishanian TG, Mood K, Bong YS, Daar IO., Nat Cell Biol. August 1, 2008; 10 (8): 979-86.


ephrinB1 signals from the cell surface to the nucleus by recruitment of STAT3., Bong YS, Lee HS, Carim-Todd L, Mood K, Nishanian TG, Tessarollo L, Daar IO., Proc Natl Acad Sci U S A. October 30, 2007; 104 (44): 17305-10.


Gab1 is required for cell cycle transition, cell proliferation, and transformation induced by an oncogenic met receptor., Mood K, Saucier C, Bong YS, Lee HS, Park M, Daar IO., Mol Biol Cell. September 1, 2006; 17 (9): 3717-28.


Oncogenic Met receptor induces ectopic structures in Xenopus embryos., Ishimura A, Lee HS, Bong YS, Saucier C, Mood K, Park EK, Daar IO., Oncogene. July 20, 2006; 25 (31): 4286-99.


Oncogenic Met receptor induces cell-cycle progression in Xenopus oocytes independent of direct Grb2 and Shc binding or Mos synthesis, but requires phosphatidylinositol 3-kinase and Raf signaling., Mood K, Saucier C, Ishimura A, Bong YS, Lee HS, Park M, Daar IO., J Cell Physiol. April 1, 2006; 207 (1): 271-85.


The essential vertebrate ABCE1 protein interacts with eukaryotic initiation factors., Chen ZQ, Dong J, Ishimura A, Daar I, Hinnebusch AG, Dean M., J Biol Chem. March 17, 2006; 281 (11): 7452-7.


Dishevelled mediates ephrinB1 signalling in the eye field through the planar cell polarity pathway., Lee HS, Bong YS, Moore KB, Soria K, Moody SA, Daar IO., Nat Cell Biol. January 1, 2006; 8 (1): 55-63.


KSR regulation of the Raf-MEK-ERK cascade., Ritt DA, Daar IO, Morrison DK., Methods Enzymol. January 1, 2006; 407 224-37.


Contribution of JNK, Mek, Mos and PI-3K signaling to GVBD in Xenopus oocytes., Mood K, Bong YS, Lee HS, Ishimura A, Daar IO., Cell Signal. May 1, 2004; 16 (5): 631-42.


Ectopic EphA4 receptor induces posterior protrusions via FGF signaling in Xenopus embryos., Park EK, Warner N, Bong YS, Stapleton D, Maeda R, Pawson T, Daar IO., Mol Biol Cell. April 1, 2004; 15 (4): 1647-55.   


Inhibition of FGF signaling causes expansion of the endoderm in Xenopus., Cha SW, Hwang YS, Chae JP, Lee SY, Lee HS, Daar I, Park MJ, Kim J., Biochem Biophys Res Commun. February 27, 2004; 315 (1): 100-6.   


Morphogenesis during Xenopus gastrulation requires Wee1-mediated inhibition of cell proliferation., Murakami MS, Moody SA, Daar IO, Morrison DK., Development. February 1, 2004; 131 (3): 571-80.   


Tyr-298 in ephrinB1 is critical for an interaction with the Grb4 adaptor protein., Bong YS, Park YH, Lee HS, Mood K, Ishimura A, Daar IO., Biochem J. January 15, 2004; 377 (Pt 2): 499-507.


Morphogenetic movements underlying eye field formation require interactions between the FGF and ephrinB1 signaling pathways., Moore KB, Mood K, Daar IO, Moody SA., Dev Cell. January 1, 2004; 6 (1): 55-67.   


The lipid phosphatase LPP3 regulates extra-embryonic vasculogenesis and axis patterning., Escalante-Alcalde D, Hernandez L, Le Stunff H, Maeda R, Lee HS, Jr-Gang-Cheng, Sciorra VA, Daar I, Spiegel S, Morris AJ, Stewart CL., Development. October 1, 2003; 130 (19): 4623-37.   


Common and distinct signals specify the distribution of blood and vascular cell lineages in Xenopus laevis embryos., Iraha F, Saito Y, Yoshida K, Kawakami M, Izutsu Y, Daar IO, Maéno M., Dev Growth Differ. October 1, 2002; 44 (5): 395-407.   


SNT1/FRS2 mediates germinal vesicle breakdown induced by an activated FGF receptor1 in Xenopus oocytes., Mood K, Friesel R, Daar IO., J Biol Chem. September 6, 2002; 277 (36): 33196-204.


Low-molecular-weight protein tyrosine phosphatase is a positive component of the fibroblast growth factor receptor signaling pathway., Park EK, Warner N, Mood K, Pawson T, Daar IO., Mol Cell Biol. May 1, 2002; 22 (10): 3404-14.


Xpbx1b and Xmeis1b play a collaborative role in hindbrain and neural crest gene expression in Xenopus embryos., Maeda R, Ishimura A, Mood K, Park EK, Buchberg AM, Daar IO., Proc Natl Acad Sci U S A. April 16, 2002; 99 (8): 5448-53.   


Docking protein SNT1 is a critical mediator of fibroblast growth factor signaling during Xenopus embryonic development., Akagi K, Kyun Park E, Mood K, Daar IO., Dev Dyn. March 1, 2002; 223 (2): 216-28.   


Xmeis1, a protooncogene involved in specifying neural crest cell fate in Xenopus embryos., Maeda R, Mood K, Jones TL, Aruga J, Buchberg AM, Daar IO., Oncogene. March 15, 2001; 20 (11): 1329-42.


Involvement of BMP-4/msx-1 and FGF pathways in neural induction in the Xenopus embryo., Ishimura A, Maeda R, Takeda M, Kikkawa M, Daar IO, Maéno M., Dev Growth Differ. August 1, 2000; 42 (4): 307-16.   


Fibroblast growth factor receptor-mediated rescue of x-ephrin B1-induced cell dissociation in Xenopus embryos., Chong LD, Park EK, Latimer E, Friesel R, Daar IO., Mol Cell Biol. January 1, 2000; 20 (2): 724-34.


Xenopus CRMP-2 is an early response gene to neural induction., Kamata T, Daar IO, Subleski M, Copeland T, Kung HF, Xu RH., Brain Res Mol Brain Res. June 15, 1998; 57 (2): 201-10.   


Loss of cell adhesion in Xenopus laevis embryos mediated by the cytoplasmic domain of XLerk, an erythropoietin-producing hepatocellular ligand., Jones TL, Chong LD, Kim J, Xu RH, Kung HF, Daar IO., Proc Natl Acad Sci U S A. January 20, 1998; 95 (2): 576-81.   


Identification of XLerk, an Eph family ligand regulated during mesoderm induction and neurogenesis in Xenopus laevis., Jones TL, Karavanova I, Chong L, Zhou RP, Daar IO., Oncogene. May 8, 1997; 14 (18): 2159-66.


Identification of a conserved family of Meis1-related homeobox genes., Steelman S, Moskow JJ, Muzynski K, North C, Druck T, Montgomery JC, Huebner K, Daar IO, Buchberg AM., Genome Res. February 1, 1997; 7 (2): 142-56.

???pagination.result.page??? 1 2 ???pagination.result.next???