Click here to close Hello! We notice that you are using Internet Explorer, which is not supported by Xenbase and may cause the site to display incorrectly. We suggest using a current version of Chrome, FireFox, or Safari.

Profile Publications (56)
XB-PERS-523

Publications By Jan L Christian

???pagination.result.count???

???pagination.result.page??? 1 2 ???pagination.result.next???


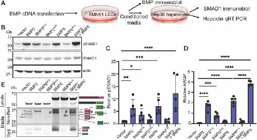
The prodomain of bone morphogenetic protein 2 promotes dimerization and cleavage of BMP6 homodimers and BMP2/6 heterodimers., Chauhan P, Xue Y, Kim HS, Fisher AL, Babitt JL, Christian JL., J Biol Chem. October 19, 2024; 300 (10): 107790.   


Tril dampens Nodal signaling through Pellino2- and Traf6-mediated activation of Nedd4l., Kim HS, Green YS, Xie Y, Christian JL., Proc Natl Acad Sci U S A. September 7, 2021; 118 (36):   


Analysis of Transforming Growth Factor ß Family Cleavage Products Secreted Into the Blastocoele of Xenopus laevis Embryos., Kim HS, Christian JL., J Vis Exp. July 21, 2021; (173):


Proteolytic Activation of Bmps: Analysis of Cleavage in Xenopus Oocytes and Embryos., Kim HS, McKnite A, Christian JL., Methods Mol Biol. January 1, 2019; 1891 115-133.


Fibronectin type III and intracellular domains of Toll-like receptor 4 interactor with leucine-rich repeats (Tril) are required for developmental signaling., Kim HS, McKnite A, Xie Y, Christian JL., Mol Biol Cell. March 1, 2018; 29 (5): 523-531.   


Tril targets Smad7 for degradation to allow hematopoietic specification in Xenopus embryos., Green YS, Kwon S, Mimoto MS, Xie Y, Christian JL., Development. November 1, 2016; 143 (21): 4016-4026.   


Expression pattern of bcar3, a downstream target of Gata2, and its binding partner, bcar1, during Xenopus development., Green YS, Kwon S, Christian JL., Gene Expr Patterns. January 1, 2016; 20 (1): 55-62.   


GATA2 regulates Wnt signaling to promote primitive red blood cell fate., Mimoto MS, Kwon S, Green YS, Goldman D, Christian JL., Dev Biol. November 1, 2015; 407 (1): 1-11.   


The prodomain of BMP4 is necessary and sufficient to generate stable BMP4/7 heterodimers with enhanced bioactivity in vivo., Neugebauer JM, Kwon S, Kim HS, Donley N, Tilak A, Sopory S, Christian JL., Proc Natl Acad Sci U S A. May 5, 2015; 112 (18): E2307-16.   


Simultaneous rather than ordered cleavage of two sites within the BMP4 prodomain leads to loss of ligand in mice., Tilak A, Nelsen SM, Kim HS, Donley N, McKnite A, Lee H, Christian JL., Development. August 1, 2014; 141 (15): 3062-71.   


Friend of GATA (FOG) interacts with the nucleosome remodeling and deacetylase complex (NuRD) to support primitive erythropoiesis in Xenopus laevis., Mimoto MS, Christian JL., PLoS One. January 1, 2012; 7 (1): e29882.   


Morphogen gradients in development: from form to function., Christian JL., Wiley Interdiscip Rev Dev Biol. January 1, 2012; 1 (1): 3-15.


Sortilin associates with transforming growth factor-beta family proteins to enhance lysosome-mediated degradation., Kwon S, Christian JL., J Biol Chem. June 17, 2011; 286 (24): 21876-85.


Manipulation of gene function in Xenopus laevis., Mimoto MS, Christian JL., Methods Mol Biol. January 1, 2011; 770 55-75.


Regulation of Dpp activity by tissue-specific cleavage of an upstream site within the prodomain., Sopory S, Kwon S, Wehrli M, Christian JL., Dev Biol. October 1, 2010; 346 (1): 102-12.   


Site-specific cleavage of BMP4 by furin, PC6, and PC7., Nelsen SM, Christian JL., J Biol Chem. October 2, 2009; 284 (40): 27157-66.


GATA-2 functions downstream of BMPs and CaM KIV in ectodermal cells during primitive hematopoiesis., Dalgin G, Goldman DC, Donley N, Ahmed R, Eide CA, Christian JL., Dev Biol. October 15, 2007; 310 (2): 454-69.   


Identification, developmental expression and regulation of the Xenopus ortholog of human FANCG/XRCC9., Stone S, Sobeck A, van Kogelenberg M, de Graaf B, Joenje H, Christian J, Hoatlin ME., Genes Cells. July 1, 2007; 12 (7): 841-51.   


Regulation of bone morphogenetic protein-4 activity by sequence elements within the prodomain., Sopory S, Nelsen SM, Degnin C, Wong C, Christian JL., J Biol Chem. November 10, 2006; 281 (45): 34021-31.


Mutation of an upstream cleavage site in the BMP4 prodomain leads to tissue-specific loss of activity., Goldman DC, Hackenmiller R, Nakayama T, Sopory S, Wong C, Kulessa H, Christian JL., Development. May 1, 2006; 133 (10): 1933-42.


Ectodermally derived steel/stem cell factor functions non-cell autonomously during primitive erythropoiesis in Xenopus., Goldman DC, Berg LK, Heinrich MC, Christian JL., Blood. April 15, 2006; 107 (8): 3114-21.


Fanconi anemia proteins are required to prevent accumulation of replication-associated DNA double-strand breaks., Sobeck A, Stone S, Costanzo V, de Graaf B, Reuter T, de Winter J, Wallisch M, Akkari Y, Olson S, Wang W, Joenje H, Christian JL, Lupardus PJ, Cimprich KA, Gautier J, Hoatlin ME., Mol Cell Biol. January 1, 2006; 26 (2): 425-37.


Proprotein convertase genes in Xenopus development., Nelsen S, Berg L, Wong C, Christian JL., Dev Dyn. July 1, 2005; 233 (3): 1038-44.   


XPACE4 is a localized pro-protein convertase required for mesoderm induction and the cleavage of specific TGFbeta proteins in Xenopus development., Birsoy B, Berg L, Williams PH, Smith JC, Wylie CC, Christian JL, Heasman J., Development. February 1, 2005; 132 (3): 591-602.   


Cleavages within the prodomain direct intracellular trafficking and degradation of mature bone morphogenetic protein-4., Degnin C, Jean F, Thomas G, Christian JL., Mol Biol Cell. November 1, 2004; 15 (11): 5012-20.


Calmodulin-dependent protein kinase IV mediated antagonism of BMP signaling regulates lineage and survival of hematopoietic progenitors., Walters MJ, Wayman GA, Notis JC, Goodman RH, Soderling TR, Christian JL., Development. March 1, 2002; 129 (6): 1455-66.


The activity and signaling range of mature BMP-4 is regulated by sequential cleavage at two sites within the prodomain of the precursor., Cui Y, Hackenmiller R, Berg L, Jean F, Nakayama T, Thomas G, Christian JL., Genes Dev. November 1, 2001; 15 (21): 2797-802.


Bone morphogenetic protein function is required for terminal differentiation of the heart but not for early expression of cardiac marker genes., Walters MJ, Wayman GA, Christian JL., Mech Dev. February 1, 2001; 100 (2): 263-73.


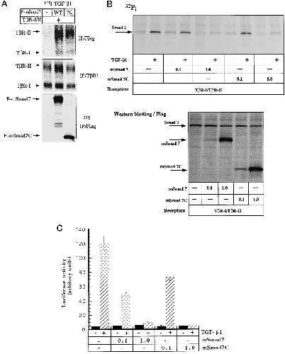
Dissection of inhibitory Smad proteins: both N- and C-terminal domains are necessary for full activities of Xenopus Smad6 and Smad7., Nakayama T, Berg LK, Christian JL., Mech Dev. February 1, 2001; 100 (2): 251-62.


CaM kinase IV regulates lineage commitment and survival of erythroid progenitors in a non-cell-autonomous manner., Wayman GA, Walters MJ, Kolibaba K, Soderling TR, Christian JL., J Cell Biol. November 13, 2000; 151 (4): 811-24.   


Regulation of BMP/Dpp signaling during embryonic development., Nakayama T, Cui Y, Christian JL., Cell Mol Life Sci. June 1, 2000; 57 (6): 943-56.


Misexpression of Polycomb-group proteins in Xenopus alters anterior neural development and represses neural target genes., Yoshitake Y, Howard TL, Christian JL, Hollenberg SM., Dev Biol. November 15, 1999; 215 (2): 375-87.   


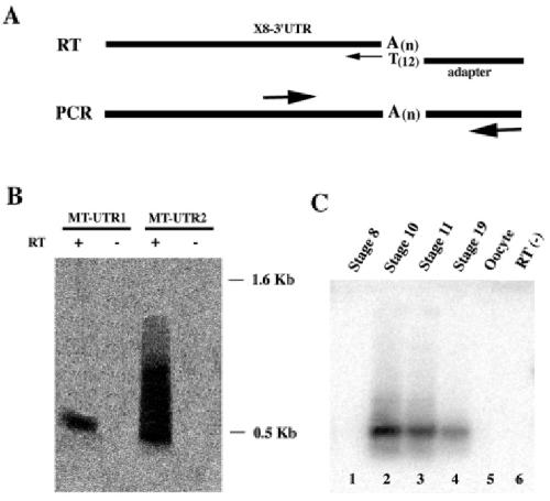
Post-transcriptional regulation of Xwnt-8 expression is required for normal myogenesis during vertebrate embryonic development., Tian Q, Nakayama T, Dixon MP, Christian JL., Development. August 1, 1999; 126 (15): 3371-80.   


Can't get no SMADisfaction: Smad proteins as positive and negative regulators of TGF-beta family signals., Christian JL, Nakayama T., Bioessays. May 1, 1999; 21 (5): 382-90.


Physical and functional interaction of murine and Xenopus Smad7 with bone morphogenetic protein receptors and transforming growth factor-beta receptors., Souchelnytskyi S, Nakayama T, Nakao A, Morén A, Heldin CH, Christian JL, ten Dijke P., J Biol Chem. September 25, 1998; 273 (39): 25364-70.   


BMP-4 is proteolytically activated by furin and/or PC6 during vertebrate embryonic development., Cui Y, Jean F, Thomas G, Christian JL., EMBO J. August 17, 1998; 17 (16): 4735-43.


Smad6 functions as an intracellular antagonist of some TGF-beta family members during Xenopus embryogenesis., Nakayama T, Gardner H, Berg LK, Christian JL., Genes Cells. June 1, 1998; 3 (6): 387-94.   


Xenopus Smad8 acts downstream of BMP-4 to modulate its activity during vertebrate embryonic patterning., Nakayama T, Snyder MA, Grewal SS, Tsuneizumi K, Tabata T, Christian JL., Development. March 1, 1998; 125 (5): 857-67.   


Identification of Smad7, a TGFbeta-inducible antagonist of TGF-beta signalling., Nakao A, Afrakhte M, Morén A, Nakayama T, Christian JL, Heuchel R, Itoh S, Kawabata M, Heldin NE, Heldin CH, ten Dijke P., Nature. October 9, 1997; 389 (6651): 631-5.


Daughters against dpp modulates dpp organizing activity in Drosophila wing development., Tsuneizumi K, Nakayama T, Kamoshida Y, Kornberg TB, Christian JL, Tabata T., Nature. October 9, 1997; 389 (6651): 627-31.


Xwnt-8 and lithium can act upon either dorsal mesodermal or neurectodermal cells to cause a loss of forebrain in Xenopus embryos., Fredieu JR, Cui Y, Maier D, Danilchik MV, Christian JL., Dev Biol. June 1, 1997; 186 (1): 100-14.   


Synergistic effects of Vg1 and Wnt signals in the specification of dorsal mesoderm and endoderm., Cui Y, Tian Q, Christian JL., Dev Biol. November 25, 1996; 180 (1): 22-34.


Xwnt-8b: a maternally expressed Xenopus Wnt gene with a potential role in establishing the dorsoventral axis., Cui Y, Brown JD, Moon RT, Christian JL., Development. July 1, 1995; 121 (7): 2177-86.   


Identification of distinct classes and functional domains of Wnts through expression of wild-type and chimeric proteins in Xenopus embryos., Du SJ, Purcell SM, Christian JL, McGrew LL, Moon RT., Mol Cell Biol. May 1, 1995; 15 (5): 2625-34.


Xwnt-5A: a maternal Wnt that affects morphogenetic movements after overexpression in embryos of Xenopus laevis., Moon RT, Campbell RM, Christian JL, McGrew LL, Shih J, Fraser S., Development. September 1, 1993; 119 (1): 97-111.   


When cells take fate into their own hands: differential competence to respond to inducing signals generates diversity in the embryonic mesoderm., Christian JL, Moon RT., Bioessays. February 1, 1993; 15 (2): 135-40.


Interactions between Xwnt-8 and Spemann organizer signaling pathways generate dorsoventral pattern in the embryonic mesoderm of Xenopus., Christian JL, Moon RT., Genes Dev. January 1, 1993; 7 (1): 13-28.   


Competence modifiers synergize with growth factors during mesoderm induction and patterning in Xenopus., Moon RT, Christian JL., Cell. November 27, 1992; 71 (5): 709-12.


Synergistic principles of development: overlapping patterning systems in Xenopus mesoderm induction., Kimelman D, Christian JL, Moon RT., Development. September 1, 1992; 116 (1): 1-9.


Dissecting Wnt signalling pathways and Wnt-sensitive developmental processes through transient misexpression analyses in embryos of Xenopus laevis., Moon RT, Christian JL, Campbell RM, McGrew LL, DeMarais AA, Torres M, Lai CJ, Olson DJ, Kelly GM., Dev Suppl. January 1, 1992; 85-94.

???pagination.result.page??? 1 2 ???pagination.result.next???