Click here to close Hello! We notice that you are using Internet Explorer, which is not supported by Xenbase and may cause the site to display incorrectly. We suggest using a current version of Chrome, FireFox, or Safari.

Profile Publications (40)
XB-PERS-510

Publications By Ira L. Blitz

???pagination.result.count???

???pagination.result.page??? 1


Foxi2 and Sox3 are master transcription regulators that control ectoderm germ layer specification in Xenopus., Hendrickson CL, Blitz IL, Hussein A, Paraiso KD, Cho JS, Klymkowsky MW, Kofron MJ, Cho KWY., PLoS Biol. November 4, 2025; 23 (11): e3003476.   


HiChIP to Study 3D Genome Organization in Xenopus tropicalis Embryos., Hussein AO, Blitz IL, Cho KWY., Methods Mol Biol. January 1, 2025; 2923 63-74.


Maternal and zygotic contributions to H3K4me1 chromatin marking during germ layer formation., Paraiso KD, Blitz IL, Cho KWY., Dev Biol. February 15, 2024; 518 8-19.


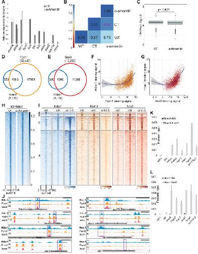
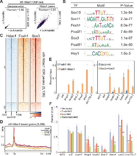
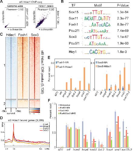
Histone deacetylase 1 maintains lineage integrity through histone acetylome refinement during early embryogenesis., Zhou JJ, Cho JS, Han H, Blitz IL, Wang W, Cho KWY., Elife. March 27, 2023; 12   


CRISPR-Cas9 Mutagenesis in Xenopus tropicalis for Phenotypic Analyses in the F0 Generation and Beyond., Blitz IL, Nakayama T., Cold Spring Harb Protoc. March 1, 2022; 2022 (3):


Uncovering the mesendoderm gene regulatory network through multi-omic data integration., Jansen C, Paraiso KD, Zhou JJ, Blitz IL, Fish MB, Charney RM, Cho JS, Yasuoka Y, Sudou N, Bright AR, Wlizla M, Veenstra GJC, Taira M, Zorn AM, Mortazavi A, Cho KWY., Cell Rep. February 15, 2022; 38 (7): 110364.   


Control of zygotic genome activation in Xenopus., Blitz IL, Cho KWY., Curr Top Dev Biol. April 19, 2021; 145 167-204.


Sox17 and β-catenin co-occupy Wnt-responsive enhancers to govern the endoderm gene regulatory network., Mukherjee S, Chaturvedi P, Rankin SA, Fish MB, Wlizla M, Paraiso KD, MacDonald M, Chen X, Weirauch MT, Blitz IL, Cho KW, Zorn AM., Elife. September 7, 2020; 9   


Endodermal Maternal Transcription Factors Establish Super-Enhancers during Zygotic Genome Activation., Paraiso KD, Blitz IL, Coley M, Cheung J, Sudou N, Taira M, Cho KWY., Cell Rep. June 4, 2019; 27 (10): 2962-2977.e5.   


Morpholinos Do Not Elicit an Innate Immune Response during Early Xenopus Embryogenesis., Paraiso KD, Blitz IL, Zhou JJ, Cho KWY., Dev Cell. May 20, 2019; 49 (4): 643-650.e3.   


DNase-seq to Study Chromatin Accessibility in Early Xenopus tropicalis Embryos., Cho JS, Blitz IL, Cho KWY., Cold Spring Harb Protoc. April 1, 2019; 2019 (4):


Primordial Germ Cell Transplantation for CRISPR/Cas9-based Leapfrogging in Xenopus., Blitz IL., J Vis Exp. February 1, 2018; (132):


Developmentally regulated long non-coding RNAs in Xenopus tropicalis., Forouzmand E, Owens NDL, Blitz IL, Paraiso KD, Khokha MK, Gilchrist MJ, Xie X, Cho KWY., Dev Biol. June 15, 2017; 426 (2): 401-408.   


A catalog of Xenopus tropicalis transcription factors and their regional expression in the early gastrula stage embryo., Blitz IL, Paraiso KD, Patrushev I, Chiu WTY, Cho KWY, Gilchrist MJ., Dev Biol. June 15, 2017; 426 (2): 409-417.   


A gene regulatory program controlling early Xenopus mesendoderm formation: Network conservation and motifs., Charney RM, Paraiso KD, Blitz IL, Cho KWY., Semin Cell Dev Biol. June 1, 2017; 66 12-24.   


Foxh1 Occupies cis-Regulatory Modules Prior to Dynamic Transcription Factor Interactions Controlling the Mesendoderm Gene Program., Charney RM, Forouzmand E, Cho JS, Cheung J, Paraiso KD, Yasuoka Y, Takahashi S, Taira M, Blitz IL, Xie X, Cho KW., Dev Cell. March 27, 2017; 40 (6): 595-607.e4.


Leapfrogging: primordial germ cell transplantation permits recovery of CRISPR/Cas9-induced mutations in essential genes., Blitz IL, Fish MB, Cho KW., Development. August 1, 2016; 143 (15): 2868-75.   


Measuring Absolute RNA Copy Numbers at High Temporal Resolution Reveals Transcriptome Kinetics in Development., Owens ND, Blitz IL, Lane MA, Patrushev I, Overton JD, Gilchrist MJ, Cho KW, Khokha MK., Cell Rep. January 26, 2016; 14 (3): 632-47.   


Genome-wide view of TGFβ/Foxh1 regulation of the early mesendoderm program., Chiu WT, Charney Le R, Blitz IL, Fish MB, Li Y, Biesinger J, Xie X, Cho KW., Development. December 1, 2014; 141 (23): 4537-47.   


Inference of the Xenopus tropicalis embryonic regulatory network and spatial gene expression patterns., Zheng Z, Christley S, Chiu WT, Blitz IL, Xie X, Cho KW, Nie Q., BMC Syst Biol. January 8, 2014; 8 3.   


Cas9-based genome editing in Xenopus tropicalis., Nakayama T, Blitz IL, Fish MB, Odeleye AO, Manohar S, Cho KW, Grainger RM., Methods Enzymol. January 1, 2014; 546 355-75.


Biallelic genome modification in F(0) Xenopus tropicalis embryos using the CRISPR/Cas system., Blitz IL, Biesinger J, Xie X, Cho KW., Genesis. December 1, 2013; 51 (12): 827-34.   


Navigating the Xenopus tropicalis genome., Blitz IL., Methods Mol Biol. January 1, 2012; 917 43-65.


Combinatorial roles for BMPs and Endothelin 1 in patterning the dorsal-ventral axis of the craniofacial skeleton., Alexander C, Zuniga E, Blitz IL, Wada N, Le Pabic P, Javidan Y, Zhang T, Cho KW, Crump JG, Schilling TF., Development. December 1, 2011; 138 (23): 5135-46.


Opposing Nodal/Vg1 and BMP signals mediate axial patterning in embryos of the basal chordate amphioxus., Onai T, Yu JK, Blitz IL, Cho KW, Holland LZ., Dev Biol. August 1, 2010; 344 (1): 377-89.   


The genome of the Western clawed frog Xenopus tropicalis., Hellsten U, Harland RM, Gilchrist MJ, Hendrix D, Jurka J, Kapitonov V, Ovcharenko I, Putnam NH, Shu S, Taher L, Blitz IL, Blumberg B, Dichmann DS, Dubchak I, Amaya E, Detter JC, Fletcher R, Gerhard DS, Goodstein D, Graves T, Grigoriev IV, Grimwood J, Kawashima T, Lindquist E, Lucas SM, Mead PE, Mitros T, Ogino H, Ohta Y, Poliakov AV, Pollet N, Robert J, Salamov A, Sater AK, Schmutz J, Terry A, Vize PD, Warren WC, Wells D, Wills A, Wilson RK, Zimmerman LB, Zorn AM, Grainger R, Grammer T, Khokha MK, Richardson PM, Rokhsar DS., Science. April 30, 2010; 328 (5978): 633-6.


Identification of embryonic pancreatic genes using Xenopus DNA microarrays., Hayata T, Blitz IL, Iwata N, Cho KW., Dev Dyn. June 1, 2009; 238 (6): 1455-66.   


Schnurri transcription factors from Drosophila and vertebrates can mediate Bmp signaling through a phylogenetically conserved mechanism., Yao LC, Blitz IL, Peiffer DA, Phin S, Wang Y, Ogata S, Cho KW, Arora K, Warrior R., Development. October 1, 2006; 133 (20): 4025-34.


Germ layers to organs: using Xenopus to study "later" development., Blitz IL, Andelfinger G, Horb ME., Semin Cell Dev Biol. February 1, 2006; 17 (1): 133-45.


Phylogenetic footprinting and genome scanning identify vertebrate BMP response elements and new target genes., von Bubnoff A, Peiffer DA, Blitz IL, Hayata T, Ogata S, Zeng Q, Trunnell M, Cho KW., Dev Biol. May 15, 2005; 281 (2): 210-26.   


Twisted gastrulation loss-of-function analyses support its role as a BMP inhibitor during early Xenopus embryogenesis., Blitz IL, Cho KW, Chang C., Development. October 1, 2003; 130 (20): 4975-88.   


Tob proteins enhance inhibitory Smad-receptor interactions to repress BMP signaling., Yoshida Y, von Bubnoff A, Ikematsu N, Blitz IL, Tsuzuku JK, Yoshida EH, Umemori H, Miyazono K, Yamamoto T, Cho KW., Mech Dev. May 1, 2003; 120 (5): 629-37.   


Homologues of Twisted gastrulation are extracellular cofactors in antagonism of BMP signalling., Scott IC, Blitz IL, Pappano WN, Maas SA, Cho KW, Greenspan DS., Nature. March 22, 2001; 410 (6827): 475-8.


Is chordin a long-range- or short-range-acting factor? Roles for BMP1-related metalloproteases in chordin and BMP4 autofeedback loop regulation., Blitz IL, Shimmi O, Wünnenberg-Stapleton K, O'Connor MB, Cho KW., Dev Biol. July 1, 2000; 223 (1): 120-38.   


Involvement of the small GTPases XRhoA and XRnd1 in cell adhesion and head formation in early Xenopus development., Wünnenberg-Stapleton K, Blitz IL, Hashimoto C, Cho KW., Development. December 1, 1999; 126 (23): 5339-51.   


Mammalian BMP-1/Tolloid-related metalloproteinases, including novel family member mammalian Tolloid-like 2, have differential enzymatic activities and distributions of expression relevant to patterning and skeletogenesis., Scott IC, Blitz IL, Pappano WN, Imamura Y, Clark TG, Steiglitz BM, Thomas CL, Maas SA, Takahara K, Cho KW, Greenspan DS., Dev Biol. September 15, 1999; 213 (2): 283-300.   


Characterization of cellular nucleic acid binding protein from Xenopus laevis: expression in all three germ layers during early development., Flink IL, Blitz I, Morkin E., Dev Dyn. February 1, 1998; 211 (2): 123-30.   


The Xenopus homeobox gene twin mediates Wnt induction of goosecoid in establishment of Spemann's organizer., Laurent MN, Blitz IL, Hashimoto C, Rothbächer U, Cho KW., Development. December 1, 1997; 124 (23): 4905-16.


Functional conservation of the Wnt signaling pathway revealed by ectopic expression of Drosophila dishevelled in Xenopus., Rothbächer U, Laurent MN, Blitz IL, Watabe T, Marsh JL, Cho KW., Dev Biol. August 1, 1995; 170 (2): 717-21.   


Anterior neurectoderm is progressively induced during gastrulation: the role of the Xenopus homeobox gene orthodenticle., Blitz IL, Cho KW., Development. April 1, 1995; 121 (4): 993-1004.   

???pagination.result.page??? 1