Click here to close Hello! We notice that you are using Internet Explorer, which is not supported by Xenbase and may cause the site to display incorrectly. We suggest using a current version of Chrome, FireFox, or Safari.

Profile Publications (13)
XB-PERS-4975

Publications By Elias H Barriga

???pagination.result.count???

???pagination.result.page??? 1


Sox8 is essential for vertebrate gastrulation., Moreira S, Korovesi AG, Barriga EH., EMBO Rep. November 10, 2025;


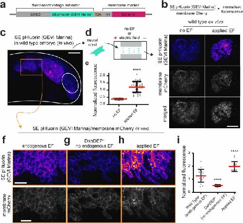
Stretch-induced endogenous electric fields drive directed collective cell migration in vivo., Ferreira F, Moreira S, Zhao M, Barriga EH., Nat Mater. March 17, 2025; 24 (3): 462-470.   


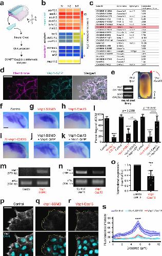
Paracrine regulation of neural crest EMT by placodal MMP28., Gouignard N, Bibonne A, Mata JF, Bajanca F, Berki B, Barriga EH, Saint-Jeannet JP, Theveneau E., PLoS Biol. August 1, 2023; 21 (8): e3002261.   


A Toolbox to Study Tissue Mechanics In Vivo and Ex Vivo., Moreira S, Espina JA, Saraiva JE, Barriga EH., Methods Mol Biol. January 1, 2022; 2438 495-515.


SPIN90 associates with mDia1 and the Arp2/3 complex to regulate cortical actin organization., Cao L, Yonis A, Vaghela M, Barriga EH, Chugh P, Smith MB, Maufront J, Lavoie G, Méant A, Ferber E, Bovellan M, Alberts A, Bertin A, Mayor R, Paluch EK, Roux PP, Jégou A, Romet-Lemonne G, Charras G., Nat Cell Biol. July 1, 2020; 22 (7): 803-814.


In vivo Neural Crest Cell Migration Is Controlled by "Mixotaxis"., Barriga EH, Theveneau E., Front Physiol. January 1, 2020; 11 586432.   


In Vivo and In Vitro Quantitative Analysis of Neural Crest Cell Migration., Barriga EH, Shellard A, Mayor R., Methods Mol Biol. January 1, 2019; 1976 135-152.


Characterization of Pax3 and Sox10 transgenic Xenopus laevis embryos as tools to study neural crest development., Alkobtawi M, Ray H, Barriga EH, Moreno M, Kerney R, Monsoro-Burq AH, Saint-Jeannet JP, Mayor R., Dev Biol. December 1, 2018; 444 Suppl 1 S202-S208.   


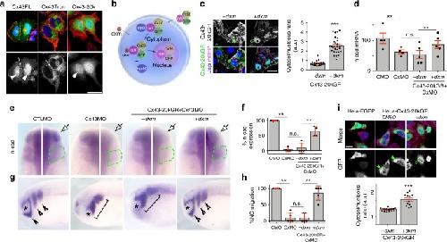
Gap junction protein Connexin-43 is a direct transcriptional regulator of N-cadherin in vivo., Kotini M, Barriga EH, Leslie J, Gentzel M, Rauschenberger V, Schambony A, Mayor R., Nat Commun. September 21, 2018; 9 (1): 3846.   


Tissue stiffening coordinates morphogenesis by triggering collective cell migration in vivo., Barriga EH, Franze K, Charras G, Mayor R., Nature. February 22, 2018; 554 (7693): 523-527.   


Delamination of neural crest cells requires transient and reversible Wnt inhibition mediated by Dact1/2., Rabadán MA, Herrera A, Fanlo L, Usieto S, Carmona-Fontaine C, Barriga EH, Mayor R, Pons S, Martí E., Development. June 15, 2016; 143 (12): 2194-205.   


Animal models for studying neural crest development: is the mouse different?, Barriga EH, Trainor PA, Bronner M, Mayor R., Development. May 1, 2015; 142 (9): 1555-60.


The hypoxia factor Hif-1α controls neural crest chemotaxis and epithelial to mesenchymal transition., Barriga EH, Maxwell PH, Reyes AE, Mayor R., J Cell Biol. May 27, 2013; 201 (5): 759-76.   

???pagination.result.page??? 1