Click here to close Hello! We notice that you are using Internet Explorer, which is not supported by Xenbase and may cause the site to display incorrectly. We suggest using a current version of Chrome, FireFox, or Safari.

Profile Publications (10)
XB-PERS-4941

Publications By Nydia Tejeda-Munoz

???pagination.result.count???

???pagination.result.page??? 1


Wnt signaling in cell adhesion, development, and colon cancer., Tejeda-Muñoz N, Mei KC., IUBMB Life. July 17, 2024; 76 (7): 383-396.   


Interactions between genistein and Wnt pathway in colon adenocarcinoma and early embryos., Azbazdar Y, Sosa EA, Monka J, Kurmangaliyev YZ, Tejeda-Muñoz N., Heliyon. June 15, 2024; 10 (11): e32243.   


Na,K-ATPase activity promotes macropinocytosis in colon cancer via Wnt signaling., Tejeda-Muñoz N, Azbazdar Y, Sosa EA, Monka J, Wei PS, Binder G, Mei KC, Kurmangaliyev YZ, De Robertis EM., Biol Open. May 15, 2024; 13 (5):   


The PMA phorbol ester tumor promoter increases canonical Wnt signaling via macropinocytosis., Tejeda-Munoz N, Azbazdar Y, Monka J, Binder G, Dayrit A, Ayala R, O'Brien N, De Robertis EM., Elife. October 30, 2023; 12   


Addition of exogenous diacylglycerol enhances Wnt/β-catenin signaling through stimulation of macropinocytosis., Azbazdar Y, Tejeda-Munoz N, Monka JC, Dayrit A, Binder G, Ozhan G, De Robertis EM., iScience. September 20, 2023; 26 (10): 108075.   


The PMA Phorbol Ester Tumor Promoter Increases Canonical Wnt Signaling Via Macropinocytosis., Tejeda-Muñoz N, Azbazdar Y, Monka J, Binder G, Dayrit A, Ayala R, O'Brien N, De Robertis EM., bioRxiv. June 5, 2023;   


Protocol for culturing and imaging of ectodermal cells from Xenopus., Tejeda-Muñoz N, Monka J, De Robertis EM., STAR Protoc. September 16, 2022; 3 (3): 101455.   


Lysosomes are required for early dorsal signaling in the Xenopus embryo., Tejeda-Muñoz N, De Robertis EM., Proc Natl Acad Sci U S A. April 26, 2022; 119 (17): e2201008119.   


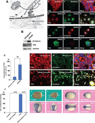
GSK3 Inhibits Macropinocytosis and Lysosomal Activity through the Wnt Destruction Complex Machinery., Albrecht LV, Tejeda-Muñoz N, Bui MH, Cicchetto AC, Di Biagio D, Colozza G, Schmid E, Piccolo S, Christofk HR, De Robertis EM., Cell Rep. July 28, 2020; 32 (4): 107973.   


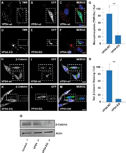
Wnt canonical pathway activates macropinocytosis and lysosomal degradation of extracellular proteins., Tejeda-Muñoz N, Albrecht LV, Bui MH, De Robertis EM., Proc Natl Acad Sci U S A. May 21, 2019; 116 (21): 10402-10411.   

???pagination.result.page??? 1