Click here to close Hello! We notice that you are using Internet Explorer, which is not supported by Xenbase and may cause the site to display incorrectly. We suggest using a current version of Chrome, FireFox, or Safari.

Profile Publications (125)
XB-PERS-4235

Publications By Takayoshi Yamamoto

???pagination.result.count???

???pagination.result.page??? 1 2 3 ???pagination.result.next???


Mapping Single-Cell Mechanics in the Early Embryogenesis of Xenopus laevis Using Atomic Force Microscopy., Yamamoto M, Yamamoto T, Kotani T, Miyata Y, Michiue T, Okajima T., Dev Growth Differ. December 3, 2025;


Reorganization of DNA loops by competition between condensin I and a linker histone., Yamamoto T, Shintomi K, Hirano T., Biophys J. September 4, 2025; 124 (21): 3596-3609.


Precise, predictable genome integrations by deep-learning-assisted design of microhomology-based templates., Naert T, Yamamoto T, Han S, Röck R, Horn M, Bethge P, Vladimirov N, Voigt FF, Figueiro-Silva J, Bachmann-Gagescu R, Vleminckx K, Helmchen F, Lienkamp SS., Nat Biotechnol. August 12, 2025;   


Enhancement of neural crest formation by mechanical force in Xenopus development., Kaneshima T, Ogawa M, Yamamoto T, Tsuboyama Y, Miyata Y, Kotani T, Okajima T, Michiue T., Int J Dev Biol. January 1, 2024; 68 (1): 25-37.   


Identification of tumor-related genes via RNA sequencing of tumor tissues in Xenopus tropicalis., Kitamura K, Yamamoto T, Ochi H, Suzuki M, Suzuki N, Igawa T, Yoshida T, Futakuchi M, Ogino H, Michiue T., Sci Rep. August 14, 2023; 13 (1): 13214.   


The heparan sulfate modification enzyme, Hs6st1, governs Xenopus neuroectodermal patterning by regulating distributions of Fgf and Noggin., Yamamoto T, Kaneshima T, Tsukano K, Michiue T., Dev Biol. April 1, 2023; 496 87-94.   


Ndst1, a heparan sulfate modification enzyme, regulates neuroectodermal patterning by enhancing Wnt signaling in Xenopus., Yamamoto T, Kambayashi Y, Tsukano K, Michiue T., Dev Growth Differ. April 1, 2023; 65 (3): 153-160.   


Positive feedback regulation of frizzled-7 expression robustly shapes a steep Wnt gradient in Xenopus heart development, together with sFRP1 and heparan sulfate., Yamamoto T, Kambayashi Y, Otsuka Y, Afouda BA, Giuraniuc C, Michiue T, Hoppler S., Elife. August 9, 2022; 11   


Xenopus Dusp6 modulates FGF signaling to precisely pattern pre-placodal ectoderm., Tsukano K, Yamamoto T, Watanabe T, Michiue T., Dev Biol. August 1, 2022; 488 81-90.   


Pou5f3.3 is involved in establishment and maintenance of hematopoietic cells during Xenopus development., Ezawa M, Kouno F, Kubo H, Sakuma T, Yamamoto T, Kinoshita T., Tissue Cell. October 1, 2021; 72 101531.


Evolution of hes gene family in vertebrates: the hes5 cluster genes have specifically increased in frogs., Kuretani A, Yamamoto T, Taira M, Michiue T., BMC Ecol Evol. July 29, 2021; 21 (1): 147.   


Amiodarone bioconcentration and suppression of metamorphosis in Xenopus., Sanoh S, Hanada H, Kashiwagi K, Mori T, Goto-Inoue N, Suzuki KT, Mori J, Nakamura N, Yamamoto T, Kitamura S, Kotake Y, Sugihara K, Ohta S, Kashiwagi A., Aquat Toxicol. November 1, 2020; 228 105623.


A simple and practical workflow for genotyping of CRISPR-Cas9-based knockout phenotypes using multiplexed amplicon sequencing., Iida M, Suzuki M, Sakane Y, Nishide H, Uchiyama I, Yamamoto T, Suzuki KT, Fujii S., Genes Cells. July 1, 2020; 25 (7): 498-509.   


De novo transcription of multiple Hox cluster genes takes place simultaneously in early Xenopus tropicalis embryos., Kondo M, Matsuo M, Igarashi K, Haramoto Y, Yamamoto T, Yasuoka Y, Taira M., Biol Open. March 4, 2019; 8 (3):   


Nucleotide receptor P2RY4 is required for head formation via induction and maintenance of head organizer in Xenopus laevis., Harata A, Hirakawa M, Sakuma T, Yamamoto T, Hashimoto C., Dev Growth Differ. February 1, 2019; 61 (2): 186-197.   


Fam46a regulates BMP-dependent pre-placodal ectoderm differentiation in Xenopus., Watanabe T, Yamamoto T, Tsukano K, Hirano S, Horikawa A, Michiue T., Development. October 26, 2018; 145 (20):   


Intracellular calcium signal at the leading edge regulates mesodermal sheet migration during Xenopus gastrulation., Hayashi K, Yamamoto TS, Ueno N., Sci Rep. February 5, 2018; 8 (1): 2433.   


Embryonic lethality is not sufficient to explain hourglass-like conservation of vertebrate embryos., Uchida Y, Uesaka M, Yamamoto T, Takeda H, Irie N., Evodevo. January 31, 2018; 9 7.   


Functional analysis of thyroid hormone receptor beta in Xenopus tropicalis founders using CRISPR-Cas., Sakane Y, Iida M, Hasebe T, Fujii S, Buchholz DR, Ishizuya-Oka A, Yamamoto T, Suzuki KT., Biol Open. January 22, 2018; 7 (1):   


A Simple Knock-In System for Xenopus via Microhomology Mediated End Joining Repair., Suzuki KT, Sakane Y, Suzuki M, Yamamoto T., Methods Mol Biol. January 1, 2018; 1865 91-103.


FRET-based tension measurement across actin-associated mechanotransductive structures using Lima1., Hirano S, Yamamoto T, Michiue T., Int J Dev Biol. January 1, 2018; 62 (9-10): 631-636.


Action of Protein Tyrosine Kinase Inhibitors on the Hypotonicity-Stimulated Trafficking Kinetics of Epithelial Na+ Channels (ENaC) in Renal Epithelial Cells: Analysis Using a Mathematical Model., Marunaka R, Taruno A, Yamamoto T, Kanamura N, Marunaka Y., Cell Physiol Biochem. January 1, 2018; 50 (1): 363-377.


Roles of two types of heparan sulfate clusters in Wnt distribution and signaling in Xenopus., Mii Y, Yamamoto T, Takada R, Mizumoto S, Matsuyama M, Yamada S, Takada S, Taira M., Nat Commun. December 7, 2017; 8 (1): 1973.   


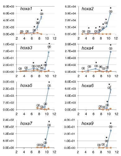
Comprehensive analyses of hox gene expression in Xenopus laevis embryos and adult tissues., Kondo M, Yamamoto T, Takahashi S, Taira M., Dev Growth Differ. August 1, 2017; 59 (6): 526-539.   


Clustered Xenopus keratin genes: A genomic, transcriptomic, and proteomic analysis., Suzuki KT, Suzuki M, Shigeta M, Fortriede JD, Takahashi S, Mawaribuchi S, Yamamoto T, Taira M, Fukui A., Dev Biol. June 15, 2017; 426 (2): 384-392.


High variability of expression profiles of homeologous genes for Wnt, Hh, Notch, and Hippo signaling pathways in Xenopus laevis., Michiue T, Yamamoto T, Yasuoka Y, Goto T, Ikeda T, Nagura K, Nakayama T, Taira M, Kinoshita T., Dev Biol. June 15, 2017; 426 (2): 270-290.   


A Simple Protocol for Loss-of-Function Analysis in Xenopus tropicalis Founders Using the CRISPR-Cas System., Sakane Y, Suzuki KT, Yamamoto T., Methods Mol Biol. January 1, 2017; 1630 189-203.


Developmental changes in drug-metabolizing enzyme expression during metamorphosis of Xenopus tropicalis., Mori J, Sanoh S, Kashiwagi K, Hanada H, Shigeta M, Suzuki KT, Yamamoto T, Kotake Y, Sugihara K, Kitamura S, Kashiwagi A, Ohta S., J Toxicol Sci. January 1, 2017; 42 (5): 605-613.


Genome evolution in the allotetraploid frog Xenopus laevis., Session AM, Uno Y, Kwon T, Chapman JA, Toyoda A, Takahashi S, Fukui A, Hikosaka A, Suzuki A, Kondo M, van Heeringen SJ, Quigley I, Heinz S, Ogino H, Ochi H, Hellsten U, Lyons JB, Simakov O, Putnam N, Stites J, Kuroki Y, Tanaka T, Michiue T, Watanabe M, Bogdanovic O, Lister R, Georgiou G, Paranjpe SS, van Kruijsbergen I, Shu S, Carlson J, Kinoshita T, Ohta Y, Mawaribuchi S, Jenkins J, Grimwood J, Schmutz J, Mitros T, Mozaffari SV, Suzuki Y, Haramoto Y, Yamamoto TS, Takagi C, Heald R, Miller K, Haudenschild C, Kitzman J, Nakayama T, Izutsu Y, Robert J, Fortriede J, Burns K, Lotay V, Karimi K, Yasuoka Y, Dichmann DS, Flajnik MF, Houston DW, Shendure J, DuPasquier L, Vize PD, Zorn AM, Ito M, Marcotte EM, Wallingford JB, Ito Y, Asashima M, Ueno N, Matsuda Y, Veenstra GJ, Fujiyama A, Harland RM, Taira M, Rokhsar DS., Nature. October 20, 2016; 538 (7625): 336-343.   


Rapid and efficient analysis of gene function using CRISPR-Cas9 in Xenopus tropicalis founders., Shigeta M, Sakane Y, Iida M, Suzuki M, Kashiwagi K, Kashiwagi A, Fujii S, Yamamoto T, Suzuki KT., Genes Cells. July 1, 2016; 21 (7): 755-71.   


In vivo tracking of histone H3 lysine 9 acetylation in Xenopus laevis during tail regeneration., Suzuki M, Takagi C, Miura S, Sakane Y, Suzuki M, Sakuma T, Sakamoto N, Endo T, Kamei Y, Sato Y, Kimura H, Yamamoto T, Ueno N, Suzuki KT., Genes Cells. April 1, 2016; 21 (4): 358-69.   


The Expression of TALEN before Fertilization Provides a Rapid Knock-Out Phenotype in Xenopus laevis Founder Embryos., Miyamoto K, Suzuki KT, Suzuki M, Sakane Y, Sakuma T, Herberg S, Simeone A, Simpson D, Jullien J, Yamamoto T, Gurdon JB., PLoS One. November 18, 2015; 10 (11): e0142946.   


G protein-coupled receptors Flop1 and Flop2 inhibit Wnt/β-catenin signaling and are essential for head formation in Xenopus., Miyagi A, Negishi T, Yamamoto TS, Ueno N., Dev Biol. November 1, 2015; 407 (1): 131-44.   


Homeolog-specific targeted mutagenesis in Xenopus laevis using TALENs., Nakade S, Sakuma T, Sakane Y, Hara Y, Kurabayashi A, Kashiwagi K, Kashiwagi A, Yamamoto T, Obara M., In Vitro Cell Dev Biol Anim. October 1, 2015; 51 (9): 879-84.


The medaka dhc2 mutant reveals conserved and distinct mechanisms of Hedgehog signaling in teleosts., Yamamoto T, Tsukahara T, Ishiguro T, Hagiwara H, Taira M, Takeda H., BMC Dev Biol. February 3, 2015; 15 9.   


Unliganded thyroid hormone receptor α regulates developmental timing via gene repression in Xenopus tropicalis., Choi J, Suzuki KT, Sakuma T, Shewade L, Yamamoto T, Buchholz DR., Endocrinology. February 1, 2015; 156 (2): 735-44.   


Microhomology-mediated end-joining-dependent integration of donor DNA in cells and animals using TALENs and CRISPR/Cas9., Nakade S, Tsubota T, Sakane Y, Kume S, Sakamoto N, Obara M, Daimon T, Sezutsu H, Yamamoto T, Sakuma T, Suzuki KT., Nat Commun. November 20, 2014; 5 5560.   


Targeted mutagenesis of multiple and paralogous genes in Xenopus laevis using two pairs of transcription activator-like effector nucleases., Sakane Y, Sakuma T, Kashiwagi K, Kashiwagi A, Yamamoto T, Suzuki KT., Dev Growth Differ. January 1, 2014; 56 (1): 108-14.   


Regulation of Greatwall kinase by protein stabilization and nuclear localization., Yamamoto TM, Wang L, Fisher LA, Eckerdt FD, Peng A., Cell Cycle. January 1, 2014; 13 (22): 3565-75.


Repeating pattern of non-RVD variations in DNA-binding modules enhances TALEN activity., Sakuma T, Ochiai H, Kaneko T, Mashimo T, Tokumasu D, Sakane Y, Suzuki K, Miyamoto T, Sakamoto N, Matsuura S, Yamamoto T., Sci Rep. November 29, 2013; 3 3379.   


Characterization of monocarboxylate transporter 6: expression in human intestine and transport of the antidiabetic drug nateglinide., Kohyama N, Shiokawa H, Ohbayashi M, Kobayashi Y, Yamamoto T., Drug Metab Dispos. November 9, 2013; 41 (11): 1883-7.


Directional migration of leading-edge mesoderm generates physical forces: Implication in Xenopus notochord formation during gastrulation., Hara Y, Nagayama K, Yamamoto TS, Matsumoto T, Suzuki M, Ueno N., Dev Biol. October 15, 2013; 382 (2): 482-95.   


Zar1 represses translation in Xenopus oocytes and binds to the TCS in maternal mRNAs with different characteristics than Zar2., Yamamoto TM, Cook JM, Kotter CV, Khat T, Silva KD, Ferreyros M, Holt JW, Knight JD, Charlesworth A., Biochim Biophys Acta. October 1, 2013; 1829 (10): 1034-46.


High efficiency TALENs enable F0 functional analysis by targeted gene disruption in Xenopus laevis embryos., Suzuki KT, Isoyama Y, Kashiwagi K, Sakuma T, Ochiai H, Sakamoto N, Furuno N, Kashiwagi A, Yamamoto T., Biol Open. May 15, 2013; 2 (5): 448-52.   


Efficient TALEN construction and evaluation methods for human cell and animal applications., Sakuma T, Hosoi S, Woltjen K, Suzuki K, Kashiwagi K, Wada H, Ochiai H, Miyamoto T, Kawai N, Sasakura Y, Matsuura S, Okada Y, Kawahara A, Hayashi S, Yamamoto T., Genes Cells. April 1, 2013; 18 (4): 315-26.   


Xenopus laevis zygote arrest 2 (zar2) encodes a zinc finger RNA-binding protein that binds to the translational control sequence in the maternal Wee1 mRNA and regulates translation., Charlesworth A, Yamamoto TM, Cook JM, Silva KD, Kotter CV, Carter GS, Holt JW, Lavender HF, MacNicol AM, Ying Wang Y, Wilczynska A., Dev Biol. September 15, 2012; 369 (2): 177-90.   


Determinants for activation of the atypical AGC kinase Greatwall during M phase entry., Blake-Hodek KA, Williams BC, Zhao Y, Castilho PV, Chen W, Mao Y, Yamamoto TM, Goldberg ML., Mol Cell Biol. April 1, 2012; 32 (8): 1337-53.


Cell movements of the deep layer of non-neural ectoderm underlie complete neural tube closure in Xenopus., Morita H, Kajiura-Kobayashi H, Takagi C, Yamamoto TS, Nonaka S, Ueno N., Development. April 1, 2012; 139 (8): 1417-26.   


Functional characterization and substrate specificity of a novel gene encoding zinc finger-like protein, ZfLp, in Xenopus laevis oocytes., Kobayashi Y, Umemoto T, Takeshita Y, Kohyama N, Ohbayashi M, Sanada Y, Yamamoto T., J Toxicol Sci. January 1, 2012; 37 (4): 699-709.


Greatwall kinase and cyclin B-Cdk1 are both critical constituents of M-phase-promoting factor., Hara M, Abe Y, Tanaka T, Yamamoto T, Okumura E, Kishimoto T., Nat Commun. January 1, 2012; 3 1059.   

???pagination.result.page??? 1 2 3 ???pagination.result.next???