|
XB-PERS-4164
Publications By SHIV KUMAR
???pagination.result.count??????pagination.result.page??? 1
|
Treatment of Retinoblastoma 1-Intact Hepatocellular Carcinoma With Cyclin-Dependent Kinase 4/6 Inhibitor Combination Therapy., Sheng J, Kohno S, Okada N, Okahashi N, Teranishi K, Matsuda F, Shimizu H, Linn P, Nagatani N, Yamamura M, Harada K, Horike SI, Inoue H, Yano S, Kumar S, Kitajima S, Ajioka I, Takahashi C., Hepatology. October 1, 2021; 74 (4): 1971-1993. |
|
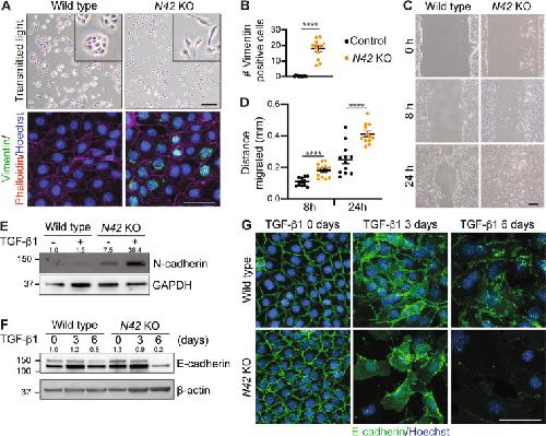
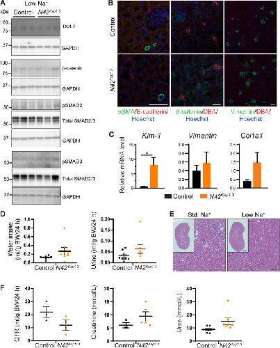
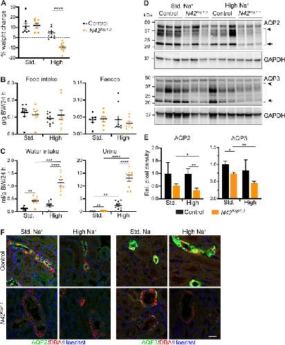
The ubiquitin ligase NEDD4-2/NEDD4L regulates both sodium homeostasis and fibrotic signaling to prevent end-stage renal disease., Manning JA, Shah SS, Nikolic A, Henshall TL, Khew-Goodall Y, Kumar S., Cell Death Dis. April 14, 2021; 12 (4): 398. |
|
Dusp1 modulates activin/smad2 mediated germ layer specification via FGF signal inhibition in Xenopus embryos., Umair Z, Kumar S, Rafiq K, Kumar V, Reman ZU, Lee SH, Kim S, Lee JY, Lee U, Kim J., Anim Cells Syst (Seoul). November 27, 2020; 24 (6): 359-370. |
|
Mutations of the Transcriptional Corepressor ZMYM2 Cause Syndromic Urinary Tract Malformations., Connaughton DM, Dai R, Owen DJ, Marquez J, Mann N, Graham-Paquin AL, Nakayama M, Coyaud E, Laurent EMN, St-Germain JR, Blok LS, Vino A, Klämbt V, Deutsch K, Wu CW, Kolvenbach CM, Kause F, Ottlewski I, Schneider R, Kitzler TM, Majmundar AJ, Buerger F, Onuchic-Whitford AC, Youying M, Kolb A, Salmanullah D, Chen E, van der Ven AT, Rao J, Ityel H, Seltzsam S, Rieke JM, Chen J, Vivante A, Hwang DY, Kohl S, Dworschak GC, Hermle T, Alders M, Bartolomaeus T, Bauer SB, Baum MA, Brilstra EH, Challman TD, Zyskind J, Costin CE, Dipple KM, Duijkers FA, Ferguson M, Fitzpatrick DR, Fick R, Glass IA, Hulick PJ, Kline AD, Krey I, Kumar S, Lu W, Marco EJ, Wentzensen IM, Mefford HC, Platzer K, Povolotskaya IS, Savatt JM, Shcherbakova NV, Senguttuvan P, Squire AE, Stein DR, Thiffault I, Voinova VY, Somers MJG, Ferguson MA, Traum AZ, Daouk GH, Daga A, Rodig NM, Terhal PA, van Binsbergen E, Eid LA, Tasic V, Rasouly HM, Lim TY, Ahram DF, Gharavi AG, Reutter HM, Rehm HL, MacArthur DG, Lek M, Laricchia KM, Lifton RP, Xu H, Mane SM, Sanna-Cherchi S, Sharrocks AD, Raught B, Fisher SE, Bouchard M, Khokha MK, Shril S, Hildebrandt F., Am J Hum Genet. September 1, 2020; 107 (4): 727-742. |
|
Ventx1.1 as a Direct Repressor of Early Neural Gene zic3 in Xenopus laevis., Umair Z, Kumar S, Kim DH, Rafiq K, Kumar V, Kim S, Park JB, Lee JY, Lee U, Kim J., Mol Cells. December 31, 2018; 41 (12): 1061-1071. |
|
xCyp26c Induced by Inhibition of BMP Signaling Is Involved in Anterior-Posterior Neural Patterning of Xenopus laevis., Yu SB, Umair Z, Kumar S, Lee U, Lee SH, Kim JI, Kim S, Park JB, Lee JY, Kim J., Mol Cells. April 30, 2016; 39 (4): 352-7. |
|
Nedd4-2 (NEDD4L) controls intracellular Na(+)-mediated activity of voltage-gated sodium channels in primary cortical neurons., Ekberg JA, Boase NA, Rychkov G, Manning J, Poronnik P, Kumar S., Biochem J. January 1, 2014; 457 (1): 27-31. |
|
Role for Rif1 in the checkpoint response to damaged DNA in Xenopus egg extracts., Kumar S, Yoo HY, Kumagai A, Shevchenko A, Shevchenko A, Dunphy WG., Cell Cycle. March 15, 2012; 11 (6): 1183-94. |
|
Activation of the bumetanide-sensitive Na+,K+,2Cl- cotransporter (NKCC2) is facilitated by Tamm-Horsfall protein in a chloride-sensitive manner., Mutig K, Kahl T, Saritas T, Godes M, Persson P, Bates J, Raffi H, Rampoldi L, Uchida S, Hille C, Dosche C, Kumar S, Castañeda-Bueno M, Gamba G, Bachmann S., J Biol Chem. August 26, 2011; 286 (34): 30200-10. |
|
Regulation of the voltage-gated K(+) channels KCNQ2/3 and KCNQ3/5 by serum- and glucocorticoid-regulated kinase-1., Schuetz F, Kumar S, Poronnik P, Adams DJ., Am J Physiol Cell Physiol. July 1, 2008; 295 (1): C73-80. |
|
NEDD4-2 as a potential candidate susceptibility gene for epileptic photosensitivity., Dibbens LM, Ekberg J, Taylor I, Hodgson BL, Conroy SJ, Lensink IL, Kumar S, Zielinski MA, Harkin LA, Sutherland GR, Adams DJ, Berkovic SF, Scheffer IE, Mulley JC, Poronnik P., Genes Brain Behav. November 1, 2007; 6 (8): 750-5. |
|
Regulation of the voltage-gated K(+) channels KCNQ2/3 and KCNQ3/5 by ubiquitination. Novel role for Nedd4-2., Ekberg J, Schuetz F, Boase NA, Conroy SJ, Manning J, Kumar S, Poronnik P, Adams DJ., J Biol Chem. April 20, 2007; 282 (16): 12135-42. |
|
Stimulation of the epithelial sodium channel (ENaC) by the serum- and glucocorticoid-inducible kinase (Sgk) involves the PY motifs of the channel but is independent of sodium feedback inhibition., Rauh R, Dinudom A, Fotia AB, Paulides M, Kumar S, Korbmacher C, Cook DI., Pflugers Arch. June 1, 2006; 452 (3): 290-9. |
|
Nedd4-2 functionally interacts with ClC-5: involvement in constitutive albumin endocytosis in proximal tubule cells., Hryciw DH, Ekberg J, Lee A, Lensink IL, Kumar S, Guggino WB, Cook DI, Pollock CA, Poronnik P., J Biol Chem. December 31, 2004; 279 (53): 54996-5007. |
|
N4WBP5A (Ndfip2), a Nedd4-interacting protein, localizes to multivesicular bodies and the Golgi, and has a potential role in protein trafficking., Shearwin-Whyatt LM, Brown DL, Wylie FG, Stow JL, Kumar S., J Cell Sci. July 15, 2004; 117 (Pt 16): 3679-89. |
|
Regulation of neuronal voltage-gated sodium channels by the ubiquitin-protein ligases Nedd4 and Nedd4-2., Fotia AB, Ekberg J, Adams DJ, Cook DI, Poronnik P, Kumar S., J Biol Chem. July 9, 2004; 279 (28): 28930-5. |
|
The role of individual Nedd4-2 (KIAA0439) WW domains in binding and regulating epithelial sodium channels., Fotia AB, Dinudom A, Shearwin KE, Koch JP, Korbmacher C, Cook DI, Kumar S., FASEB J. January 1, 2003; 17 (1): 70-2. |
|
Regulation of the epithelial sodium channel by N4WBP5A, a novel Nedd4/Nedd4-2-interacting protein., Konstas AA, Shearwin-Whyatt LM, Fotia AB, Degger B, Riccardi D, Cook DI, Korbmacher C, Kumar S., J Biol Chem. August 16, 2002; 277 (33): 29406-16. |
|
Expression of GTP-binding protein gene drg during Xenopus laevis development., Kumar S, Iwao M, Yamagishi T, Noda M, Asashima M., Int J Dev Biol. December 1, 1993; 37 (4): 539-46. |
???pagination.result.page??? 1
