Click here to close Hello! We notice that you are using Internet Explorer, which is not supported by Xenbase and may cause the site to display incorrectly. We suggest using a current version of Chrome, FireFox, or Safari.

Profile Publications (12)
XB-PERS-4154

Publications By Simone B Reber

???pagination.result.count???

???pagination.result.page??? 1


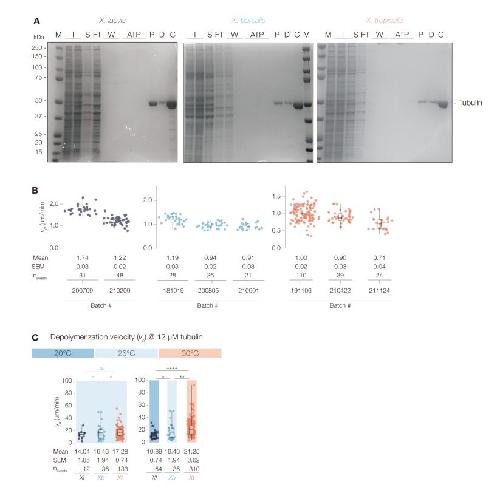
Mechanistic basis of temperature adaptation in microtubule dynamics across frog species., Troman L, de Gaulejac E, Biswas A, Stiens J, Kuropka B, Moores CA, Reber S., Curr Biol. January 3, 2025; 35 (3): 612-628.e6.   


Measuring Molecular Mass Densities at Subcellular Resolution Using Optical Diffraction Tomography., Kim K, Biswas A, Guck J, Reber S., Methods Mol Biol. January 1, 2025; 2958 119-141.


The Xenopus spindle is as dense as the surrounding cytoplasm., Biswas A, Kim K, Cojoc G, Guck J, Reber S., Dev Cell. April 5, 2021; 56 (7): 967-975.e5.   


Affinity Purification of Label-free Tubulins from Xenopus Egg Extracts., Reusch S, Biswas A, Hirst WG, Reber S., STAR Protoc. December 18, 2020; 1 (3): 100151.   


In Vitro Reconstitution and Imaging of Microtubule Dynamics by Fluorescence and Label-free Microscopy., Hirst WG, Kiefer C, Abdosamadi MK, Schäffer E, Reber S., STAR Protoc. December 18, 2020; 1 (3): 100177.   


Differences in Intrinsic Tubulin Dynamic Properties Contribute to Spindle Length Control in Xenopus Species., Hirst WG, Biswas A, Mahalingan KK, Reber S., Curr Biol. June 8, 2020; 30 (11): 2184-2190.e5.   


Intracellular Scaling Mechanisms., Reber S, Goehring NW., Cold Spring Harb Perspect Biol. August 7, 2015; 7 (12):


Emergent Properties of the Metaphase Spindle., Reber S, Hyman AA., Cold Spring Harb Perspect Biol. July 1, 2015; 7 (7): a015784.


XMAP215 activity sets spindle length by controlling the total mass of spindle microtubules., Reber SB, Baumgart J, Widlund PO, Pozniakovsky A, Howard J, Hyman AA, Jülicher F., Nat Cell Biol. September 1, 2013; 15 (9): 1116-22.


One-step purification of assembly-competent tubulin from diverse eukaryotic sources., Widlund PO, Podolski M, Reber S, Alper J, Storch M, Hyman AA, Howard J, Drechsel DN., Mol Biol Cell. November 1, 2012; 23 (22): 4393-401.   


Isolation of centrosomes from cultured cells., Reber S., Methods Mol Biol. January 1, 2011; 777 107-16.


CaM kinase II initiates meiotic spindle depolymerization independently of APC/C activation., Reber S, Over S, Kronja I, Gruss OJ., J Cell Biol. December 15, 2008; 183 (6): 1007-17.   

???pagination.result.page??? 1