|
XB-PERS-4130
Publications By Jenny Gallop
???pagination.result.count??????pagination.result.page??? 1
|
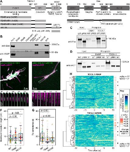
Filopodial protrusion driven by density-dependent Ena-TOCA-1 interactions., Blake TCA, Fox HM, Urbančič V, Ravishankar R, Wolowczyk A, Allgeyer ES, Mason J, Danuser G, Gallop JL., J Cell Sci. March 15, 2024; 137 (6): |
|
Stochastic combinations of actin regulatory proteins are sufficient to drive filopodia formation., Dobramysl U, Jarsch IK, Inoue Y, Shimo H, Richier B, Gadsby JR, Mason J, Szałapak A, Ioannou PS, Correia GP, Walrant A, Butler R, Hannezo E, Simons BD, Gallop JL., J Cell Biol. April 5, 2021; 220 (4): |
|
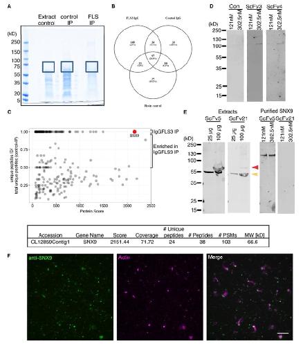
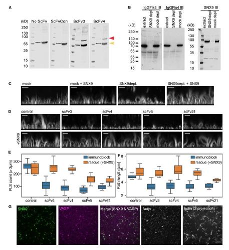
A direct role for SNX9 in the biogenesis of filopodia., Jarsch IK, Gadsby JR, Nuccitelli A, Mason J, Shimo H, Pilloux L, Marzook B, Mulvey CM, Dobramysl U, Bradshaw CR, Lilley KS, Hayward RD, Vaughan TJ, Dobson CL, Gallop JL., J Cell Biol. April 6, 2020; 219 (4): |
|
Filopodia-Like Structure Formation from Xenopus Egg Extracts., Fox HM, Gallop JL., Cold Spring Harb Protoc. February 1, 2019; 2019 (2): |
|
Control of actin polymerization via the coincidence of phosphoinositides and high membrane curvature., Daste F, Walrant A, Holst MR, Gadsby JR, Mason J, Lee JE, Brook D, Mettlen M, Larsson E, Lee SF, Lundmark R, Gallop JL., J Cell Biol. November 6, 2017; 216 (11): 3745-3765. |
|
Filopodyan: An open-source pipeline for the analysis of filopodia., Urbančič V, Butler R, Richier B, Peter M, Mason J, Livesey FJ, Holt CE, Gallop JL., J Cell Biol. October 2, 2017; 216 (10): 3405-3422. |
|
Investigation of the Interaction between Cdc42 and Its Effector TOCA1: HANDOVER OF Cdc42 TO THE ACTIN REGULATOR N-WASP IS FACILITATED BY DIFFERENTIAL BINDING AFFINITIES., Watson JR, Fox HM, Nietlispach D, Gallop JL, Owen D, Mott HR., J Biol Chem. June 24, 2016; 291 (26): 13875-90. |
|
Triggering actin polymerization in Xenopus egg extracts from phosphoinositide-containing lipid bilayers., Walrant A, Saxton DS, Correia GP, Gallop JL., Methods Cell Biol. January 1, 2015; 128 125-47. |
|
Phosphoinositides and membrane curvature switch the mode of actin polymerization via selective recruitment of toca-1 and Snx9., Gallop JL, Walrant A, Cantley LC, Kirschner MW., Proc Natl Acad Sci U S A. April 30, 2013; 110 (18): 7193-8. |
|
Amputation-induced reactive oxygen species are required for successful Xenopus tadpole tail regeneration., Love NR, Chen Y, Ishibashi S, Kritsiligkou P, Lea R, Koh Y, Gallop JL, Dorey K, Amaya E., Nat Cell Biol. February 1, 2013; 15 (2): 222-8. |
|
Self-assembly of filopodia-like structures on supported lipid bilayers., Lee K, Gallop JL, Rambani K, Kirschner MW., Science. September 10, 2010; 329 (5997): 1341-5. |
???pagination.result.page??? 1
