Click here to close Hello! We notice that you are using Internet Explorer, which is not supported by Xenbase and may cause the site to display incorrectly. We suggest using a current version of Chrome, FireFox, or Safari.

Profile Publications (9)
XB-PERS-4040

Publications By Nikko Shaidani

???pagination.result.count???

???pagination.result.page??? 1


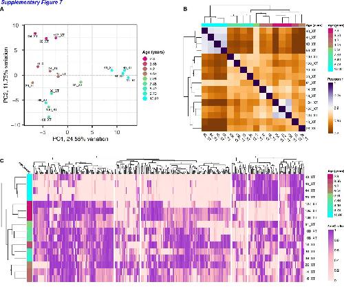
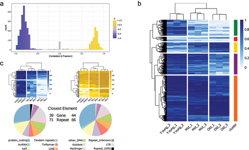
Age-associated DNA methylation changes in Xenopus frogs., Morselli M, Bennett R, Shaidani NI, Horb M, Peshkin L, Pellegrini M., Epigenetics. December 1, 2023; 18 (1): 2201517.   


Development and metamorphosis in frogs deficient in the thyroid hormone transporter MCT8., Sterner ZR, Jabrah A, Shaidani NI, Horb ME, Dockery R, Paul B, Buchholz DR., Gen Comp Endocrinol. January 15, 2023; 331 114179.   


Generation of a new six1-null line in Xenopus tropicalis for study of development and congenital disease., Coppenrath K, Tavares ALP, Shaidani NI, Wlizla M, Moody SA, Horb M., Genesis. December 1, 2021; 59 (12): e23453.   


Deep learning is widely applicable to phenotyping embryonic development and disease., Naert T, Çiçek Ö, Ogar P, Bürgi M, Shaidani NI, Kaminski MM, Xu Y, Grand K, Vujanovic M, Prata D, Hildebrandt F, Brox T, Ronneberger O, Voigt FF, Helmchen F, Loffing J, Horb ME, Willsey HR, Lienkamp SS., Development. November 1, 2021; 148 (21):   


Obtaining Xenopus laevis Eggs., Shaidani NI, McNamara S, Wlizla M, Horb ME., Cold Spring Harb Protoc. March 1, 2021; 2021 (3):


Obtaining Xenopus laevis Embryos., Shaidani NI, McNamara S, Wlizla M, Horb ME., Cold Spring Harb Protoc. March 1, 2021; 2021 (3):


Animal Maintenance Systems: Xenopus tropicalis., Shaidani NI, McNamara S, Wlizla M, Horb ME., Cold Spring Harb Protoc. December 1, 2020; 2020 (12):


Animal Maintenance Systems: Xenopus laevis., Shaidani NI, McNamara S, Wlizla M, Horb ME., Cold Spring Harb Protoc. October 1, 2020; 2020 (10):


Maximizing CRISPR/Cas9 phenotype penetrance applying predictive modeling of editing outcomes in Xenopus and zebrafish embryos., Naert T, Tulkens D, Edwards NA, Carron M, Shaidani NI, Wlizla M, Boel A, Demuynck S, Horb ME, Coucke P, Willaert A, Zorn AM, Vleminckx K., Sci Rep. September 4, 2020; 10 (1): 14662.   

???pagination.result.page??? 1