Click here to close Hello! We notice that you are using Internet Explorer, which is not supported by Xenbase and may cause the site to display incorrectly. We suggest using a current version of Chrome, FireFox, or Safari.

Profile Publications (20)
XB-PERS-4028

Publications By Hai-Yan He

???pagination.result.count???

???pagination.result.page??? 1


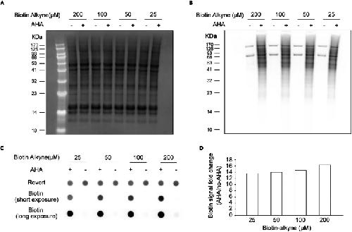
Protocol for in vivo BONCAT labeling of nascent proteins in Xenopus laevis tadpole brains with high temporal precision for quantitative analysis., Ahsan A, Bera R, Konadu BB, Gao Y, He HY., STAR Protoc. September 15, 2025; 6 (4): 104086.   


High frequency of melanoma in cdkn2b-/- /tp53-/- Xenopus tropicalis., Ran R, Li L, Cheng P, Li H, He H, Chen Y, Hang J, Liang W., Theranostics. November 4, 2024; 14 (19): 7470-7487.   


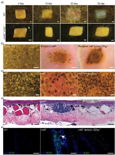
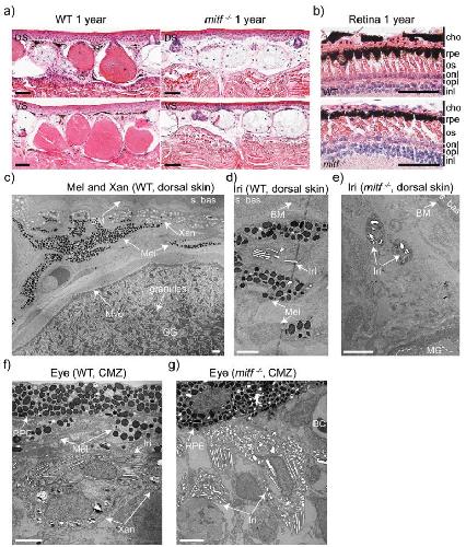
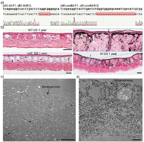
Revealing mitf functions and visualizing allografted tumor metastasis in colorless and immunodeficient Xenopus tropicalis., Ran R, Li L, Xu T, Huang J, He H, Chen Y., Commun Biol. March 5, 2024; 7 (1): 275.   


BRCA1 and ELK-1 regulate neural progenitor cell fate in the optic tectum in response to visual experience in Xenopus laevis tadpoles., Huang LC, McKeown CR, He HY, Ta AC, Cline HT., Proc Natl Acad Sci U S A. January 16, 2024; 121 (3): e2316542121.   


Neuronal membrane proteasomes regulate neuronal circuit activity in vivo and are required for learning-induced behavioral plasticity., He HY, Ahsan A, Bera R, McLain N, Faulkner R, Ramachandran KV, Margolis SS, Cline HT., Proc Natl Acad Sci U S A. January 17, 2023; 120 (3): e2216537120.   


Proteomic screen reveals diverse protein transport between connected neurons in the visual system., Schiapparelli LM, Sharma P, He HY, Li J, Shah SH, McClatchy DB, Ma Y, Liu HH, Goldberg JL, Yates JR, Cline HT., Cell Rep. January 25, 2022; 38 (4): 110287.   


In Vivo Time-Lapse Imaging and Analysis of Dendritic Structural Plasticity in Xenopus laevis Tadpoles., He HY, Lin CY, Cline HT., Cold Spring Harb Protoc. January 4, 2022; 2022 (1):


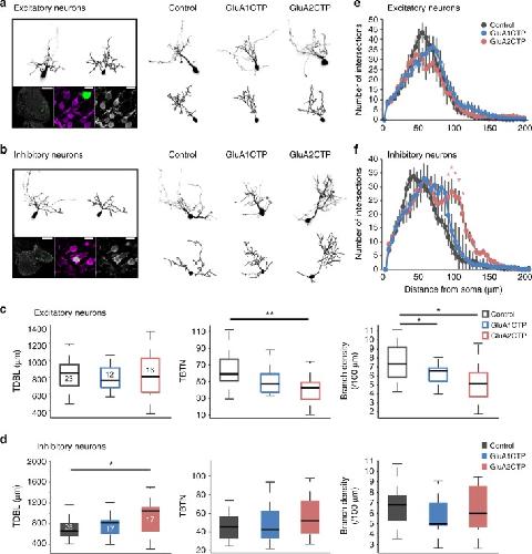
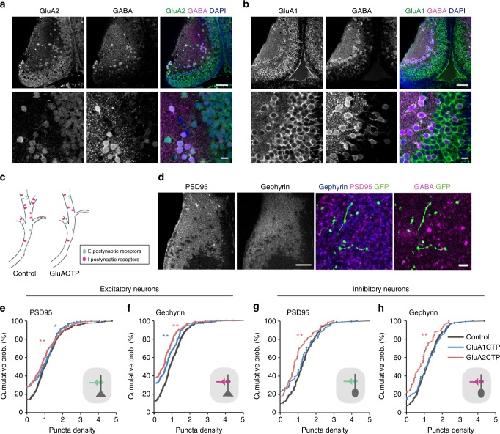
Excitatory synaptic dysfunction cell-autonomously decreases inhibitory inputs and disrupts structural and functional plasticity., He HY, Shen W, Zheng L, Guo X, Cline HT., Nat Commun. July 24, 2018; 9 (1): 2893.   


Mapping allosteric linkage to channel gating by extracellular domains in the human epithelial sodium channel., Shobair M, Popov KI, Dang YL, He H, Stutts MJ, Dokholyan NV., J Biol Chem. March 9, 2018; 293 (10): 3675-3684.


Experience-Dependent Bimodal Plasticity of Inhibitory Neurons in Early Development., He HY, Shen W, Hiramoto M, Cline HT., Neuron. June 15, 2016; 90 (6): 1203-1214.


Acute synthesis of CPEB is required for plasticity of visual avoidance behavior in Xenopus., Shen W, Liu HH, Schiapparelli L, McClatchy D, He HY, Yates JR, Cline HT., Cell Rep. February 27, 2014; 6 (4): 737-47.


Computer aided alignment and quantitative 4D structural plasticity analysis of neurons., Lee PC, He HY, Lin CY, Ching YT, Cline HT., Neuroinformatics. April 1, 2013; 11 (2): 249-57.


Tet3 CXXC domain and dioxygenase activity cooperatively regulate key genes for Xenopus eye and neural development., Xu Y, Xu C, Kato A, Tempel W, Abreu JG, Bian C, Hu Y, Hu D, Zhao B, Cerovina T, Diao J, Wu F, He HH, Cui Q, Clark E, Ma C, Barbara A, Veenstra GJ, Xu G, Kaiser UB, Liu XS, Sugrue SP, He X, Min J, Kato Y, Shi YG., Cell. December 7, 2012; 151 (6): 1200-13.   


Pharmacological kinetics of BmK AS, a sodium channel site 4-specific modulator on Nav1.3., Liu ZR, Tao J, Dong BQ, Ding G, Cheng ZJ, He HQ, Ji YH., Neurosci Bull. June 1, 2012; 28 (3): 209-21.


Localization of receptor site on insect sodium channel for depressant β-toxin BmK IT2., He H, Liu Z, Dong B, Zhang J, Shu X, Zhou J, Ji Y., PLoS One. January 7, 2011; 6 (1): e14510.   


Molecular determination of selectivity of the site 3 modulator (BmK I) to sodium channels in the CNS: a clue to the importance of Nav1.6 in BmK I-induced neuronal hyperexcitability., He H, Liu Z, Dong B, Zhou J, Zhu H, Ji Y., Biochem J. October 15, 2010; 431 (2): 289-98.


Deglycosylation altered the gating properties of rNav1.3: glycosylation/deglycosylation homeostasis probably complicates the functional regulation of voltage-gated sodium channel., Xu Q, Cheng HW, He HQ, Liu ZR, He M, Yang HT, Zhou ZL, Ji YH., Neurosci Bull. October 1, 2008; 24 (5): 283-7.


Synthesis and structure-activity relationship of acrylamides as KCNQ2 potassium channel openers., Wu YJ, He H, Sun LQ, L'Heureux A, Chen J, Dextraze P, Starrett JE, Boissard CG, Gribkoff VK, Natale J, Dworetzky SI., J Med Chem. May 20, 2004; 47 (11): 2887-96.


(S)-N-[1-(3-morpholin-4-ylphenyl)ethyl]- 3-phenylacrylamide: an orally bioavailable KCNQ2 opener with significant activity in a cortical spreading depression model of migraine., Wu YJ, Boissard CG, Greco C, Gribkoff VK, Harden DG, He H, L'Heureux A, Kang SH, Kinney GG, Knox RJ, Natale J, Newton AE, Lehtinen-Oboma S, Sinz MW, Sivarao DV, Starrett JE, Sun LQ, Tertyshnikova S, Thompson MW, Weaver D, Wong HS, Zhang L, Dworetzky SI., J Med Chem. July 17, 2003; 46 (15): 3197-200.


Cloning and mapping of a novel human serum/glucocorticoid regulated kinase-like gene, SGKL, to chromosome 8q12.3-q13.1., Dai F, Yu L, He H, Zhao Y, Yang J, Zhang X, Zhao S., Genomics. November 15, 1999; 62 (1): 95-7.

???pagination.result.page??? 1