Click here to close Hello! We notice that you are using Internet Explorer, which is not supported by Xenbase and may cause the site to display incorrectly. We suggest using a current version of Chrome, FireFox, or Safari.

Profile Publications (8)
XB-PERS-4022

Publications By Yusuke Mii

???pagination.result.count???

???pagination.result.page??? 1


Dissection of N-deacetylase and N-sulfotransferase activities of NDST1 and their effects on Wnt8 distribution and signaling in Xenopus embryos., Suzuki M, Takada S, Mii Y., Dev Growth Differ. April 7, 2024; 66 (3): 248-255.   


Alignment of the cell long axis by unidirectional tension acts cooperatively with Wnt signalling to establish planar cell polarity., Hirano S, Mii Y, Charras G, Michiue T., Development. June 15, 2022; 149 (12):   


Optogenetic relaxation of actomyosin contractility uncovers mechanistic roles of cortical tension during cytokinesis., Yamamoto K, Miura H, Ishida M, Mii Y, Kinoshita N, Takada S, Ueno N, Sawai S, Kondo Y, Aoki K., Nat Commun. December 8, 2021; 12 (1): 7145.   


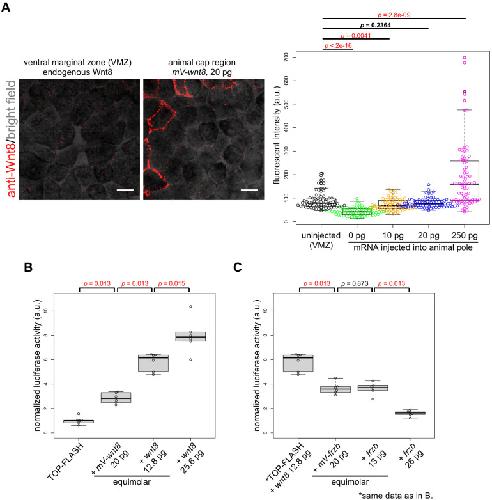
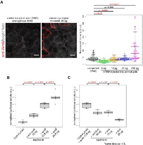
Quantitative analyses reveal extracellular dynamics of Wnt ligands in Xenopus embryos., Mii Y, Nakazato K, Pack CG, Ikeda T, Sako Y, Mochizuki A, Taira M, Takada S., Elife. April 27, 2021; 10   


Heparan Sulfate Proteoglycan Clustering in Wnt Signaling and Dispersal., Mii Y, Takada S., Front Cell Dev Biol. January 1, 2020; 8 631.   


Assembly of protein complexes restricts diffusion of Wnt3a proteins., Takada R, Mii Y, Krayukhina E, Maruyama Y, Mio K, Sasaki Y, Shinkawa T, Pack CG, Sako Y, Sato C, Uchiyama S, Takada S., Commun Biol. October 10, 2018; 1 165.   


Roles of two types of heparan sulfate clusters in Wnt distribution and signaling in Xenopus., Mii Y, Yamamoto T, Takada R, Mizumoto S, Matsuyama M, Yamada S, Takada S, Taira M., Nat Commun. December 7, 2017; 8 (1): 1973.   


Secreted Frizzled-related proteins enhance the diffusion of Wnt ligands and expand their signalling range., Mii Y, Taira M., Development. December 1, 2009; 136 (24): 4083-8.   

???pagination.result.page??? 1