Click here to close Hello! We notice that you are using Internet Explorer, which is not supported by Xenbase and may cause the site to display incorrectly. We suggest using a current version of Chrome, FireFox, or Safari.

Profile Publications (26)
XB-PERS-3847

Publications By Hironori Funabiki

???pagination.result.count???

???pagination.result.page??? 1


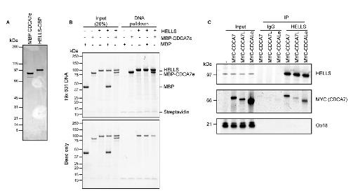
CDCA7 is an evolutionarily conserved hemimethylated DNA sensor in eukaryotes., Wassing IE, Nishiyama A, Shikimachi R, Jia Q, Kikuchi A, Hiruta M, Sugimura K, Hong X, Chiba Y, Peng J, Jenness C, Nakanishi M, Zhao L, Arita K, Funabiki H., Sci Adv. August 23, 2024; 10 (34): eadp5753.   


Structural Mechanics of the Alpha-2-Macroglobulin Transformation., Arimura Y, Funabiki H., J Mol Biol. March 15, 2022; 434 (5): 167413.


Structural features of nucleosomes in interphase and metaphase chromosomes., Arimura Y, Shih RM, Froom R, Funabiki H., Mol Cell. November 4, 2021; 81 (21): 4377-4397.e12.   


Linker histone H1.8 inhibits chromatin binding of condensins and DNA topoisomerase II to tune chromosome length and individualization., Choppakatla P, Dekker B, Cutts EE, Vannini A, Dekker J, Funabiki H., Elife. August 18, 2021; 10   


Structural basis for the inhibition of cGAS by nucleosomes., Kujirai T, Zierhut C, Takizawa Y, Kim R, Negishi L, Uruma N, Hirai S, Funabiki H, Kurumizaka H., Science. October 23, 2020; 370 (6515): 455-458.


Protein Immunodepletion and Complementation in Xenopus laevis Egg Extracts., Jenness C, Wynne DJ, Funabiki H., Cold Spring Harb Protoc. September 4, 2018; 2018 (9):


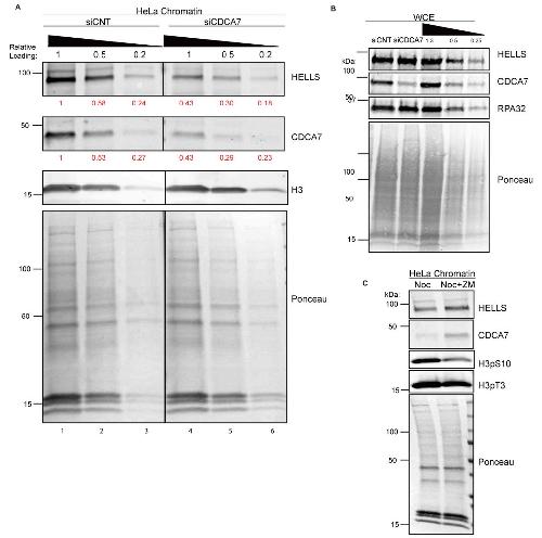
HELLS and CDCA7 comprise a bipartite nucleosome remodeling complex defective in ICF syndrome., Jenness C, Giunta S, Müller MM, Kimura H, Muir TW, Funabiki H., Proc Natl Acad Sci U S A. January 30, 2018; 115 (5): E876-E885.   


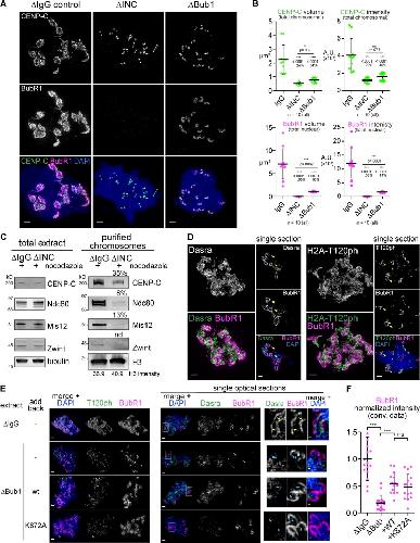
Heterogeneous architecture of vertebrate kinetochores revealed by three-dimensional superresolution fluorescence microscopy., Wynne DJ, Funabiki H., Mol Biol Cell. November 7, 2016; 27 (22): 3395-3404.   


VCP/p97 Extracts Sterically Trapped Ku70/80 Rings from DNA in Double-Strand Break Repair., van den Boom J, Wolf M, Weimann L, Schulze N, Li F, Kaschani F, Riemer A, Zierhut C, Kaiser M, Iliakis G, Funabiki H, Meyer H., Mol Cell. October 6, 2016; 64 (1): 189-198.


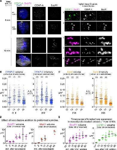
Kinetochore function is controlled by a phospho-dependent coexpansion of inner and outer components., Wynne DJ, Funabiki H., J Cell Biol. September 14, 2015; 210 (6): 899-916.   


Nucleosomal regulation of chromatin composition and nuclear assembly revealed by histone depletion., Zierhut C, Jenness C, Kimura H, Funabiki H., Nat Struct Mol Biol. July 1, 2014; 21 (7): 617-25.


Nuclear assembly shaped by microtubule dynamics., Xue JZ, Funabiki H., Nucleus. January 1, 2014; 5 (1): 40-6.   


Autoinhibition and Polo-dependent multisite phosphorylation restrict activity of the histone H3 kinase Haspin to mitosis., Ghenoiu C, Wheelock MS, Funabiki H., Mol Cell. December 12, 2013; 52 (5): 734-45.


Chromatin-bound Xenopus Dppa2 shapes the nucleus by locally inhibiting microtubule assembly., Xue JZ, Woo EM, Postow L, Chait BT, Funabiki H., Dev Cell. October 14, 2013; 27 (1): 47-59.


An SCF complex containing Fbxl12 mediates DNA damage-induced Ku80 ubiquitylation., Postow L, Funabiki H., Cell Cycle. February 15, 2013; 12 (4): 587-95.


Xenopus Shugoshin 2 regulates the spindle assembly pathway mediated by the chromosomal passenger complex., Rivera T, Ghenoiu C, Rodríguez-Corsino M, Mochida S, Funabiki H, Losada A., EMBO J. March 21, 2012; 31 (6): 1467-79.


Survivin reads phosphorylated histone H3 threonine 3 to activate the mitotic kinase Aurora B., Kelly AE, Ghenoiu C, Xue JZ, Zierhut C, Kimura H, Funabiki H., Science. October 8, 2010; 330 (6001): 235-9.


Dual detection of chromosomes and microtubules by the chromosomal passenger complex drives spindle assembly., Tseng BS, Tan L, Kapoor TM, Funabiki H., Dev Cell. June 15, 2010; 18 (6): 903-12.


Identification of SMARCAL1 as a component of the DNA damage response., Postow L, Woo EM, Chait BT, Funabiki H., J Biol Chem. December 18, 2009; 284 (51): 35951-61.


Ku80 removal from DNA through double strand break-induced ubiquitylation., Postow L, Ghenoiu C, Woo EM, Krutchinsky AN, Chait BT, Funabiki H., J Cell Biol. August 11, 2008; 182 (3): 467-79.   


Efficient identification of phosphorylation by mass spectrometric phosphopeptide fingerprinting., Woo EM, Fenyo D, Kwok BH, Funabiki H, Chait BT., Anal Chem. April 1, 2008; 80 (7): 2419-25.


Chromosomal enrichment and activation of the aurora B pathway are coupled to spatially regulate spindle assembly., Kelly AE, Sampath SC, Maniar TA, Woo EM, Chait BT, Funabiki H., Dev Cell. January 1, 2007; 12 (1): 31-43.


Regulation of HP1-chromatin binding by histone H3 methylation and phosphorylation., Fischle W, Tseng BS, Dormann HL, Ueberheide BM, Garcia BA, Shabanowitz J, Hunt DF, Funabiki H, Allis CD., Nature. December 22, 2005; 438 (7071): 1116-22.


The chromosomal passenger complex is required for chromatin-induced microtubule stabilization and spindle assembly., Sampath SC, Ohi R, Leismann O, Salic A, Pozniakovski A, Funabiki H., Cell. July 23, 2004; 118 (2): 187-202.


The Xenopus chromokinesin Xkid is essential for metaphase chromosome alignment and must be degraded to allow anaphase chromosome movement., Funabiki H, Murray AW., Cell. August 18, 2000; 102 (4): 411-24.


Fission yeast Cut2 required for anaphase has two destruction boxes., Funabiki H, Yamano H, Nagao K, Tanaka H, Yasuda H, Hunt T, Yanagida M., EMBO J. October 1, 1997; 16 (19): 5977-87.

???pagination.result.page??? 1