Click here to close Hello! We notice that you are using Internet Explorer, which is not supported by Xenbase and may cause the site to display incorrectly. We suggest using a current version of Chrome, FireFox, or Safari.

Profile Publications (7)
XB-PERS-3811

Publications By Alexander Kelly

???pagination.result.count???

???pagination.result.page??? 1


The TFIIH complex is required to establish and maintain mitotic chromosome structure., Haase J, Chen R, Parker WM, Bonner MK, Jenkins LM, Kelly AE., Elife. March 16, 2022; 11   


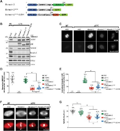
The Borealin dimerization domain interacts with Sgo1 to drive Aurora B-mediated spindle assembly., Bonner MK, Haase J, Saunders H, Gupta H, Li BI, Kelly AE., Mol Biol Cell. September 15, 2020; 31 (20): 2207-2218.   


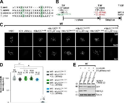
Enrichment of Aurora B kinase at the inner kinetochore controls outer kinetochore assembly., Bonner MK, Haase J, Swinderman J, Halas H, Miller Jenkins LM, Kelly AE., J Cell Biol. October 7, 2019; 218 (10): 3237-3257.   


Structural mechanisms of centromeric nucleosome recognition by the kinetochore protein CENP-N., Chittori S, Hong J, Saunders H, Feng H, Ghirlando R, Kelly AE, Bai Y, Subramaniam S., Science. January 19, 2018; 359 (6373): 339-343.


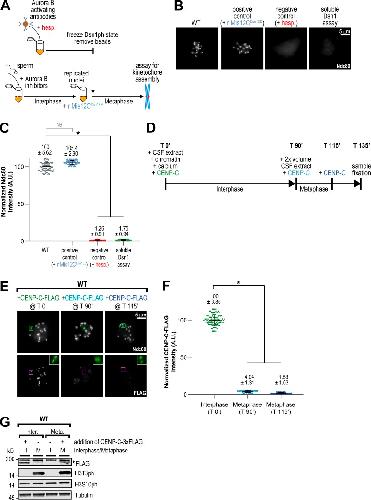
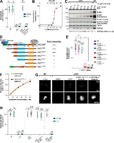
Distinct Roles of the Chromosomal Passenger Complex in the Detection of and Response to Errors in Kinetochore-Microtubule Attachment., Haase J, Bonner MK, Halas H, Kelly AE., Dev Cell. September 25, 2017; 42 (6): 640-654.e5.


Survivin reads phosphorylated histone H3 threonine 3 to activate the mitotic kinase Aurora B., Kelly AE, Ghenoiu C, Xue JZ, Zierhut C, Kimura H, Funabiki H., Science. October 8, 2010; 330 (6001): 235-9.


Chromosomal enrichment and activation of the aurora B pathway are coupled to spatially regulate spindle assembly., Kelly AE, Sampath SC, Maniar TA, Woo EM, Chait BT, Funabiki H., Dev Cell. January 1, 2007; 12 (1): 31-43.

???pagination.result.page??? 1