|
XB-PERS-3764
Publications By Guanghui Liu
???pagination.result.count??????pagination.result.page??? 1
|
Characterization of optic nerve regeneration following Nd:YAG laser-induced injury in Xenopus tropicalis., Tan J, Liu C, Chen Y, Li D, Chen Y, Zhao J, Jin A, Li H, Wang Y, Liu S, Xu T, Wang X, Yu Z, Cai S, Xu M, Liu X, Liu G, Fan N., Exp Eye Res. October 23, 2025; 259 110540. |
|
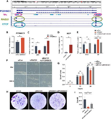
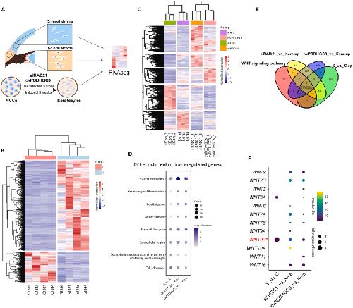
RAD21 deficiency drives corneal to scleral differentiation fate switching via upregulating WNT9B., Liu H, Qi B, Liu G, Duan H, Li Z, Shi Z, Chen Y, Chu WK, Zhou Q, Zhang BN., iScience. June 21, 2024; 27 (6): 109875. |
|
Activation of P53 pathway contributes to Xenopus hybrid inviability., Shi Z, Liu G, Jiang H, Shi S, Zhang X, Deng Y, Chen Y., Proc Natl Acad Sci U S A. May 23, 2023; 120 (21): e2303698120. |
|
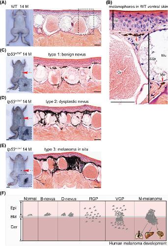
Disruption of tp53 leads to cutaneous nevus and melanoma formation in Xenopus tropicalis., Ran R, Li L, Shi Z, Liu G, Jiang H, Fang L, Xu T, Huang J, Chen W, Chen Y., Mol Oncol. October 1, 2022; 16 (19): 3554-3567. |
|
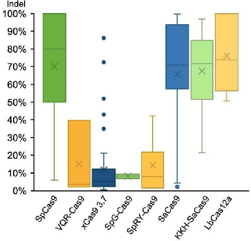
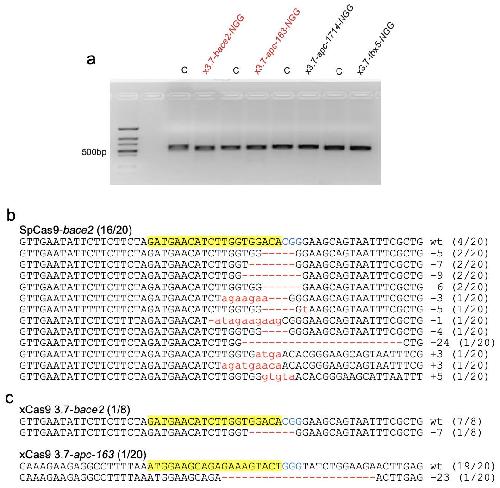
Expanding the CRISPR/Cas genome-editing scope in Xenopus tropicalis., Shi Z, Jiang H, Liu G, Shi S, Zhang X, Chen Y., Cell Biosci. July 8, 2022; 12 (1): 104. |
|
Neurotoxicity and mode of action of fluralaner on honeybee Apis mellifera L., Sheng CW, Huang QT, Liu GY, Ren XX, Jiang J, Jia ZQ, Han ZJ, Zhao CQ., Pest Manag Sci. November 1, 2019; 75 (11): 2901-2909. |
|
Modeling human point mutation diseases in Xenopus tropicalis with a modified CRISPR/Cas9 system., Shi Z, Xin H, Tian D, Lian J, Wang J, Liu G, Ran R, Shi S, Zhang Z, Shi Y, Deng Y, Hou C, Chen Y., FASEB J. June 1, 2019; 33 (6): 6962-6968. |
|
The Nodulin 26-like intrinsic membrane protein OsNIP3;2 is involved in arsenite uptake by lateral roots in rice., Chen Y, Sun SK, Tang Z, Liu G, Moore KL, Maathuis FJM, Miller AJ, McGrath SP, Zhao FJ., J Exp Bot. May 17, 2017; 68 (11): 3007-3016. |
|
Expression profile of rrbp1 genes during embryonic development and in adult tissues of Xenopus laevis., Liu GH, Mao CZ, Wu HY, Zhou DC, Xia JB, Kim SK, Cai DQ, Zhao H, Qi XF., Gene Expr Patterns. January 1, 2017; 23-24 1-6. |
|
Early ketamine exposure results in cardiac enlargement and heart dysfunction in Xenopus embryos., Guo R, Liu G, Du M, Shi Y, Jiang P, Liu X, Liu L, Liu J, Xu Y., BMC Anesthesiol. April 18, 2016; 16 23. |
|
TPX2 overexpression in medullary thyroid carcinoma mediates TT cell proliferation., Yang X, Liu G, Xiao H, Yu F, Xiang X, Lu Y, Li W, Liu X, Li S, Shi Y., Pathol Oncol Res. July 1, 2014; 20 (3): 641-8. |
|
Upregulation of the large conductance voltage- and Ca2+-activated K+ channels by Janus kinase 2., Hosseinzadeh Z, Almilaji A, Honisch S, Pakladok T, Liu G, Bhavsar SK, Ruth P, Shumilina E, Lang F., Am J Physiol Cell Physiol. June 1, 2014; 306 (11): C1041-9. |
|
Energy-sensitive regulation of Na+/K+-ATPase by Janus kinase 2., Bhavsar SK, Hosseinzadeh Z, Brenner D, Honisch S, Jilani K, Liu G, Szteyn K, Sopjani M, Mak TW, Shumilina E, Lang F., Am J Physiol Cell Physiol. February 15, 2014; 306 (4): C374-84. |
|
Teratogenic effects of organic extracts from the Pearl River sediments on Xenopus laevis embryos., Zhang C, Liu X, Wu D, Liu G, Tao L, Fu W, Hou J., Environ Toxicol Pharmacol. January 1, 2014; 37 (1): 202-9. |
|
Regulation of the voltage gated K channel Kv1.3 by recombinant human klotho protein., Almilaji A, Honisch S, Liu G, Elvira B, Ajay SS, Hosseinzadeh Z, Ahmed M, Munoz C, Sopjani M, Lang F., Kidney Blood Press Res. January 1, 2014; 39 (6): 609-22. |
|
Up-regulation of Na(+)-coupled glucose transporter SGLT1 by caveolin-1., Elvira B, Honisch S, Almilaji A, Pakladok T, Liu G, Shumilina E, Alesutan I, Yang W, Munoz C, Lang F., Biochim Biophys Acta. November 1, 2013; 1828 (11): 2394-8. |
|
β-Catenin-independent activation of TCF1/LEF1 in human hematopoietic tumor cells through interaction with ATF2 transcription factors., Grumolato L, Liu G, Haremaki T, Mungamuri SK, Mong P, Akiri G, Lopez-Bergami P, Arita A, Anouar Y, Mlodzik M, Ronai ZA, Brody J, Weinstein DC, Aaronson SA., PLoS Genet. January 1, 2013; 9 (8): e1003603. |
|
Expression of targeting protein for Xenopus kinesin-like protein 2 is associated with progression of human malignant astrocytoma., Li B, Qi XQ, Chen X, Huang X, Liu GY, Chen HR, Huang CG, Luo C, Lu YC., Dev Biol. September 17, 2010; 1352 200-7. |
|
Paradigm of genetic mosaicism and lone atrial fibrillation: physiological characterization of a connexin 43-deletion mutant identified from atrial tissue., Thibodeau IL, Xu J, Li Q, Liu G, Lam K, Veinot JP, Birnie DH, Jones DL, Krahn AD, Lemery R, Nicholson BJ, Gollob MH., Circulation. July 20, 2010; 122 (3): 236-44. |
|
Inhibition of lung fluid clearance and epithelial Na+ channels by chlorine, hypochlorous acid, and chloramines., Song W, Wei S, Zhou Y, Lazrak A, Liu G, Londino JD, Squadrito GL, Matalon S., J Biol Chem. March 26, 2010; 285 (13): 9716-9728. |
|
The DNA unwinding element binding protein DUE-B interacts with Cdc45 in preinitiation complex formation., Chowdhury A, Liu G, Kemp M, Chen X, Katrangi N, Myers S, Ghosh M, Yao J, Gao Y, Bubulya P, Leffak M., Mol Cell Biol. March 1, 2010; 30 (6): 1495-507. |
|
Influenza virus M2 protein inhibits epithelial sodium channels by increasing reactive oxygen species., Lazrak A, Iles KE, Liu G, Noah DL, Noah JW, Matalon S., FASEB J. November 1, 2009; 23 (11): 3829-42. |
|
Doppler optical cardiogram gated 2D color flow imaging at 1000 fps and 4D in vivo visualization of embryonic heart at 45 fps on a swept source OCT system., Mariampillai A, Standish BA, Munce NR, Randall C, Liu G, Jiang JY, Cable AE, Vitkin IA, Yang VX., Opt Express. February 19, 2007; 15 (4): 1627-38. |
|
Discrete functional elements required for initiation activity of the Chinese hamster dihydrofolate reductase origin beta at ectopic chromosomal sites., Gray SJ, Liu G, Altman AL, Small LE, Fanning E., Exp Cell Res. January 1, 2007; 313 (1): 109-20. |
|
Activation of FAK and Src are receptor-proximal events required for netrin signaling., Li W, Lee J, Vikis HG, Lee SH, Liu G, Aurandt J, Shen TL, Fearon ER, Guan JL, Han M, Rao Y, Hong K, Guan KL., Nat Neurosci. November 1, 2004; 7 (11): 1213-21. |
|
Assembly of a Ca2+-dependent BK channel signaling complex by binding to beta2 adrenergic receptor., Liu G, Shi J, Yang L, Cao L, Park SM, Cui J, Marx SO., EMBO J. June 2, 2004; 23 (11): 2196-205. |
|
Differential interactions of lamotrigine and related drugs with transmembrane segment IVS6 of voltage-gated sodium channels., Liu G, Yarov-Yarovoy V, Nobbs M, Clare JJ, Scheuer T, Catterall WA., Neuropharmacology. March 1, 2003; 44 (3): 413-22. |
|
Comparison of cloned Kir2 channels with native inward rectifier K+ channels from guinea-pig cardiomyocytes., Liu GX, Derst C, Schlichthörl G, Heinen S, Seebohm G, Brüggemann A, Kummer W, Veh RW, Daut J, Preisig-Müller R., J Physiol. April 1, 2001; 532 (Pt 1): 115-26. |
???pagination.result.page??? 1
