Click here to close Hello! We notice that you are using Internet Explorer, which is not supported by Xenbase and may cause the site to display incorrectly. We suggest using a current version of Chrome, FireFox, or Safari.

Profile Publications (15)
XB-PERS-3720

Publications By Paul Skoglund

???pagination.result.count???

???pagination.result.page??? 1


Characterization of convergent thickening, a major convergence force producing morphogenic movement in amphibians., Shook DR, Wen JWH, Rolo A, O'Hanlon M, Francica B, Dobbins D, Skoglund P, DeSimone DW, Winklbauer R, Keller RE., Elife. April 11, 2022; 11   


The RhoGEF protein Plekhg5 regulates apical constriction of bottle cells during gastrulation., Popov IK, Ray HJ, Skoglund P, Keller R, Chang C., Development. December 12, 2018; 145 (24):   


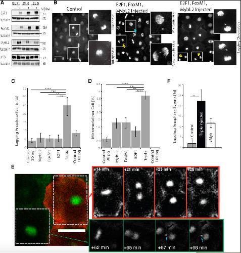
Identification of Drivers of Aneuploidy in Breast Tumors., Pfister K, Pipka JL, Chiang C, Liu Y, Clark RA, Keller R, Skoglund P, Guertin MJ, Hall IM, Stukenberg PT., Cell Rep. May 29, 2018; 23 (9): 2758-2769.   


Molecular model for force production and transmission during vertebrate gastrulation., Pfister K, Shook DR, Chang C, Keller R, Skoglund P., Development. February 15, 2016; 143 (4): 715-27.   


Kif2a depletion generates chromosome segregation and pole coalescence defects in animal caps and inhibits gastrulation of the Xenopus embryo., Eagleson G, Pfister K, Knowlton AL, Skoglund P, Keller R, Stukenberg PT., Mol Biol Cell. March 1, 2015; 26 (5): 924-37.   


Morphogenetic movements driving neural tube closure in Xenopus require myosin IIB., Rolo A, Skoglund P, Keller R., Dev Biol. March 15, 2009; 327 (2): 327-38.   


Convergence and extension at gastrulation require a myosin IIB-dependent cortical actin network., Skoglund P, Rolo A, Chen X, Gumbiner BM, Keller R., Development. August 1, 2008; 135 (14): 2435-44.   


The forces that shape embryos: physical aspects of convergent extension by cell intercalation., Keller R, Shook D, Skoglund P., Phys Biol. April 10, 2008; 5 (1): 015007.


Xenopus fibrillin regulates directed convergence and extension., Skoglund P, Keller R., Dev Biol. January 15, 2007; 301 (2): 404-16.   


The presumptive floor plate (notoplate) induces behaviors associated with convergent extension in medial but not lateral neural plate cells of Xenopus., Ezin AM, Skoglund P, Keller R., Dev Biol. December 15, 2006; 300 (2): 670-86.   


Xenopus fibrillin is expressed in the organizer and is the earliest component of matrix at the developing notochord-somite boundary., Skoglund P, Dzamba B, Coffman CR, Harris WA, Keller R., Dev Dyn. July 1, 2006; 235 (7): 1974-83.   


The midline (notochord and notoplate) patterns the cell motility underlying convergence and extension of the Xenopus neural plate., Ezin AM, Skoglund P, Keller R., Dev Biol. April 1, 2003; 256 (1): 100-14.   


An evaluation of two-photon excitation versus confocal and digital deconvolution fluorescence microscopy imaging in Xenopus morphogenesis., Periasamy A, Skoglund P, Noakes C, Keller R., Microsc Res Tech. November 1, 1999; 47 (3): 172-81.


Expression of an extracellular deletion of Xotch diverts cell fate in Xenopus embryos., Coffman CR, Skoglund P, Harris WA, Kintner CR., Cell. May 21, 1993; 73 (4): 659-71.   


XASH1, a Xenopus homolog of achaete-scute: a proneural gene in anterior regions of the vertebrate CNS., Ferreiro B, Skoglund P, Bailey A, Dorsky R, Harris WA., Mech Dev. January 1, 1993; 40 (1-2): 25-36.

???pagination.result.page??? 1