|
XB-PERS-3546
Publications By Jean-Paul Borg
???pagination.result.count??????pagination.result.page??? 1
|
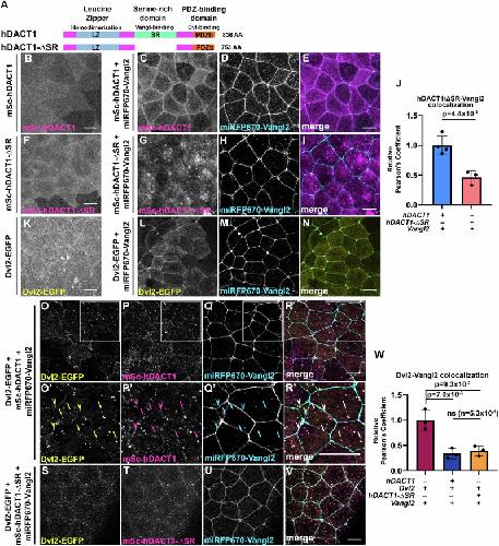
Dact1 induces Dishevelled oligomerization to facilitate binding partner switch and signalosome formation during convergent extension., Angermeier A, Yu D, Huang Y, Marchetto S, Borg JP, Chang C, Wang J., Nat Commun. March 11, 2025; 16 (1): 2425. |
|
A vertebrate Vangl2 translational variant required for planar cell polarity., Walton A, Thomé V, Revinski D, Marchetto S, Puvirajesinghe TM, Audebert S, Camoin L, Bailly E, Kodjabachian L, Borg JP., J Biol Chem. April 1, 2024; 300 (4): 106792. |
|
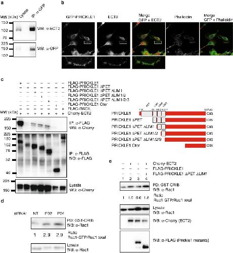
ECT2 associated to PRICKLE1 are poor-prognosis markers in triple-negative breast cancer., Daulat AM, Finetti P, Revinski D, Silveira Wagner M, Camoin L, Audebert S, Birnbaum D, Kodjabachian L, Borg JP, Bertucci F., Br J Cancer. April 1, 2019; 120 (9): 931-940. |
|
Identification of p62/SQSTM1 as a component of non-canonical Wnt VANGL2-JNK signalling in breast cancer., Puvirajesinghe TM, Bertucci F, Jain A, Scerbo P, Belotti E, Audebert S, Sebbagh M, Lopez M, Brech A, Finetti P, Charafe-Jauffret E, Chaffanet M, Castellano R, Restouin A, Marchetto S, Collette Y, Gonçalvès A, Macara I, Birnbaum D, Kodjabachian L, Johansen T, Borg JP., Nat Commun. January 12, 2016; 7 10318. |
|
The PTK7 and ROR2 Protein Receptors Interact in the Vertebrate WNT/Planar Cell Polarity (PCP) Pathway., Martinez S, Scerbo P, Giordano M, Daulat AM, Lhoumeau AC, Thomé V, Kodjabachian L, Borg JP., J Biol Chem. December 18, 2015; 290 (51): 30562-72. |
|
The human PDZome: a gateway to PSD95-Disc large-zonula occludens (PDZ)-mediated functions., Belotti E, Polanowska J, Daulat AM, Audebert S, Thomé V, Lissitzky JC, Lembo F, Blibek K, Omi S, Lenfant N, Gangar A, Montcouquiol M, Santoni MJ, Sebbagh M, Aurrand-Lions M, Angers S, Kodjabachian L, Reboul J, Borg JP., Mol Cell Proteomics. September 1, 2013; 12 (9): 2587-603. |
|
PTK7: a cell polarity receptor with multiple facets., Lhoumeau AC, Puppo F, Prébet T, Kodjabachian L, Borg JP., Cell Cycle. April 15, 2011; 10 (8): 1233-6. |
|
Protein tyrosine kinase 7 has a conserved role in Wnt/β-catenin canonical signalling., Puppo F, Thomé V, Lhoumeau AC, Cibois M, Gangar A, Lembo F, Belotti E, Marchetto S, Lécine P, Prébet T, Sebbagh M, Shin WS, Lee ST, Kodjabachian L, Borg JP., EMBO Rep. January 1, 2011; 12 (1): 43-9. |
???pagination.result.page??? 1
