Click here to close Hello! We notice that you are using Internet Explorer, which is not supported by Xenbase and may cause the site to display incorrectly. We suggest using a current version of Chrome, FireFox, or Safari.

Profile Publications (37)
XB-PERS-3515

Publications By Ann L Miller

???pagination.result.count???

???pagination.result.page??? 1


Neighbor cells restrain furrowing during Xenopus epithelial cytokinesis., Landino J, Misterovich E, van den Goor L, Adhikary B, Chumki S, Davidson LA, Miller AL., Dev Cell. April 18, 2025; 60 (16): 2139-2148.e6.   


The Heterotaxy Gene CCDC11 Is Important for Cytokinesis via RhoA Regulation., Kulkarni SS, Stephenson RE, Amalraj S, Arrigo A, Betleja E, Moresco JJ, Yates JR, Mahjoub MR, Miller AL, Khokha MK., Cytoskeleton (Hoboken). October 31, 2024;   


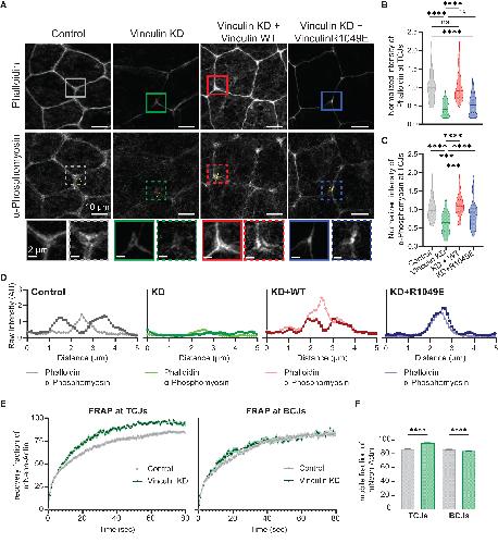
Mechanosensitive recruitment of Vinculin maintains junction integrity and barrier function at epithelial tricellular junctions., van den Goor L, Iseler J, Koning KM, Miller AL., Curr Biol. September 21, 2024; 34 (20): 4677-4691.e5.   


ZnUMBA - a live imaging method to detect local barrier breaches., Higashi T, Stephenson RE, Schwayer C, Huljev K, Higashi AY, Heisenberg CP, Chiba H, Miller AL., J Cell Sci. August 1, 2023; 136 (15):


Neighbor cells restrain furrowing during epithelial cytokinesis., Landino J, Misterovich E, Chumki S, Miller AL., bioRxiv. June 8, 2023;   


SNAP- and Halo-tagging and dye introduction protocol for live microscopy in Xenopus embryos., Dudley CE, van den Goor L, Miller AL., STAR Protoc. September 16, 2022; 3 (3): 101622.   


Rho and F-actin self-organize within an artificial cell cortex., Landino J, Leda M, Michaud A, Swider ZT, Prom M, Field CM, Bement WM, Vecchiarelli AG, Goryachev AB, Miller AL., Curr Biol. December 20, 2021; 31 (24): 5613-5621.e5.   


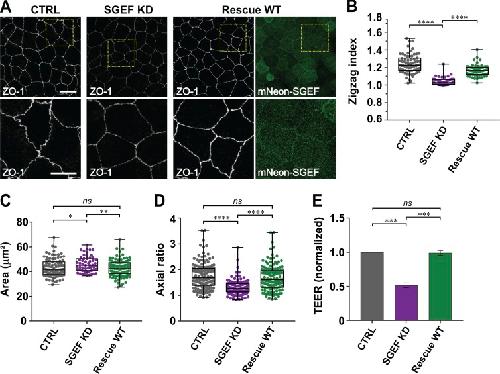
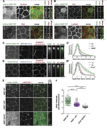
SGEF forms a complex with Scribble and Dlg1 and regulates epithelial junctions and contractility., Awadia S, Huq F, Arnold TR, Goicoechea SM, Sun YJ, Hou T, Kreider-Letterman G, Massimi P, Banks L, Fuentes EJ, Miller AL, Garcia-Mata R., J Cell Biol. August 5, 2019; 218 (8): 2699-2725.   


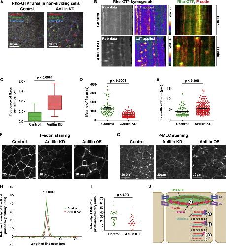
Rho Flares Repair Local Tight Junction Leaks., Stephenson RE, Higashi T, Erofeev IS, Arnold TR, Leda M, Goryachev AB, Miller AL., Dev Cell. February 25, 2019; 48 (4): 445-459.e5.


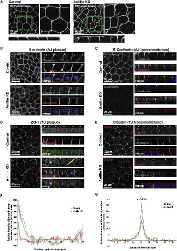
Anillin regulates epithelial cell mechanics by structuring the medial-apical actomyosin network., Arnold TR, Shawky JH, Stephenson RE, Dinshaw KM, Higashi T, Huq F, Davidson LA, Miller AL., Elife. January 31, 2019; 8   


Comprehensive analysis of formin localization in Xenopus epithelial cells., Higashi T, Stephenson RE, Miller AL., Mol Biol Cell. January 1, 2019; 30 (1): 82-95.   


A novel atypical sperm centriole is functional during human fertilization., Fishman EL, Jo K, Nguyen QPH, Kong D, Royfman R, Cekic AR, Khanal S, Miller AL, Simerly C, Schatten G, Loncarek J, Mennella V, Avidor-Reiss T., Nat Commun. June 7, 2018; 9 (1): 2210.   


The MgcRacGAP SxIP motif tethers Centralspindlin to microtubule plus ends in Xenopus laevis., Breznau EB, Murt M, Blasius TL, Verhey KJ, Miller AL., J Cell Sci. May 15, 2017; 130 (10): 1809-1821.   


Tools for live imaging of active Rho GTPases in Xenopus., Stephenson RE, Miller AL., Genesis. January 1, 2017; 55 (1-2):   


Conditions that Stabilize Membrane Domains Also Antagonize n-Alcohol Anesthesia., Machta BB, Gray E, Nouri M, McCarthy NLC, Gray EM, Miller AL, Brooks NJ, Veatch SL., Biophys J. August 9, 2016; 111 (3): 537-545.


Maintenance of the Epithelial Barrier and Remodeling of Cell-Cell Junctions during Cytokinesis., Higashi T, Arnold TR, Stephenson RE, Dinshaw KM, Miller AL., Curr Biol. July 25, 2016; 26 (14): 1829-42.   


Activator-inhibitor coupling between Rho signalling and actin assembly makes the cell cortex an excitable medium., Bement WM, Leda M, Moe AM, Kita AM, Larson ME, Golding AE, Pfeuti C, Su KC, Miller AL, Goryachev AB, von Dassow G., Nat Cell Biol. November 1, 2015; 17 (11): 1471-83.   


MgcRacGAP restricts active RhoA at the cytokinetic furrow and both RhoA and Rac1 at cell-cell junctions in epithelial cells., Breznau EB, Semack AC, Higashi T, Miller AL., Mol Biol Cell. July 1, 2015; 26 (13): 2439-55.   


Anillin regulates cell-cell junction integrity by organizing junctional accumulation of Rho-GTP and actomyosin., Reyes CC, Jin M, Breznau EB, Espino R, Delgado-Gonzalo R, Goryachev AB, Miller AL., Curr Biol. June 2, 2014; 24 (11): 1263-70.   


Actin organization and dynamics: novel regulatory mechanisms from the biophysical to the tissue level., Miller AL, De La Cruz EM., Mol Biol Cell. March 1, 2013; 24 (6): 677.


Aurora B regulates spindle bipolarity in meiosis in vertebrate oocytes., Shao H, Ma C, Zhang X, Li R, Miller AL, Bement WM, Liu XJ., Cell Cycle. July 15, 2012; 11 (14): 2672-80.


The contractile ring., Miller AL., Curr Biol. December 20, 2011; 21 (24): R976-8.   


Control of local Rho GTPase crosstalk by Abr., Vaughan EM, Miller AL, Yu HY, Bement WM., Curr Biol. February 22, 2011; 21 (4): 270-7.


Cell division: the need for speed., Miller AL, Bement WM., Curr Biol. December 15, 2009; 19 (23): R1071-3.


Action at a distance during cytokinesis., von Dassow G, Verbrugghe KJ, Miller AL, Sider JR, Bement WM., J Cell Biol. December 14, 2009; 187 (6): 831-45.   


Integration of single and multicellular wound responses., Clark AG, Miller AL, Vaughan E, Yu HY, Penkert R, Bement WM., Curr Biol. August 25, 2009; 19 (16): 1389-95.


Regulation of cytokinesis by Rho GTPase flux., Miller AL, Bement WM., Nat Cell Biol. January 1, 2009; 11 (1): 71-7.   


Imaging the cytoskeleton in live Xenopus laevis embryos., Woolner S, Miller AL, Bement WM., Methods Mol Biol. January 1, 2009; 586 23-39.


Polar body emission requires a RhoA contractile ring and Cdc42-mediated membrane protrusion., Zhang X, Ma C, Miller AL, Katbi HA, Bement WM, Liu XJ., Dev Cell. September 1, 2008; 15 (3): 386-400.


Control of the cytokinetic apparatus by flux of the Rho GTPases., Miller AL, von Dassow G, Bement WM., Biochem Soc Trans. June 1, 2008; 36 (Pt 3): 378-80.


Imaging patterns of calcium transients during neural induction in Xenopus laevis embryos., Leclerc C, Webb SE, Daguzan C, Moreau M, Miller AL., J Cell Sci. October 1, 2000; 113 Pt 19 3519-29.   


Oscillations in free [Ca2+]i during early cell division cycles in Xenopus laevis embryos., Miller B, Chauhan A, Jaffe LF, Miller AL., Biol Bull. October 1, 1994; 187 (2): 239-40.


Imaging [Ca2+]i with aequorin using a photon imaging detector., Miller AL, Karplus E, Jaffe LF., Methods Cell Biol. January 1, 1994; 40 305-38.


Calcium buffer injections inhibit cytokinesis in Xenopus eggs., Miller AL, Fluck RA, McLaughlin JA, Jaffe LF., J Cell Sci. October 1, 1993; 106 ( Pt 2) 523-34.


Mechanically Induced Calcium Release From Xenopus Cell Cycle Extracts., Miller AL, Galione A, Karplus E, Jaffe LF., Biol Bull. October 1, 1993; 185 (2): 290-292.


Cell Cycle Contraction Waves in Xenopus are Suppressed by Injecting Calcium Buffers., Miller AL, Fluck RA, Jaffe LF., Biol Bull. October 1, 1992; 183 (2): 368-369.


Calcium Buffer Injections Block Cytokinesis in Xenopus Eggs., McLaughlin JA, Miller AL, Fluck RA, Jaffe LF., Biol Bull. October 1, 1991; 181 (2): 345.

???pagination.result.page??? 1