Click here to close Hello! We notice that you are using Internet Explorer, which is not supported by Xenbase and may cause the site to display incorrectly. We suggest using a current version of Chrome, FireFox, or Safari.

Profile Publications (27)
XB-PERS-3507

Publications By Shan Yan

???pagination.result.count???

???pagination.result.page??? 1


Distinct regulation of ATM signaling by DNA single-strand breaks and APE1., Zhao H, Li J, You Z, Lindsay HD, Yan S., Nat Commun. August 7, 2024; 15 (1): 6517.   


APE1 recruits ATRIP to ssDNA in an RPA-dependent and -independent manner to promote the ATR DNA damage response., Lin Y, Li J, Zhao H, McMahon A, McGhee K, Yan S., Elife. May 22, 2023; 12   


Evolutionarily distinct and sperm-specific supersized chromatin loops are marked by Helitron transposons in Xenopus tropicalis., Shi Z, Xu J, Niu L, Shen W, Yan S, Tan Y, Quan X, Cheung E, Huang K, Chen Y, Li L, Hou C., Cell Rep. March 28, 2023; 42 (3): 112151.   


Function and molecular mechanisms of APE2 in genome and epigenome integrity., Lin Y, McMahon A, Driscoll G, Bullock S, Zhao J, Yan S., Mutat Res Rev Mutat Res. January 1, 2021; 787 108347.


A non-canonical role for the DNA glycosylase NEIL3 in suppressing APE1 endonuclease-mediated ssDNA damage., Ha A, Lin Y, Yan S., J Biol Chem. October 9, 2020; 295 (41): 14222-14235.


APE1 senses DNA single-strand breaks for repair and signaling., Lin Y, Raj J, Li J, Ha A, Hossain MA, Richardson C, Mukherjee P, Yan S., Nucleic Acids Res. February 28, 2020; 48 (4): 1925-1940.   


Distinct roles of XRCC1 in genome integrity in Xenopus egg extracts., Cupello S, Lin Y, Yan S., Biochem J. December 23, 2019; 476 (24): 3791-3804.   


Methods for Studying DNA Single-Strand Break Repair and Signaling in Xenopus laevis Egg Extracts., Lin Y, Ha A, Yan S., Methods Mol Biol. January 1, 2019; 1999 161-172.


APE2 promotes DNA damage response pathway from a single-strand break., Lin Y, Bai L, Cupello S, Hossain MA, Deem B, McLeod M, Raj J, Yan S., Nucleic Acids Res. March 16, 2018; 46 (5): 2479-2494.   


Plk1 Phosphorylation of Mre11 Antagonizes the DNA Damage Response., Li Z, Li J, Kong Y, Yan S, Ahmad N, Liu X., Cancer Res. June 15, 2017; 77 (12): 3169-3180.


APE2 Zf-GRF facilitates 3'-5' resection of DNA damage following oxidative stress., Wallace BD, Berman Z, Mueller GA, Lin Y, Chang T, Andres SN, Wojtaszek JL, DeRose EF, Appel CD, London RE, Yan S, Williams RS., Proc Natl Acad Sci U S A. January 10, 2017; 114 (2): 304-309.


A Female-Biased Odorant Receptor from Apolygus lucorum (Meyer-Dür) Tuned to Some Plant Odors., Zhang Z, Zhang M, Yan S, Wang G, Liu Y., Int J Mol Sci. July 28, 2016; 17 (8):   


Direct Binding to Replication Protein A (RPA)-coated Single-stranded DNA Allows Recruitment of the ATR Activator TopBP1 to Sites of DNA Damage., Acevedo J, Yan S, Michael WM., J Biol Chem. June 17, 2016; 291 (25): 13124-31.


Cell-free Xenopus egg extracts for studying DNA damage response pathways., Cupello S, Richardson C, Yan S., Int J Dev Biol. January 1, 2016; 60 (7-8-9): 229-236.


Teaching and learning in a Xenopus research lab., Yan S., Lab Anim (NY). August 1, 2015; 44 (8): 327.


REV1 is important for the ATR-Chk1 DNA damage response pathway in Xenopus egg extracts., DeStephanis D, McLeod M, Yan S., Biochem Biophys Res Commun. May 8, 2015; 460 (3): 609-15.


Identification and functional characterization of sex pheromone receptors in the common cutworm (Spodoptera litura)., Zhang J, Yan S, Liu Y, Jacquin-Joly E, Dong S, Wang G., Chem Senses. January 1, 2015; 40 (1): 7-16.


Importin β-dependent nuclear import of TopBP1 in ATR-Chk1 checkpoint in Xenopus egg extracts., Bai L, Michael WM, Yan S., Cell Signal. May 1, 2014; 26 (5): 857-67.


APE2 is required for ATR-Chk1 checkpoint activation in response to oxidative stress., Willis J, Patel Y, Lentz BL, Yan S., Proc Natl Acad Sci U S A. June 25, 2013; 110 (26): 10592-7.


WD40-repeat protein WDR18 collaborates with TopBP1 to facilitate DNA damage checkpoint signaling., Yan S, Willis J., Biochem Biophys Res Commun. February 15, 2013; 431 (3): 466-71.


Existence of G-quadruplex structures in promoter region of oncogenes confirmed by G-quadruplex DNA cross-linking strategy., Yuan L, Tian T, Chen Y, Yan S, Xing X, Zhang Z, Zhai Q, Xu L, Wang S, Weng X, Yuan B, Feng Y, Zhou X., Sci Rep. January 1, 2013; 3 1811.   


Study of the DNA damage checkpoint using Xenopus egg extracts., Willis J, DeStephanis D, Patel Y, Gowda V, Yan S., J Vis Exp. November 5, 2012; (69): e4449.


Continued primer synthesis at stalled replication forks contributes to checkpoint activation., Van C, Yan S, Michael WM, Waga S, Cimprich KA., J Cell Biol. April 19, 2010; 189 (2): 233-46.   


Thyroid disruption by technical decabromodiphenyl ether (DE-83R) at low concentrations in Xenopus laevis., Qin X, Xia X, Yang Z, Yan S, Zhao Y, Wei R, Li Y, Tian M, Zhao X, Qin Z, Xu X., J Environ Sci (China). January 1, 2010; 22 (5): 744-51.


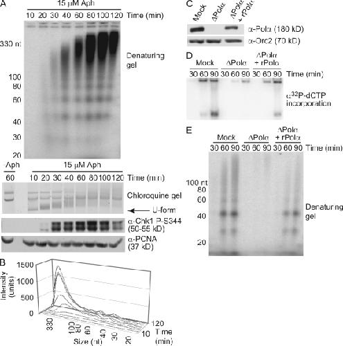
TopBP1 and DNA polymerase-alpha directly recruit the 9-1-1 complex to stalled DNA replication forks., Yan S, Michael WM., J Cell Biol. March 23, 2009; 184 (6): 793-804.   


Direct requirement for Xmus101 in ATR-mediated phosphorylation of Claspin bound Chk1 during checkpoint signaling., Yan S, Lindsay HD, Michael WM., J Cell Biol. April 24, 2006; 173 (2): 181-6.   


The inwardly rectifying K(+) channel subunit GIRK1 rescues the GIRK2 weaver phenotype., Hou P, Yan S, Tang W, Nelson DJ., J Neurosci. October 1, 1999; 19 (19): 8327-36.

???pagination.result.page??? 1