Click here to close Hello! We notice that you are using Internet Explorer, which is not supported by Xenbase and may cause the site to display incorrectly. We suggest using a current version of Chrome, FireFox, or Safari.

Profile Publications (45)
XB-PERS-3387

Publications By Ivan Manzini

???pagination.result.count???

???pagination.result.page??? 1


Olfactory Nerve Transection Transiently Activates Olfactory Ensheathing Cells in Xenopus laevis Larvae., Kahl M, Weiss L, Walter J, Hassenklöver T, Manzini I., Eur J Neurosci. August 1, 2025; 62 (3): e70211.


The olfactory network of larval Xenopus laevis regenerates accurately after olfactory nerve transection., Hawkins SJ, Gärtner Y, Offner T, Weiss L, Maiello G, Hassenklöver T, Manzini I., Eur J Neurosci. July 1, 2024; 60 (1): 3719-3741.


S100Z is expressed in a lateral subpopulation of olfactory receptor neurons in the main olfactory system of Xenopus laevis., Kahl M, Offner T, Trendel A, Weiss L, Manzini I, Hassenklöver T., Dev Neurobiol. April 1, 2024; 84 (2): 59-73.   


Functional odor map heterogeneity is based on multifaceted glomerular connectivity in larval Xenopus olfactory bulb., Offner T, Weiss L, Daume D, Berk A, Inderthal TJ, Manzini I, Hassenklöver T., iScience. September 15, 2023; 26 (9): 107518.   


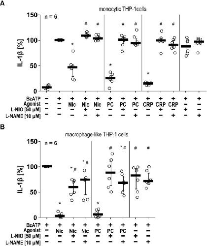
Activation of endothelial NO synthase and P2X7 receptor modification mediates the cholinergic control of ATP-induced interleukin-1β release by mononuclear phagocytes., Richter K, Asci N, Singh VK, Yakoob SH, Meixner M, Zakrzewicz A, Liese J, Hecker A, Wilker S, Stumpf S, Schlüter KD, Rohde M, Gödecke A, Padberg W, Manzini I, Schmalzing G, Grau V., Front Immunol. January 1, 2023; 14 1140592.   


Patterns of tubb2b Promoter-Driven Fluorescence in the Forebrain of Larval Xenopus laevis., Daume D, Offner T, Hassenklöver T, Manzini I., Front Neuroanat. January 1, 2022; 16 914281.   


Distinct interhemispheric connectivity at the level of the olfactory bulb emerges during Xenopus laevis metamorphosis., Weiss L, Segoviano Arias P, Offner T, Hawkins SJ, Hassenklöver T, Manzini I., Cell Tissue Res. December 1, 2021; 386 (3): 491-511.   


Whole-Brain Calcium Imaging in Larval Xenopus., Offner T, Daume D, Weiss L, Hassenklöver T, Manzini I., Cold Spring Harb Protoc. December 1, 2020; 2020 (12):


Erratum: Whole-Brain Calcium Imaging in Larval Xenopus., Offner T, Daume D, Weiss L, Hassenklöver T, Manzini I., Cold Spring Harb Protoc. November 2, 2020; 2020 (11): pdb.err107425.


Multi-glomerular projection of single olfactory receptor neurons is conserved among amphibians., Weiss L, Jungblut LD, Pozzi AG, Zielinski BS, O'Connell LA, Hassenklöver T, Manzini I., J Comp Neurol. September 1, 2020; 528 (13): 2239-2253.


Conservation of Glomerular Organization in the Main Olfactory Bulb of Anuran Larvae., Weiss L, Jungblut LD, Pozzi AG, O'Connell LA, Hassenklöver T, Manzini I., Front Neuroanat. January 1, 2020; 14 44.   


An extracellular acidic cleft confers profound H+-sensitivity to epithelial sodium channels containing the δ-subunit in Xenopus laevis., Wichmann L, Dulai JS, Marles-Wright J, Maxeiner S, Szczesniak PP, Manzini I, Althaus M., J Biol Chem. August 16, 2019; 294 (33): 12507-12520.


SLPI Inhibits ATP-Mediated Maturation of IL-1β in Human Monocytic Leukocytes: A Novel Function of an Old Player., Zakrzewicz A, Richter K, Zakrzewicz D, Siebers K, Damm J, Agné A, Hecker A, McIntosh JM, Chamulitrat W, Krasteva-Christ G, Manzini I, Tikkanen R, Padberg W, Janciauskiene S, Grau V., Front Immunol. April 4, 2019; 10 664.   


Incorporation of the δ-subunit into the epithelial sodium channel (ENaC) generates protease-resistant ENaCs in Xenopus laevis., Wichmann L, Vowinkel KS, Perniss A, Manzini I, Althaus M., J Biol Chem. May 4, 2018; 293 (18): 6647-6658.


Dye Electroporation and Imaging of Calcium Signaling in Xenopus Nervous System., Weiss L, Offner T, Hassenklöver T, Manzini I., Methods Mol Biol. January 1, 2018; 1865 217-231.


Functional Reintegration of Sensory Neurons and Transitional Dendritic Reduction of Mitral/Tufted Cells during Injury-Induced Recovery of the Larval Xenopus Olfactory Circuit., Hawkins SJ, Weiss L, Offner T, Dittrich K, Hassenklöver T, Manzini I., Front Cell Neurosci. July 21, 2017; 11 380.   


Coordinated shift of olfactory amino acid responses and V2R expression to an amphibian water nose during metamorphosis., Syed AS, Sansone A, Hassenklöver T, Manzini I, Korsching SI., Cell Mol Life Sci. May 1, 2017; 74 (9): 1711-1719.


Metamorphic remodeling of the olfactory organ of the African clawed frog, Xenopus laevis., Dittrich K, Kuttler J, Hassenklöver T, Manzini I., J Comp Neurol. April 1, 2016; 524 (5): 986-98.   


Dual processing of sulfated steroids in the olfactory system of an anuran amphibian., Sansone A, Hassenklöver T, Offner T, Fu X, Holy TE, Manzini I., Front Cell Neurosci. September 23, 2015; 9 373.   


Different expression domains for two closely related amphibian TAARs generate a bimodal distribution similar to neuronal responses to amine odors., Syed AS, Sansone A, Röner S, Bozorg Nia S, Manzini I, Korsching SI., Sci Rep. January 12, 2015; 5 13935.   


The olfactory system as a model to study axonal growth patterns and morphology in vivo., Hassenklöver T, Manzini I., J Vis Exp. October 30, 2014; (92): e52143.   


Trpc2 is expressed in two olfactory subsystems, the main and the vomeronasal system of larval Xenopus laevis., Sansone A, Syed AS, Tantalaki E, Korsching SI, Manzini I., J Exp Biol. July 1, 2014; 217 (Pt 13): 2235-8.   


Phospholipase C and diacylglycerol mediate olfactory responses to amino acids in the main olfactory epithelium of an amphibian., Sansone A, Hassenklöver T, Syed AS, Korsching SI, Manzini I., PLoS One. January 17, 2014; 9 (1): e87721.   


Purinergic receptor-induced Ca2+ signaling in the neuroepithelium of the vomeronasal organ of larval Xenopus laevis., Dittrich K, Sansone A, Hassenklöver T, Manzini I., Purinergic Signal. January 1, 2014; 10 (2): 327-36.   


Olfactory wiring logic in amphibians challenges the basic assumptions of the unbranched axon concept., Hassenklöver T, Manzini I., J Neurosci. October 30, 2013; 33 (44): 17247-52.


Bimodal processing of olfactory information in an amphibian nose: odor responses segregate into a medial and a lateral stream., Gliem S, Syed AS, Sansone A, Kludt E, Tantalaki E, Hassenklöver T, Korsching SI, Manzini I., Cell Mol Life Sci. June 1, 2013; 70 (11): 1965-84.   


Ancestral amphibian v2rs are expressed in the main olfactory epithelium., Syed AS, Sansone A, Nadler W, Manzini I, Korsching SI., Proc Natl Acad Sci U S A. May 7, 2013; 110 (19): 7714-9.   


Amino acid- vs. peptide-odorants: responses of individual olfactory receptor neurons in an aquatic species., Hassenklöver T, Pallesen LP, Schild D, Manzini I., PLoS One. January 1, 2012; 7 (12): e53097.   


Purinergic receptor-mediated Ca signaling in the olfactory bulb and the neurogenic area of the lateral ventricles., Hassenklöver T, Schulz P, Peters A, Schwartz P, Schild D, Manzini I., Purinergic Signal. December 1, 2010; 6 (4): 429-45.   


The endocannabinoid 2-arachidonoyl-glycerol controls odor sensitivity in larvae of Xenopus laevis., Breunig E, Manzini I, Piscitelli F, Gutermann B, Di Marzo V, Schild D, Czesnik D., J Neurosci. June 30, 2010; 30 (26): 8965-73.


Endocannabinoid modulation in the olfactory epithelium., Breunig E, Czesnik D, Piscitelli F, Di Marzo V, Manzini I, Schild D., Results Probl Cell Differ. January 1, 2010; 52 139-45.


Purinergic signaling regulates cell proliferation of olfactory epithelium progenitors., Hassenklöver T, Schwartz P, Schild D, Manzini I., Stem Cells. August 1, 2009; 27 (8): 2022-31.


Highly specific responses to amine odorants of individual olfactory receptor neurons in situ., Gliem S, Schild D, Manzini I., Eur J Neurosci. June 1, 2009; 29 (12): 2315-26.   


Nucleotide-induced Ca2+ signaling in sustentacular supporting cells of the olfactory epithelium., Hassenklöver T, Kurtanska S, Bartoszek I, Junek S, Schild D, Manzini I., Glia. November 15, 2008; 56 (15): 1614-24.


Improved fluorescent (calcium indicator) dye uptake in brain slices by blocking multidrug resistance transporters., Manzini I, Schweer TS, Schild D., J Neurosci Methods. January 30, 2008; 167 (2): 140-7.


Presynaptic protein distribution and odour mapping in glomeruli of the olfactory bulb of Xenopus laevis tadpoles., Manzini I, Heermann S, Czesnik D, Brase C, Schild D, Rössler W., Eur J Neurosci. August 1, 2007; 26 (4): 925-34.   


Response profiles to amino acid odorants of olfactory glomeruli in larval Xenopus laevis., Manzini I, Brase C, Chen TW, Schild D., J Physiol. June 1, 2007; 581 (Pt 2): 567-79.


Cannabinoid action in the olfactory epithelium., Czesnik D, Schild D, Kuduz J, Manzini I., Proc Natl Acad Sci U S A. February 20, 2007; 104 (8): 2967-72.   


ATP activates both receptor and sustentacular supporting cells in the olfactory epithelium of Xenopus laevis tadpoles., Czesnik D, Kuduz J, Schild D, Manzini I., Eur J Neurosci. January 1, 2006; 23 (1): 119-28.   


Cascades of response vectors of olfactory receptor neurons in Xenopus laevis tadpoles., Schild D, Manzini I., Eur J Neurosci. October 1, 2004; 20 (8): 2111-23.


Classes and narrowing selectivity of olfactory receptor neurons of Xenopus laevis tadpoles., Manzini I, Schild D., J Gen Physiol. February 1, 2004; 123 (2): 99-107.   


cAMP-independent olfactory transduction of amino acids in Xenopus laevis tadpoles., Manzini I, Schild D., J Physiol. August 15, 2003; 551 (Pt 1): 115-23.


Multidrug resistance transporters in the olfactory receptor neurons of Xenopus laevis tadpoles., Manzini I, Schild D., J Physiol. January 15, 2003; 546 (Pt 2): 375-85.


Odorant responses of Xenopus laevis tadpole olfactory neurons: a comparison between preparations., Manzini I, Peters F, Schild D., J Neurosci Methods. December 15, 2002; 121 (2): 159-67.


cAMP-independent responses of olfactory neurons in Xenopus laevis tadpoles and their projection onto olfactory bulb neurons., Manzini I, Rössler W, Schild D., J Physiol. December 1, 2002; 545 (2): 475-84.

???pagination.result.page??? 1