Click here to close Hello! We notice that you are using Internet Explorer, which is not supported by Xenbase and may cause the site to display incorrectly. We suggest using a current version of Chrome, FireFox, or Safari.

Profile Publications (14)
XB-PERS-3291

Publications By Xiao Huang

???pagination.result.count???

???pagination.result.page??? 1


A chloroplast localized heavy metal-associated domain containing protein regulates grain calcium accumulation in rice., Liu H, Lu C, Liu XQ, Zhuo CJ, Luo RJ, Huang QT, Tang Z, Zhao CQ, Guerinot ML, Salt DE, Zhao FJ, Huang XY., Nat Commun. October 27, 2024; 15 (1): 9265.   


8 Å structure of the outer rings of the Xenopus laevis nuclear pore complex obtained by cryo-EM and AI., Tai L, Zhu Y, Ren H, Huang X, Zhang C, Sun F., Protein Cell. October 11, 2022; 13 (10): 760-777.   


A novel homozygous mutation (p.N958K) of SLC12A3 in Gitelman syndrome is associated with endoplasmic reticulum stress., Tang W, Huang X, Liu Y, Lv Q, Li T, Song Y, Zhang X, Chen X, Shi Y., J Endocrinol Invest. March 1, 2021; 44 (3): 471-480.


Hes5.9 Coordinate FGF and Notch Signaling to Modulate Gastrulation via Regulating Cell Fate Specification and Cell Migration in Xenopus tropicalis., Huang X, Zhang L, Yang S, Zhang Y, Wu M, Chen P., Genes (Basel). November 18, 2020; 11 (11):   


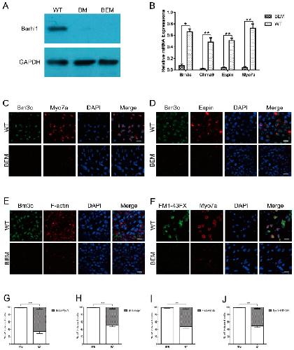
A Critical E-box in Barhl1 3' Enhancer Is Essential for Auditory Hair Cell Differentiation., Hou K, Jiang H, Karim MR, Zhong C, Xu Z, Liu L, Guan M, Shao J, Huang X., Cells. May 15, 2019; 8 (5):   


The role of pparγ in embryonic development of Xenopus tropicalis under triphenyltin-induced teratogenicity., Zhu J, Huang X, Jiang H, Hu L, Michal JJ, Jiang Z, Shi H., Sci Total Environ. August 15, 2018; 633 1245-1252.


Comparison of phenotypic and global gene expression changes in Xenopus tropicalis embryos induced by agonists of RAR and RXR., Zhu J, Hu L, Li L, Huang X, Shi H., Toxicol Appl Pharmacol. September 1, 2017; 330 40-47.


Research advances on animal genetics in China in 2015., Zhang B, Chen XF, Huang X, Yang X., Yi Chuan. June 20, 2016; 38 (6): 467-507.


Developmental expression of the N-myc downstream regulated gene (Ndrg) family during Xenopus tropicalis embryogenesis., Zhong C, Zhou YK, Yang SS, Zhao JF, Zhu XL, Chen HH, Chen PC, Huang LQ, Huang X., Int J Dev Biol. January 1, 2015; 59 (10-12): 511-7.   


The Cep63 paralogue Deup1 enables massive de novo centriole biogenesis for vertebrate multiciliogenesis., Zhao H, Zhu L, Zhu Y, Cao J, Li S, Huang Q, Xu T, Huang X, Yan X, Zhu X., Nat Cell Biol. December 1, 2013; 15 (12): 1434-44.


Characterization and expressional analysis of Dleu7 during Xenopus tropicalis embryogenesis., Zhu X, Li Z, Jiang D, Zhao J, Huang L, Zhang J, Huang X., Gene. November 1, 2012; 509 (1): 77-84.   


Functional analysis of Sox8 during neural crest development in Xenopus., O'Donnell M, Hong CS, Huang X, Delnicki RJ, Saint-Jeannet JP., Development. October 1, 2006; 133 (19): 3817-26.   


The doublesex-related gene, XDmrt4, is required for neurogenesis in the olfactory system., Huang X, Hong CS, O'Donnell M, Saint-Jeannet JP., Proc Natl Acad Sci U S A. August 9, 2005; 102 (32): 11349-54.   


Induction of the neural crest and the opportunities of life on the edge., Huang X, Saint-Jeannet JP., Dev Biol. November 1, 2004; 275 (1): 1-11.

???pagination.result.page??? 1