|
XB-PERS-3054
Publications By Tomas Aparicio
???pagination.result.count??????pagination.result.page??? 1
|
Inhibition of DNA replication initiation by silver nanoclusters., Tao Y, Aparicio T, Li M, Leong KW, Zha S, Gautier J., Nucleic Acids Res. May 21, 2021; 49 (9): 5074-5083. |
|
Nuclear ARP2/3 drives DNA break clustering for homology-directed repair., Schrank BR, Aparicio T, Li Y, Chang W, Chait BT, Gundersen GG, Gottesman ME, Gautier J., Nature. July 1, 2018; 559 (7712): 61-66. |
|
MRN, CtIP, and BRCA1 mediate repair of topoisomerase II-DNA adducts., Aparicio T, Baer R, Gottesman M, Gautier J., J Cell Biol. February 15, 2016; 212 (4): 399-408. |
|
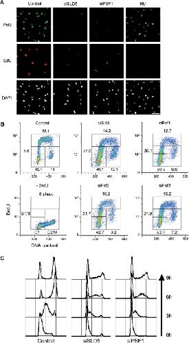
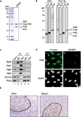
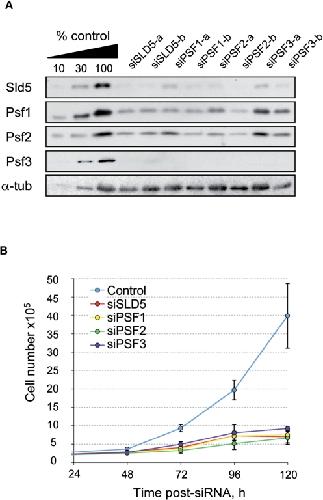
The human GINS complex associates with Cdc45 and MCM and is essential for DNA replication., Aparicio T, Guillou E, Coloma J, Montoya G, Méndez J., Nucleic Acids Res. April 1, 2009; 37 (7): 2087-95. |
???pagination.result.page??? 1
