Click here to close Hello! We notice that you are using Internet Explorer, which is not supported by Xenbase and may cause the site to display incorrectly. We suggest using a current version of Chrome, FireFox, or Safari.

Profile Publications (63)
XB-PERS-2937

Publications By Tatsuo Michiue

???pagination.result.count???

???pagination.result.page??? 1 2 ???pagination.result.next???


Mapping Single-Cell Mechanics in the Early Embryogenesis of Xenopus laevis Using Atomic Force Microscopy., Yamamoto M, Yamamoto T, Kotani T, Miyata Y, Michiue T, Okajima T., Dev Growth Differ. December 3, 2025;


Enhancement of neural crest formation by mechanical force in Xenopus development., Kaneshima T, Ogawa M, Yamamoto T, Tsuboyama Y, Miyata Y, Kotani T, Okajima T, Michiue T., Int J Dev Biol. January 1, 2024; 68 (1): 25-37.   


Identification of tumor-related genes via RNA sequencing of tumor tissues in Xenopus tropicalis., Kitamura K, Yamamoto T, Ochi H, Suzuki M, Suzuki N, Igawa T, Yoshida T, Futakuchi M, Ogino H, Michiue T., Sci Rep. August 14, 2023; 13 (1): 13214.   


The heparan sulfate modification enzyme, Hs6st1, governs Xenopus neuroectodermal patterning by regulating distributions of Fgf and Noggin., Yamamoto T, Kaneshima T, Tsukano K, Michiue T., Dev Biol. April 1, 2023; 496 87-94.   


ccl19 and ccl21 affect cell movements and differentiation in early Xenopus development., Goto T, Michiue T, Shibuya H., Dev Growth Differ. April 1, 2023; 65 (3): 175-189.   


Ndst1, a heparan sulfate modification enzyme, regulates neuroectodermal patterning by enhancing Wnt signaling in Xenopus., Yamamoto T, Kambayashi Y, Tsukano K, Michiue T., Dev Growth Differ. April 1, 2023; 65 (3): 153-160.   


Positive feedback regulation of frizzled-7 expression robustly shapes a steep Wnt gradient in Xenopus heart development, together with sFRP1 and heparan sulfate., Yamamoto T, Kambayashi Y, Otsuka Y, Afouda BA, Giuraniuc C, Michiue T, Hoppler S., Elife. August 9, 2022; 11   


Xenopus Dusp6 modulates FGF signaling to precisely pattern pre-placodal ectoderm., Tsukano K, Yamamoto T, Watanabe T, Michiue T., Dev Biol. August 1, 2022; 488 81-90.   


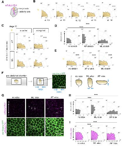
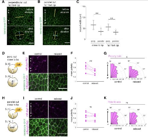
Alignment of the cell long axis by unidirectional tension acts cooperatively with Wnt signalling to establish planar cell polarity., Hirano S, Mii Y, Charras G, Michiue T., Development. June 15, 2022; 149 (12):   


ccr7 affects both morphogenesis and differentiation during early Xenopus embryogenesis., Goto T, Michiue T, Shibuya H., Dev Growth Differ. June 1, 2022; 64 (5): 254-260.   


A rapid segmentation method of cell boundary for developing embryos using machine learning with a personal computer., Ota R, Ide T, Michiue T., Dev Growth Differ. October 1, 2021; 63 (8): 406-416.   


Evolution of hes gene family in vertebrates: the hes5 cluster genes have specifically increased in frogs., Kuretani A, Yamamoto T, Taira M, Michiue T., BMC Ecol Evol. July 29, 2021; 21 (1): 147.   


Latrophilin2 is involved in neural crest cell migration and placode patterning in Xenopus laevis., Yokote N, Suzuki-Kosaka MY, Michiue T, Hara T, Tanegashima K., Int J Dev Biol. January 1, 2019; 63 (1-2): 29-35.   


RSK-MASTL Pathway Delays Meiotic Exit in Mouse Zygotes to Ensure Paternal Chromosome Stability., Soeda S, Yamada-Nomoto K, Michiue T, Ohsugi M., Dev Cell. November 5, 2018; 47 (3): 363-376.e5.


Fam46a regulates BMP-dependent pre-placodal ectoderm differentiation in Xenopus., Watanabe T, Yamamoto T, Tsukano K, Hirano S, Horikawa A, Michiue T., Development. October 26, 2018; 145 (20):   


Roles of Xenopus chemokine ligand CXCLh (XCXCLh) in early embryogenesis., Goto T, Ito Y, Michiue T., Dev Growth Differ. May 1, 2018; 60 (4): 226-238.   


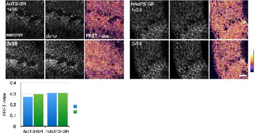
FRET-based tension measurement across actin-associated mechanotransductive structures using Lima1., Hirano S, Yamamoto T, Michiue T., Int J Dev Biol. January 1, 2018; 62 (9-10): 631-636.


In Vitro Induction of Xenopus Embryonic Organs Using Animal Cap Cells., Ariizumi T, Michiue T, Asashima M., Cold Spring Harb Protoc. December 1, 2017; 2017 (12): pdb.prot097410.


High variability of expression profiles of homeologous genes for Wnt, Hh, Notch, and Hippo signaling pathways in Xenopus laevis., Michiue T, Yamamoto T, Yasuoka Y, Goto T, Ikeda T, Nagura K, Nakayama T, Taira M, Kinoshita T., Dev Biol. June 15, 2017; 426 (2): 270-290.   


Genome evolution in the allotetraploid frog Xenopus laevis., Session AM, Uno Y, Kwon T, Chapman JA, Toyoda A, Takahashi S, Fukui A, Hikosaka A, Suzuki A, Kondo M, van Heeringen SJ, Quigley I, Heinz S, Ogino H, Ochi H, Hellsten U, Lyons JB, Simakov O, Putnam N, Stites J, Kuroki Y, Tanaka T, Michiue T, Watanabe M, Bogdanovic O, Lister R, Georgiou G, Paranjpe SS, van Kruijsbergen I, Shu S, Carlson J, Kinoshita T, Ohta Y, Mawaribuchi S, Jenkins J, Grimwood J, Schmutz J, Mitros T, Mozaffari SV, Suzuki Y, Haramoto Y, Yamamoto TS, Takagi C, Heald R, Miller K, Haudenschild C, Kitzman J, Nakayama T, Izutsu Y, Robert J, Fortriede J, Burns K, Lotay V, Karimi K, Yasuoka Y, Dichmann DS, Flajnik MF, Houston DW, Shendure J, DuPasquier L, Vize PD, Zorn AM, Ito M, Marcotte EM, Wallingford JB, Ito Y, Asashima M, Ueno N, Matsuda Y, Veenstra GJ, Fujiyama A, Harland RM, Taira M, Rokhsar DS., Nature. October 20, 2016; 538 (7625): 336-343.   


Wide and high resolution tension measurement using FRET in embryo., Yamashita S, Tsuboi T, Ishinabe N, Kitaguchi T, Michiue T., Sci Rep. June 23, 2016; 6 28535.   


Transcriptional regulator PRDM12 is essential for human pain perception., Chen YC, Auer-Grumbach M, Matsukawa S, Zitzelsberger M, Themistocleous AC, Strom TM, Samara C, Moore AW, Cho LT, Young GT, Weiss C, Schabhüttl M, Stucka R, Schmid AB, Parman Y, Graul-Neumann L, Heinritz W, Passarge E, Watson RM, Hertz JM, Moog U, Baumgartner M, Valente EM, Pereira D, Restrepo CM, Katona I, Dusl M, Stendel C, Wieland T, Stafford F, Reimann F, von Au K, Finke C, Willems PJ, Nahorski MS, Shaikh SS, Carvalho OP, Nicholas AK, Karbani G, McAleer MA, Cilio MR, McHugh JC, Murphy SM, Irvine AD, Jensen UB, Windhager R, Weis J, Bergmann C, Rautenstrauss B, Baets J, De Jonghe P, Reilly MM, Kropatsch R, Kurth I, Chrast R, Michiue T, Bennett DL, Woods CG, Senderek J., Nat Genet. July 1, 2015; 47 (7): 803-8.   


The requirement of histone modification by PRDM12 and Kdm4a for the development of pre-placodal ectoderm and neural crest in Xenopus., Matsukawa S, Miwata K, Asashima M, Michiue T., Dev Biol. March 1, 2015; 399 (1): 164-176.   


Specific induction of cranial placode cells from Xenopus ectoderm by modulating the levels of BMP, Wnt and FGF signaling., Watanabe T, Kanai Y, Matsukawa S, Michiue T., Genesis. October 1, 2014; .


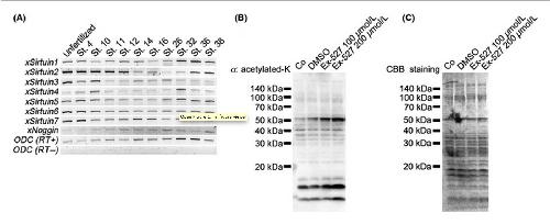
Sirtuin inhibitor Ex-527 causes neural tube defects, ventral edema formations, and gastrointestinal malformations in Xenopus laevis embryos., Ohata Y, Matsukawa S, Moriyama Y, Michiue T, Morimoto K, Sato Y, Kuroda H., Dev Growth Differ. August 1, 2014; 56 (6): 460-8.   


Quantitative analysis of cell arrangement indicates early differentiation of the neural region during Xenopus gastrulation., Yamashita S, Michiue T., J Theor Biol. April 7, 2014; 346 1-7.


Characterization of CXC-type chemokine molecules in early Xenopus laevis development., Goto T, Michiue T, Ito Y, Asashima M., Int J Dev Biol. January 1, 2013; 57 (1): 41-7.   


Xnr3 affects brain patterning via cell migration in the neural-epidermal tissue boundary during early Xenopus embryogenesis., Morita M, Yamashita S, Matsukawa S, Haramoto Y, Takahashi S, Asashima M, Michiue T., Int J Dev Biol. January 1, 2013; 57 (9-10): 779-86.   


Hippo signaling components, Mst1 and Mst2, act as a switch between self-renewal and differentiation in Xenopus hematopoietic and endothelial progenitors., Nejigane S, Takahashi S, Haramoto Y, Michiue T, Asashima M., Int J Dev Biol. January 1, 2013; 57 (5): 407-14.   


xCOUP-TF-B regulates xCyp26 transcription and modulates retinoic acid signaling for anterior neural patterning in Xenopus., Tanibe M, Ishiura S, Asashima M, Michiue T., Int J Dev Biol. January 1, 2012; 56 (4): 239-44.   


mNanog possesses dorsal mesoderm-inducing ability by modulating both BMP and Activin/nodal signaling in Xenopus ectodermal cells., Miyazaki A, Ishii K, Yamashita S, Nejigane S, Matsukawa S, Ito Y, Onuma Y, Asashima M, Michiue T., PLoS One. January 1, 2012; 7 (10): e46630.   


Rapamycin treatment causes developmental delay, pigmentation defects, and gastrointestinal malformation on Xenopus embryogenesis., Moriyama Y, Ohata Y, Mori S, Matsukawa S, Michiue T, Asashima M, Kuroda H., Biochem Biophys Res Commun. January 28, 2011; 404 (4): 974-8.   


Claudin5 genes encoding tight junction proteins are required for Xenopus heart formation., Yamagishi M, Ito Y, Ariizumi T, Komazaki S, Danno H, Michiue T, Asashima M., Dev Growth Differ. September 1, 2010; 52 (7): 665-75.   


In vitro organogenesis from undifferentiated cells in Xenopus., Asashima M, Ito Y, Chan T, Michiue T, Nakanishi M, Suzuki K, Hitachi K, Okabayashi K, Kondow A, Ariizumi T., Dev Dyn. June 1, 2009; 238 (6): 1309-20.   


Developmental potential for morphogenesis in vivo and in vitro., Kaneko K, Sato K, Michiue T, Okabayashi K, Ohnuma K, Danno H, Asashima M., J Exp Zool B Mol Dev Evol. September 15, 2008; 310 (6): 492-503.


Nucleoredoxin regulates the Wnt/planar cell polarity pathway in Xenopus., Funato Y, Michiue T, Terabayashi T, Yukita A, Danno H, Asashima M, Miki H., Genes Cells. September 1, 2008; 13 (9): 965-75.   


Wnt3a and Dkk1 regulate distinct internalization pathways of LRP6 to tune the activation of beta-catenin signaling., Yamamoto H, Sakane H, Yamamoto H, Michiue T, Kikuchi A., Dev Cell. July 1, 2008; 15 (1): 37-48.


Elucidation of the role of activin in organogenesis using a multiple organ induction system with amphibian and mouse undifferentiated cells in vitro., Asashima M, Michiue T, Kurisaki A., Dev Growth Differ. June 1, 2008; 50 Suppl 1 S35-45.


Molecular links among the causative genes for ocular malformation: Otx2 and Sox2 coregulate Rax expression., Danno H, Michiue T, Hitachi K, Yukita A, Ishiura S, Asashima M., Proc Natl Acad Sci U S A. April 8, 2008; 105 (14): 5408-13.   


Retinoic acid metabolizing factor xCyp26c is specifically expressed in neuroectoderm and regulates anterior neural patterning in Xenopus laevis., Tanibe M, Michiue T, Yukita A, Danno H, Ikuzawa M, Ishiura S, Asashima M., Int J Dev Biol. January 1, 2008; 52 (7): 893-901.   


Xenopus galectin-VIa shows highly specific expression in cement glands and is regulated by canonical Wnt signaling., Michiue T, Danno H, Tanibe M, Ikuzawa M, Asashima M., Gene Expr Patterns. October 1, 2007; 7 (8): 852-7.   


XSUMO-1 is required for normal mesoderm induction and axis elongation during early Xenopus development., Yukita A, Michiue T, Danno H, Asashima M., Dev Dyn. October 1, 2007; 236 (10): 2757-66.   


Isolation and differentiation of Xenopus animal cap cells., Ariizumi T, Takahashi S, Chan TC, Ito Y, Michiue T, Asashima M., Curr Protoc Stem Cell Biol. June 1, 2007; Chapter 1 Unit 1D.5.


A novel gene, BENI is required for the convergent extension during Xenopus laevis gastrulation., Homma M, Inui M, Fukui A, Michiue T, Okabayashi K, Asashima M., Dev Biol. March 1, 2007; 303 (1): 270-80.   


Xenopus glucose transporter 1 (xGLUT1) is required for gastrulation movement in Xenopus laevis., Suzawa K, Yukita A, Hayata T, Goto T, Danno H, Michiue T, Cho KW, Asashima M., Int J Dev Biol. January 1, 2007; 51 (3): 183-90.   


The thioredoxin-related redox-regulating protein nucleoredoxin inhibits Wnt-beta-catenin signalling through dishevelled., Funato Y, Michiue T, Asashima M, Miki H., Nat Cell Biol. May 1, 2006; 8 (5): 501-8.


Novel Daple-like protein positively regulates both the Wnt/beta-catenin pathway and the Wnt/JNK pathway in Xenopus., Kobayashi H, Michiue T, Yukita A, Danno H, Sakurai K, Fukui A, Kikuchi A, Asashima M., Mech Dev. October 1, 2005; 122 (10): 1138-53.   


Temporal and spatial manipulation of gene expression in Xenopus embryos by injection of heat shock promoter-containing plasmids., Michiue T, Asashima M., Dev Dyn. February 1, 2005; 232 (2): 369-76.


XSENP1, a novel sumo-specific protease in Xenopus, inhibits normal head formation by down-regulation of Wnt/beta-catenin signalling., Yukita A, Michiue T, Fukui A, Sakurai K, Yamamoto H, Ihara M, Kikuchi A, Asashima M., Genes Cells. August 1, 2004; 9 (8): 723-36.   


XIdax, an inhibitor of the canonical Wnt pathway, is required for anterior neural structure formation in Xenopus., Michiue T, Fukui A, Yukita A, Sakurai K, Danno H, Kikuchi A, Asashima M., Dev Dyn. May 1, 2004; 230 (1): 79-90.   

???pagination.result.page??? 1 2 ???pagination.result.next???