Click here to close Hello! We notice that you are using Internet Explorer, which is not supported by Xenbase and may cause the site to display incorrectly. We suggest using a current version of Chrome, FireFox, or Safari.

Profile Publications (15)
XB-PERS-2893

Publications By Jubin Kashef

???pagination.result.count???

???pagination.result.page??? 1


Capillarity and active cell movement at mesendoderm translocation in the Xenopus gastrula., Nagel M, Barua D, Damm EW, Kashef J, Hofmann R, Ershov A, Cecilia A, Moosmann J, Baumbach T, Winklbauer R., Development. March 29, 2021; 148 (18):   


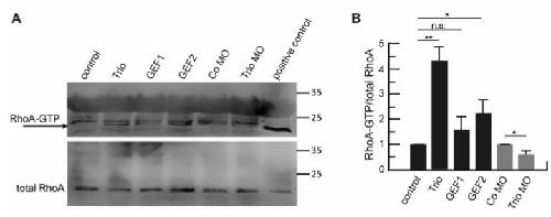
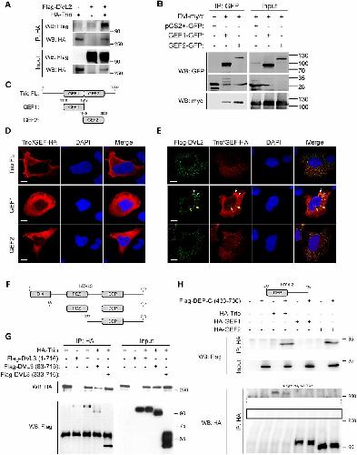
The Rho guanine nucleotide exchange factor Trio is required for neural crest cell migration and interacts with Dishevelled., Kratzer MC, Becker SFS, Grund A, Merks A, Harnoš J, Bryja V, Giehl K, Kashef J, Borchers A., Development. May 22, 2020; 147 (10):   


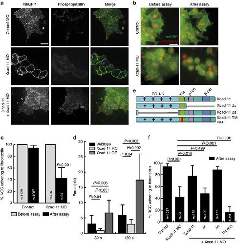
Cadherin-11 promotes neural crest cell spreading by reducing intracellular tension-Mapping adhesion and mechanics in neural crest explants by atomic force microscopy., Blaue C, Kashef J, Franz CM., Semin Cell Dev Biol. January 1, 2018; 73 95-106.   


ADAM13 cleavage of cadherin-11 promotes CNC migration independently of the homophilic binding site., Abbruzzese G, Becker SF, Kashef J, Alfandari D., Dev Biol. July 15, 2016; 415 (2): 383-390.   


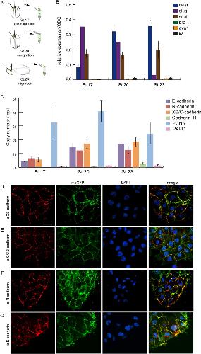
E-cadherin is required for cranial neural crest migration in Xenopus laevis., Huang C, Kratzer MC, Wedlich D, Kashef J., Dev Biol. March 15, 2016; 411 (2): 159-171.   


Cadherin-11 localizes to focal adhesions and promotes cell-substrate adhesion., Langhe RP, Gudzenko T, Bachmann M, Becker SF, Gonnermann C, Winter C, Abbruzzese G, Alfandari D, Kratzer MC, Franz CM, Kashef J., Nat Commun. March 8, 2016; 7 10909.   


Quantitating membrane bleb stiffness using AFM force spectroscopy and an optical sideview setup., Gonnermann C, Huang C, Becker SF, Stamov DR, Wedlich D, Kashef J, Franz CM., Integr Biol (Camb). March 1, 2015; 7 (3): 356-63.


Time-lapse X-ray phase-contrast microtomography for in vivo imaging and analysis of morphogenesis., Moosmann J, Ershov A, Weinhardt V, Baumbach T, Prasad MS, LaBonne C, Xiao X, Kashef J, Hofmann R., Nat Protoc. February 1, 2014; 9 (2): 294-304.   


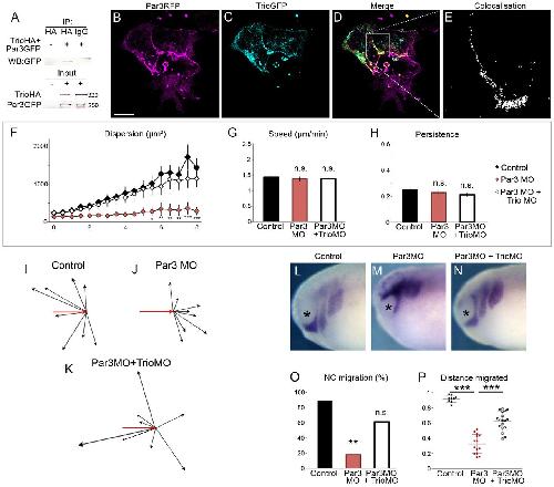
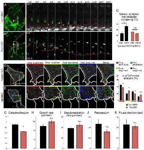
Par3 controls neural crest migration by promoting microtubule catastrophe during contact inhibition of locomotion., Moore R, Theveneau E, Pozzi S, Alexandre P, Richardson J, Merks A, Parsons M, Kashef J, Linker C, Mayor R., Development. December 1, 2013; 140 (23): 4763-75.   


Loss of Xenopus cadherin-11 leads to increased Wnt/β-catenin signaling and up-regulation of target genes c-myc and cyclin D1 in neural crest., Koehler A, Schlupf J, Schneider M, Kraft B, Winter C, Kashef J., Dev Biol. November 1, 2013; 383 (1): 132-45.   


X-ray phase-contrast in vivo microtomography probes new aspects of Xenopus gastrulation., Moosmann J, Ershov A, Altapova V, Baumbach T, Prasad MS, LaBonne C, Xiao X, Kashef J, Hofmann R., Nature. May 16, 2013; 497 (7449): 374-7.   


Expression of the tetraspanin family members Tspan3, Tspan4, Tspan5 and Tspan7 during Xenopus laevis embryonic development., Kashef J, Diana T, Oelgeschläger M, Nazarenko I., Gene Expr Patterns. January 1, 2013; 13 (1-2): 1-11.   


Cadherin-11 mediates contact inhibition of locomotion during Xenopus neural crest cell migration., Becker SF, Mayor R, Kashef J., PLoS One. January 1, 2013; 8 (12): e85717.   


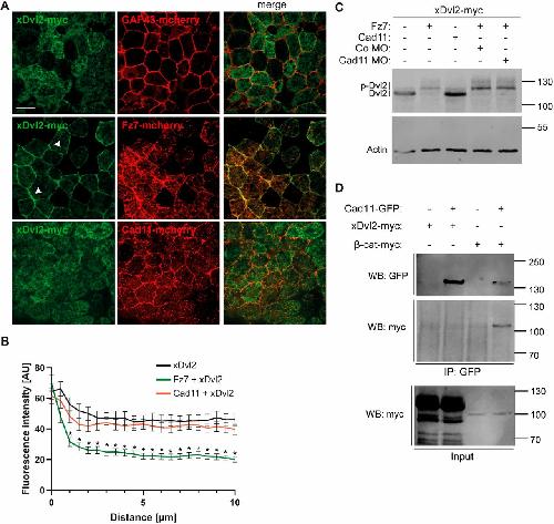
Cadherin-11 regulates protrusive activity in Xenopus cranial neural crest cells upstream of Trio and the small GTPases., Kashef J, Köhler A, Kuriyama S, Alfandari D, Mayor R, Wedlich D., Genes Dev. June 15, 2009; 23 (12): 1393-8.   


Xenopus Teashirt1 regulates posterior identity in brain and cranial neural crest., Koebernick K, Kashef J, Pieler T, Wedlich D., Dev Biol. October 1, 2006; 298 (1): 312-26.   

???pagination.result.page??? 1