Click here to close Hello! We notice that you are using Internet Explorer, which is not supported by Xenbase and may cause the site to display incorrectly. We suggest using a current version of Chrome, FireFox, or Safari.

Profile Publications (26)
XB-PERS-2876

Publications By Peter M Walentek

???pagination.result.count???

???pagination.result.page??? 1


An enzymatic cascade enables sensitive and specific proximity labeling proteomics in challenging biological systems., Sroka TJ, Sanwald LK, Prasai A, Hoeren J, Trivigno V, Chaumet V, Krauß LM, Weber D, Yildiz D, von der Malsburg K, Walentek P, Haberkant P, Schrul B, Feistel K, Mick DU., Nat Commun. November 3, 2025; 16 (1): 9691.   


A homozygous human WNT11 variant is associated with laterality, heart and renal defects., Berns H, Weber D, Haas M, Bakey Z, Brislinger-Engelhardt MM, Schmidts M, Walentek P., Dis Model Mech. April 9, 2025;   


Bidirectional multiciliated cell extrusion is controlled by Notch-driven basal extrusion and Piezo1-driven apical extrusion., Ventrella R, Kim SK, Sheridan J, Grata A, Bresteau E, Hassan OA, Suva EE, Walentek P, Mitchell BJ., Development. September 1, 2023; 150 (17):   


Temporal Notch signaling regulates mucociliary cell fates through Hes-mediated competitive de-repression., Brislinger-Engelhardt MM, Lorenz F, Haas M, Bowden S, Tasca A, Kreutz C, Walentek P., bioRxiv. February 15, 2023;   


Cilia-localized GID/CTLH ubiquitin ligase complex regulates protein homeostasis of sonic hedgehog signaling components., Hantel F, Liu H, Fechtner L, Neuhaus H, Ding J, Arlt D, Walentek P, Villavicencio-Lorini P, Gerhardt C, Hollemann T, Pfirrmann T., J Cell Sci. May 1, 2022; 135 (9):   


Signaling Control of Mucociliary Epithelia: Stem Cells, Cell Fates, and the Plasticity of Cell Identity in Development and Disease., Walentek P., Cells Tissues Organs. January 1, 2022; 211 (6): 736-753.


The highly conserved FOXJ1 target CFAP161 is dispensable for motile ciliary function in mouse and Xenopus., Beckers A, Fuhl F, Ott T, Boldt K, Brislinger MM, Walentek P, Schuster-Gossler K, Hegermann J, Alten L, Kremmer E, Przykopanski A, Serth K, Ueffing M, Blum M, Gossler A., Sci Rep. June 25, 2021; 11 (1): 13333.   


Notch signaling induces either apoptosis or cell fate change in multiciliated cells during mucociliary tissue remodeling., Tasca A, Helmstädter M, Brislinger MM, Haas M, Mitchell B, Walentek P., Dev Cell. February 22, 2021; 56 (4): 525-539.e6.   


Xenopus epidermal and endodermal epithelia as models for mucociliary epithelial evolution, disease, and metaplasia., Walentek P., Genesis. February 1, 2021; 59 (1-2): e23406.   


ΔN-Tp63 Mediates Wnt/β-Catenin-Induced Inhibition of Differentiation in Basal Stem Cells of Mucociliary Epithelia., Haas M, Gómez Vázquez JL, Sun DI, Tran HT, Brislinger M, Tasca A, Shomroni O, Vleminckx K, Walentek P., Cell Rep. September 24, 2019; 28 (13): 3338-3352.e6.   


Katanin-like protein Katnal2 is required for ciliogenesis and brain development in Xenopus embryos., Willsey HR, Walentek P, Exner CRT, Xu Y, Lane AB, Harland RM, Heald R, Santama N., Dev Biol. October 15, 2018; 442 (2): 276-287.   


Manipulating and Analyzing Cell Type Composition of the Xenopus Mucociliary Epidermis., Walentek P., Methods Mol Biol. January 1, 2018; 1865 251-263.


Na+/H+ Exchangers Are Required for the Development and Function of Vertebrate Mucociliary Epithelia., Sun DI, Tasca A, Haas M, Baltazar G, Harland RM, Finkbeiner WE, Walentek P., Cells Tissues Organs. January 1, 2018; 205 (5-6): 279-292.


What we can learn from a tadpole about ciliopathies and airway diseases: Using systems biology in Xenopus to study cilia and mucociliary epithelia., Walentek P, Quigley IK., Genesis. January 1, 2017; 55 (1-2):   


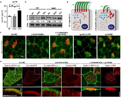
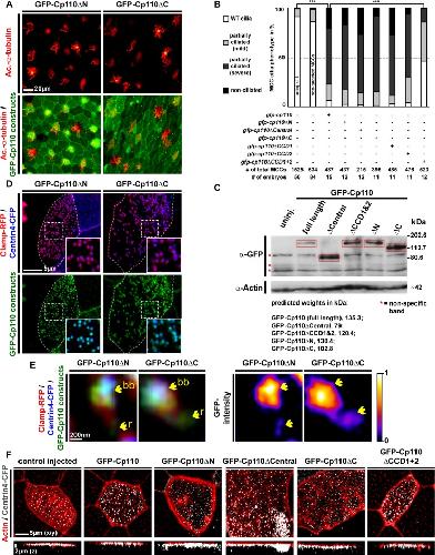
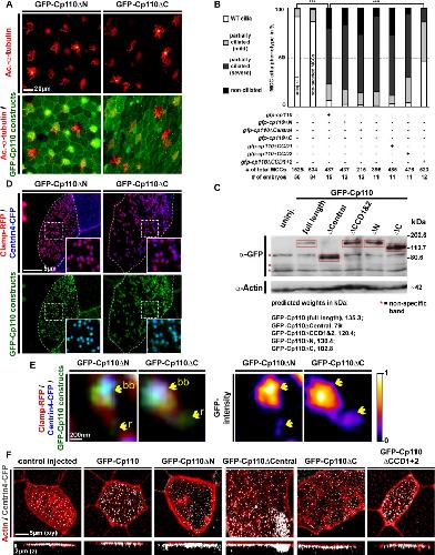
Ciliary transcription factors and miRNAs precisely regulate Cp110 levels required for ciliary adhesions and ciliogenesis., Walentek P, Quigley IK, Sun DI, Sajjan UK, Kintner C, Harland RM., Elife. September 13, 2016; 5   


ATP4a is required for development and function of the Xenopus mucociliary epidermis - a potential model to study proton pump inhibitor-associated pneumonia., Walentek P, Beyer T, Hagenlocher C, Müller C, Feistel K, Schweickert A, Harland RM, Blum M., Dev Biol. December 15, 2015; 408 (2): 292-304.   


ATP4 and ciliation in the neuroectoderm and endoderm of Xenopus embryos and tadpoles., Walentek P, Hagenlocher C, Beyer T, Müller C, Feistel K, Schweickert A, Harland RM, Blum M., Data Brief. April 20, 2015; 4 22-31.   


The alternative splicing regulator Tra2b is required for somitogenesis and regulates splicing of an inhibitory Wnt11b isoform., Dichmann DS, Walentek P, Harland RM., Cell Rep. February 3, 2015; 10 (4): 527-36.   


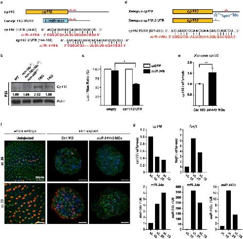
miR-34/449 miRNAs are required for motile ciliogenesis by repressing cp110., Song R, Walentek P, Sponer N, Klimke A, Lee JS, Dixon G, Harland R, Wan Y, Lishko P, Lize M, Kessel M, He L., Nature. June 5, 2014; 510 (7503): 115-20.   


A novel serotonin-secreting cell type regulates ciliary motility in the mucociliary epidermis of Xenopus tadpoles., Walentek P, Bogusch S, Thumberger T, Vick P, Dubaissi E, Beyer T, Blum M, Schweickert A., Development. April 1, 2014; 141 (7): 1526-33.   


microRNAs and cilia. An ancient connection., Walentek P, Song R, He L., Cell Cycle. January 1, 2014; 13 (15): 2315-6.   


Ciliogenesis and cerebrospinal fluid flow in the developing Xenopus brain are regulated by foxj1., Hagenlocher C, Walentek P, M Ller C, Thumberger T, Feistel K., Cilia. April 29, 2013; 2 (1): 12.   


Wnt11b is involved in cilia-mediated symmetry breakage during Xenopus left-right development., Walentek P, Schneider I, Schweickert A, Blum M., PLoS One. January 1, 2013; 8 (9): e73646.   


ATP4a is required for Wnt-dependent Foxj1 expression and leftward flow in Xenopus left-right development., Walentek P, Beyer T, Thumberger T, Schweickert A, Blum M., Cell Rep. May 31, 2012; 1 (5): 516-27.   


Linking early determinants and cilia-driven leftward flow in left-right axis specification of Xenopus laevis: a theoretical approach., Schweickert A, Walentek P, Thumberger T, Danilchik M., Differentiation. February 1, 2012; 83 (2): S67-77.   


Serotonin signaling is required for Wnt-dependent GRP specification and leftward flow in Xenopus., Beyer T, Danilchik M, Thumberger T, Vick P, Tisler M, Schneider I, Bogusch S, Andre P, Ulmer B, Walentek P, Niesler B, Blum M, Schweickert A., Curr Biol. January 10, 2012; 22 (1): 33-9.   

???pagination.result.page??? 1