Click here to close Hello! We notice that you are using Internet Explorer, which is not supported by Xenbase and may cause the site to display incorrectly. We suggest using a current version of Chrome, FireFox, or Safari.

Profile Publications (30)
XB-PERS-2775

Publications By Rachel K. Miller

???pagination.result.count???

???pagination.result.page??? 1


Li-Fraumeni Syndrome-Associated p53 Variants Disrupt Kidney and Urinary Tract Development., Romero A, Davilavaladez A, Blackburn ATM, Kinua A, Srivastava Y, Evans DG, Bancroft EK, Eeles RA, Corkins ME, Miller RK., medRxiv. September 3, 2025;


The dynamics of tubulogenesis in development and disease., Romero A, Walker BL, Krneta-Stankic V, Gerner-Mauro K, Youmans L, Miller RK., Development. February 1, 2025; 152 (3):


A comparative study of cellular diversity between the Xenopus pronephric and mouse metanephric nephron., Corkins ME, Achieng M, DeLay BD, Krneta-Stankic V, Cain MP, Walker BL, Chen J, Lindström NO, Miller RK., Kidney Int. January 1, 2023; 103 (1): 77-86.   


Tissue-Targeted CRISPR-Cas9-Mediated Genome Editing of Multiple Homeologs in F0-Generation Xenopus laevis Embryos., Corkins ME, DeLay BD, Miller RK., Cold Spring Harb Protoc. March 1, 2022; 2022 (3):


A catenin of the plakophilin-subfamily, Pkp3, responds to canonical-Wnt pathway components and signals., Hong JY, Zapata J, Blackburn A, Baumert R, Bae SM, Ji H, Nam HJ, Miller RK, McCrea PD., Biochem Biophys Res Commun. July 23, 2021; 563 31-39.   


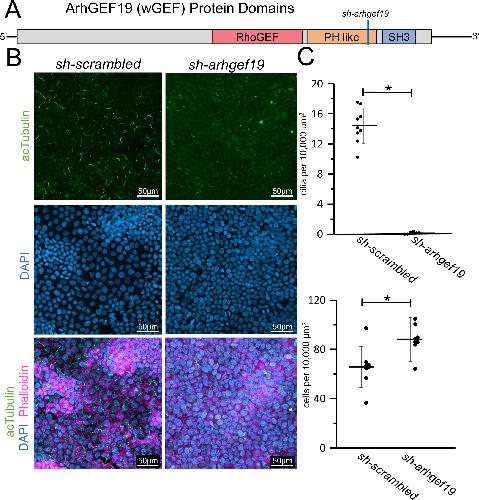
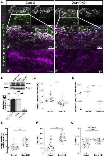
The Wnt/PCP formin Daam1 drives cell-cell adhesion during nephron development., Krneta-Stankic V, Corkins ME, Paulucci-Holthauzen A, Kloc M, Gladden AB, Miller RK., Cell Rep. July 6, 2021; 36 (1): 109340.   


Aquatic models of human ciliary diseases., Corkins ME, Krneta-Stankic V, Kloc M, Miller RK., Genesis. February 1, 2021; 59 (1-2): e23410.   


DYRK1A-related intellectual disability: a syndrome associated with congenital anomalies of the kidney and urinary tract., Blackburn ATM, Bekheirnia N, Uma VC, Corkins ME, Xu Y, Rosenfeld JA, Bainbridge MN, Yang Y, Liu P, Madan-Khetarpal S, Delgado MR, Hudgins L, Krantz I, Rodriguez-Buritica D, Wheeler PG, Al-Gazali L, Mohamed Saeed Mohamed Al Shamsi A, Gomez-Ospina N, Chao HT, Mirzaa GM, Scheuerle AE, Kukolich MK, Scaglia F, Eng C, Willsey HR, Braun MC, Lamb DJ, Miller RK, Bekheirnia MR., Genet Med. December 1, 2019; 21 (12): 2755-2764.   


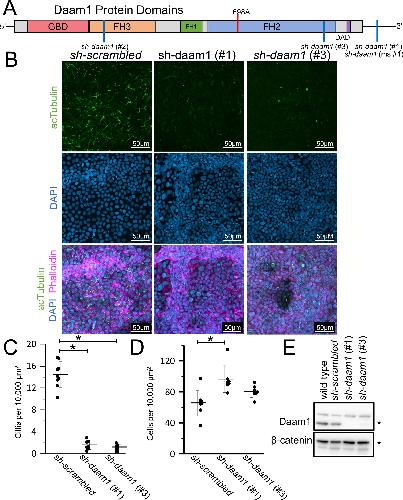
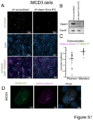
Divergent roles of the Wnt/PCP Formin Daam1 in renal ciliogenesis., Corkins ME, Krneta-Stankic V, Kloc M, McCrea PD, Gladden AB, Miller RK., PLoS One. August 30, 2019; 14 (8): e0221698.   


Modeling congenital kidney diseases in Xenopus laevis., Blackburn ATM, Miller RK., Dis Model Mech. April 9, 2019; 12 (4):   


Dynamin Binding Protein Is Required for Xenopus laevis Kidney Development., DeLay BD, Baldwin TA, Miller RK., Front Physiol. January 1, 2019; 10 143.   


Transgenic Xenopus laevis Line for In Vivo Labeling of Nephrons within the Kidney., Corkins ME, Hanania HL, Krneta-Stankic V, DeLay BD, Pearl EJ, Lee M, Ji H, Davidson AJ, Horb ME, Miller RK., Genes (Basel). April 6, 2018; 9 (4):   


Tissue-Specific Gene Inactivation in Xenopus laevis: Knockout of lhx1 in the Kidney with CRISPR/Cas9., DeLay BD, Corkins ME, Hanania HL, Salanga M, Deng JM, Sudou N, Taira M, Horb ME, Miller RK., Genetics. February 1, 2018; 208 (2): 673-686.   


Xenopus: leaping forward in kidney organogenesis., Krneta-Stankic V, DeLay BD, Miller RK., Pediatr Nephrol. April 1, 2017; 32 (4): 547-555.


Technique to Target Microinjection to the Developing Xenopus Kidney., DeLay BD, Krneta-Stankic V, Miller RK., J Vis Exp. May 3, 2016; (111):


DIPA-family coiled-coils bind conserved isoform-specific head domain of p120-catenin family: potential roles in hydrocephalus and heterotopia., Markham NO, Doll CA, Dohn MR, Miller RK, Yu H, Coffey RJ, McCrea PD, Gamse JT, Reynolds AB., Mol Biol Cell. September 1, 2014; 25 (17): 2592-603.   


Plakophilin-3 catenin associates with the ETV1/ER81 transcription factor to positively modulate gene activity., Munoz WA, Lee M, Miller RK, Ahmed Z, Ji H, Link TM, Lee GR, Kloc M, Ladbury JE, McCrea PD., PLoS One. January 1, 2014; 9 (1): e86784.   


Lung epithelial branching program antagonizes alveolar differentiation., Chang DR, Martinez Alanis D, Miller RK, Ji H, Akiyama H, McCrea PD, Chen J., Proc Natl Acad Sci U S A. November 5, 2013; 110 (45): 18042-51.   


Beta-catenin versus the other armadillo catenins: assessing our current view of canonical Wnt signaling., Miller RK, Hong JY, Muñoz WA, McCrea PD., Prog Mol Biol Transl Sci. January 1, 2013; 116 387-407.


Upon Wnt stimulation, Rac1 activation requires Rac1 and Vav2 binding to p120-catenin., Valls G, Codina M, Miller RK, Del Valle-Pérez B, Vinyoles M, Caelles C, McCrea PD, García de Herreros A, Duñach M., J Cell Sci. November 15, 2012; 125 (Pt 22): 5288-301.   


Down's-syndrome-related kinase Dyrk1A modulates the p120-catenin-Kaiso trajectory of the Wnt signaling pathway., Hong JY, Park JI, Lee M, Muñoz WA, Miller RK, Ji H, Gu D, Ezan J, Sokol SY, McCrea PD., J Cell Sci. February 1, 2012; 125 (Pt 3): 561-9.   


Pronephric tubulogenesis requires Daam1-mediated planar cell polarity signaling., Miller RK, Canny SG, Jang CW, Cho K, Ji H, Wagner DS, Jones EA, Habas R, McCrea PD., J Am Soc Nephrol. September 1, 2011; 22 (9): 1654-64.


Wnt to build a tube: contributions of Wnt signaling to epithelial tubulogenesis., Miller RK, McCrea PD., Dev Dyn. January 1, 2010; 239 (1): 77-93.


CSN-5, a component of the COP9 signalosome complex, regulates the levels of UNC-96 and UNC-98, two components of M-lines in Caenorhabditis elegans muscle., Miller RK, Qadota H, Stark TJ, Mercer KB, Wortham TS, Anyanful A, Benian GM., Mol Biol Cell. August 1, 2009; 20 (15): 3608-16.


Requirement of Wnt/beta-catenin signaling in pronephric kidney development., Lyons JP, Miller RK, Zhou X, Weidinger G, Deroo T, Denayer T, Park JI, Ji H, Hong JY, Li A, Moon RT, Jones EA, Vleminckx K, Vize PD, McCrea PD., Mech Dev. January 1, 2009; 126 (3-4): 142-59.   


UNC-98 and UNC-96 interact with paramyosin to promote its incorporation into thick filaments of Caenorhabditis elegans., Miller RK, Qadota H, Mercer KB, Gernert KM, Benian GM., Mol Biol Cell. April 1, 2008; 19 (4): 1529-39.


Two LIM domain proteins and UNC-96 link UNC-97/pinch to myosin thick filaments in Caenorhabditis elegans muscle., Qadota H, Mercer KB, Miller RK, Kaibuchi K, Benian GM., Mol Biol Cell. November 1, 2007; 18 (11): 4317-26.


UNC-98 links an integrin-associated complex to thick filaments in Caenorhabditis elegans muscle., Miller RK, Qadota H, Landsverk ML, Mercer KB, Epstein HF, Benian GM., J Cell Biol. December 18, 2006; 175 (6): 853-9.   


Caenorhabditis elegans UNC-96 is a new component of M-lines that interacts with UNC-98 and paramyosin and is required in adult muscle for assembly and/or maintenance of thick filaments., Mercer KB, Miller RK, Tinley TL, Sheth S, Qadota H, Benian GM., Mol Biol Cell. September 1, 2006; 17 (9): 3832-47.


Caenorhabditis elegans UNC-98, a C2H2 Zn finger protein, is a novel partner of UNC-97/PINCH in muscle adhesion complexes., Mercer KB, Flaherty DB, Miller RK, Qadota H, Tinley TL, Moerman DG, Benian GM., Mol Biol Cell. June 1, 2003; 14 (6): 2492-507.

???pagination.result.page??? 1