Click here to close Hello! We notice that you are using Internet Explorer, which is not supported by Xenbase and may cause the site to display incorrectly. We suggest using a current version of Chrome, FireFox, or Safari.

Profile Publications (10)
XB-PERS-2678

Publications By Hidehiko Inomata

???pagination.result.count???

???pagination.result.page??? 1


Blastopore gating mechanism to regulate extracellular fluid excretion., Kato S, Inomata H., iScience. May 19, 2023; 26 (5): 106585.   


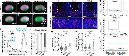
Rapalog-induced cell adhesion molecule inhibits mesoderm migration in Xenopus embryos by increasing frequency of adhesion to the ectoderm., Usami C, Inomata H., Genes Cells. June 1, 2022; 27 (6): 436-450.   


Scaling of pattern formations and morphogen gradients., Inomata H., Dev Growth Differ. January 1, 2017; 59 (1): 41-51.


On the origin of vertebrate somites., Onai T, Aramaki T, Inomata H, Hirai T, Kuratani S., Zoological Lett. June 15, 2015; 1 33.   


Scaling of dorsal-ventral patterning by embryo size-dependent degradation of Spemann's organizer signals., Inomata H, Shibata T, Haraguchi T, Sasai Y., Cell. June 6, 2013; 153 (6): 1296-311.   


Intrinsic transition of embryonic stem-cell differentiation into neural progenitors., Kamiya D, Banno S, Sasai N, Ohgushi M, Inomata H, Watanabe K, Kawada M, Yakura R, Kiyonari H, Nakao K, Jakt LM, Nishikawa S, Sasai Y., Nature. February 24, 2011; 470 (7335): 503-9.


Anterior neural development requires Del1, a matrix-associated protein that attenuates canonical Wnt signaling via the Ror2 pathway., Takai A, Inomata H, Arakawa A, Yakura R, Matsuo-Takasaki M, Sasai Y., Development. October 1, 2010; 137 (19): 3293-302.   


Robust stability of the embryonic axial pattern requires a secreted scaffold for chordin degradation., Inomata H, Haraguchi T, Sasai Y., Cell. September 5, 2008; 134 (5): 854-65.   


The secreted EGF-Discoidin factor xDel1 is essential for dorsal development of the Xenopus embryo., Arakawa A, Matsuo-Takasaki M, Takai A, Inomata H, Matsumura M, Ikeya M, Takahashi K, Miyachi Y, Sasai N, Sasai Y., Dev Biol. June 1, 2007; 306 (1): 160-9.   


XTsh3 is an essential enhancing factor of canonical Wnt signaling in Xenopus axial determination., Onai T, Matsuo-Takasaki M, Inomata H, Aramaki T, Matsumura M, Yakura R, Sasai N, Sasai Y., EMBO J. May 2, 2007; 26 (9): 2350-60.

???pagination.result.page??? 1