|
XB-PERS-2590
Publications By Detlev Arendt
???pagination.result.count??????pagination.result.page??? 1
|
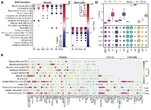
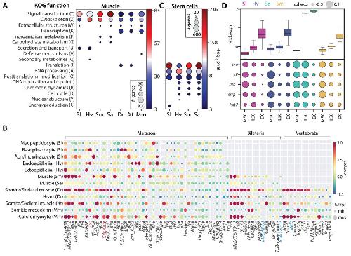
Mapping single-cell atlases throughout Metazoa unravels cell type evolution., Tarashansky AJ, Musser JM, Khariton M, Li P, Arendt D, Quake SR, Wang B., Elife. May 4, 2021; 10 |
|
The enigmatic xenopsins., Arendt D., Elife. October 19, 2017; 6 |
|
Rearranging gastrulation in the name of yolk: evolution of gastrulation in yolk-rich amniote eggs., Arendt D, Nübler-Jung K., Mech Dev. March 1, 1999; 81 (1-2): 3-22. |
???pagination.result.page??? 1
