Click here to close Hello! We notice that you are using Internet Explorer, which is not supported by Xenbase and may cause the site to display incorrectly. We suggest using a current version of Chrome, FireFox, or Safari.

Profile Publications (25)
XB-PERS-2525

Publications By Nathalie Morin

???pagination.result.count???

???pagination.result.page??? 1


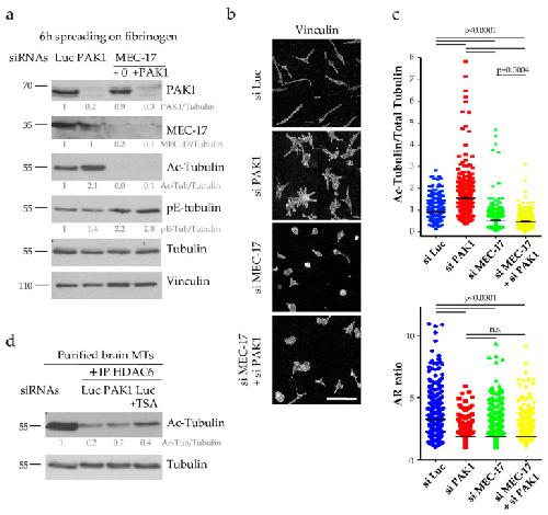
PAK1 Regulates MEC-17 Acetyltransferase Activity and Microtubule Acetylation during Proplatelet Extension., van Dijk J, Bompard G, Rabeharivelo G, Cau J, Delsert C, Morin N., Int J Mol Sci. October 13, 2020; 21 (20):   


Nuclear import of Xenopus egg extract components into cultured cells for reprogramming purposes: a case study on goldfish fin cells., Chênais N, Lorca T, Morin N, Guillet B, Rime H, Le Bail PY, Labbé C., Sci Rep. February 27, 2019; 9 (1): 2861.   


Initiation of DNA replication requires actin dynamics and formin activity., Parisis N, Krasinska L, Harker B, Urbach S, Rossignol M, Camasses A, Dewar J, Morin N, Fisher D., EMBO J. November 2, 2017; 36 (21): 3212-3231.


CDK-dependent potentiation of MPS1 kinase activity is essential to the mitotic checkpoint., Morin V, Prieto S, Melines S, Hem S, Rossignol M, Lorca T, Espeut J, Morin N, Abrieu A., Curr Biol. February 21, 2012; 22 (4): 289-95.


Activity of the RhoU/Wrch1 GTPase is critical for cranial neural crest cell migration., Fort P, Guémar L, Vignal E, Morin N, Notarnicola C, de Santa Barbara P, Faure S., Dev Biol. February 15, 2011; 350 (2): 451-63.   


Subgroup II PAK-mediated phosphorylation regulates Ran activity during mitosis., Bompard G, Rabeharivelo G, Frank M, Cau J, Delsert C, Morin N., J Cell Biol. September 6, 2010; 190 (5): 807-22.   


Aurora-A kinase Ser349 phosphorylation is required during Xenopus laevis oocyte maturation., Pascreau G, Delcros JG, Morin N, Prigent C, Arlot-Bonnemains Y., Dev Biol. May 15, 2008; 317 (2): 523-30.


Tumorhead distribution to cytoplasmic membrane of neural plate cells is positively regulated by Xenopus p21-activated kinase 1 (X-PAK1)., Wu CF, Delsert C, Faure S, Traverso EE, Kloc M, Kuang J, Etkin LD, Morin N., Dev Biol. August 1, 2007; 308 (1): 169-86.   


Regulation of multiple cell cycle events by Cdc14 homologues in vertebrates., Krasinska L, de Bettignies G, Fisher D, Abrieu A, Fesquet D, Morin N., Exp Cell Res. April 1, 2007; 313 (6): 1225-39.


Xenopus p21-activated kinase 5 regulates blastomeres' adhesive properties during convergent extension movements., Faure S, Cau J, de Santa Barbara P, Bigou S, Ge Q, Delsert C, Morin N., Dev Biol. January 15, 2005; 277 (2): 472-92.   


Calcium-independent cytoskeleton disassembly induced by BAPTA., Saoudi Y, Rousseau B, Doussière J, Charrasse S, Gauthier-Rouvière C, Morin N, Sautet-Laugier C, Denarier E, Scaïfe R, Mioskowski C, Job D., Eur J Biochem. August 1, 2004; 271 (15): 3255-64.


A novel p21-activated kinase binds the actin and microtubule networks and induces microtubule stabilization., Cau J, Faure S, Comps M, Delsert C, Morin N., J Cell Biol. December 10, 2001; 155 (6): 1029-42.   


Regulation of Xenopus p21-activated kinase (X-PAK2) by Cdc42 and maturation-promoting factor controls Xenopus oocyte maturation., Cau J, Faure S, Vigneron S, Labbé JC, Delsert C, Morin N., J Biol Chem. January 28, 2000; 275 (4): 2367-75.


Control of G2/M transition in Xenopus by a member of the p21-activated kinase (PAK) family: a link between protein kinase A and PAK signaling pathways?, Faure S, Vigneron S, Galas S, Brassac T, Delsert C, Morin N., J Biol Chem. February 5, 1999; 274 (6): 3573-9.


A novel role for glycogen synthase kinase-3 in Xenopus development: maintenance of oocyte cell cycle arrest by a beta-catenin-independent mechanism., Fisher DL, Morin N, Dorée M., Development. February 1, 1999; 126 (3): 567-76.


Inactivation of protein kinase A is not required for c-mos translation during meiotic maturation of Xenopus oocytes., Faure S, Morin N, Dorée M., Oncogene. September 10, 1998; 17 (10): 1215-21.


Fizzy is required for activation of the APC/cyclosome in Xenopus egg extracts., Lorca T, Castro A, Martinez AM, Vigneron S, Morin N, Sigrist S, Lehner C, Dorée M, Labbé JC., EMBO J. July 1, 1998; 17 (13): 3565-75.   


The Xenopus protein kinase pEg2 associates with the centrosome in a cell cycle-dependent manner, binds to the spindle microtubules and is involved in bipolar mitotic spindle assembly., Roghi C, Giet R, Uzbekov R, Morin N, Chartrain I, Le Guellec R, Couturier A, Dorée M, Philippe M, Prigent C., J Cell Sci. March 1, 1998; 111 ( Pt 5) 557-72.   


A member of the Ste20/PAK family of protein kinases is involved in both arrest of Xenopus oocytes at G2/prophase of the first meiotic cell cycle and in prevention of apoptosis., Faure S, Vigneron S, Dorée M, Morin N., EMBO J. September 15, 1997; 16 (18): 5550-61.


Is Cdk7/cyclin H/MAT1 the genuine cdk activating kinase in cycling Xenopus egg extracts?, Fesquet D, Morin N, Doree M, Devault A., Oncogene. September 1, 1997; 15 (11): 1303-7.


MAP kinase does not inactivate, but rather prevents the cyclin degradation pathway from being turned on in Xenopus egg extracts., Abrieu A, Lorca T, Labbé JC, Morin N, Keyse S, Dorée M., J Cell Sci. January 1, 1996; 109 ( Pt 1) 239-46.


MAT1 ('menage à trois') a new RING finger protein subunit stabilizing cyclin H-cdk7 complexes in starfish and Xenopus CAK., Devault A, Martinez AM, Fesquet D, Labbé JC, Morin N, Tassan JP, Nigg EA, Cavadore JC, Dorée M., EMBO J. October 16, 1995; 14 (20): 5027-36.


Onset of chromosome segregation at the metaphase to anaphase transition of the cell cycle., Dorée M, Le Peuch C, Morin N., Prog Cell Cycle Res. January 1, 1995; 1 309-18.


p40MO15 associates with a p36 subunit and requires both nuclear translocation and Thr176 phosphorylation to generate cdk-activating kinase activity in Xenopus oocytes., Labbé JC, Martinez AM, Fesquet D, Capony JP, Darbon JM, Derancourt J, Devault A, Morin N, Cavadore JC, Dorée M., EMBO J. November 1, 1994; 13 (21): 5155-64.


The proteolysis-dependent metaphase to anaphase transition: calcium/calmodulin-dependent protein kinase II mediates onset of anaphase in extracts prepared from unfertilized Xenopus eggs., Morin N, Abrieu A, Lorca T, Martin F, Dorée M., EMBO J. September 15, 1994; 13 (18): 4343-52.

???pagination.result.page??? 1