Click here to close Hello! We notice that you are using Internet Explorer, which is not supported by Xenbase and may cause the site to display incorrectly. We suggest using a current version of Chrome, FireFox, or Safari.

Profile Publications (234)
XB-PERS-2466

Publications By Jun-Ho Lee

???pagination.result.count???

???pagination.result.page??? 1 2 3 4 5 ???pagination.result.next???


Ibuprofen-induced multiorgan malformation during embryogenesis in Xenopus laevis (FETAX)., Park MJ, Chae JP, Woo D, Kim JY, Bae YC, Lee JY, Lee SY, Nam EJ, Nam SW., Biochem Biophys Res Commun. February 9, 2024; 703 149565.   


Early life exposure to perfluorooctanesulfonate (PFOS) impacts vital biological processes in Xenopus laevis: Integrated morphometric and transcriptomic analyses., Ismail T, Lee HK, Lee H, Kim Y, Kim E, Lee JY, Kim KB, Ryu HY, Cho DH, Kwon TK, Park TJ, Kwon T, Lee HS., Ecotoxicol Environ Saf. January 1, 2024; 269 115820.   


Deup1 Expression Interferes with Multiciliated Differentiation., Shin M, Lee J, Lee H, Kumar V, Kim J, Park S., Mol Cells. December 31, 2023; 46 (12): 746-756.   


A single-cell, time-resolved profiling of Xenopus mucociliary epithelium reveals nonhierarchical model of development., Lee J, Møller AF, Chae S, Bussek A, Park TJ, Kim Y, Lee HS, Pers TH, Kwon T, Sedzinski J, Natarajan KN., Sci Adv. April 7, 2023; 9 (14): eadd5745.   


Molecular Mechanism of L-Pyroglutamic Acid Interaction with the Human Sour Receptor., Eom S, Lee S, Lee J, Pyeon M, Yeom HD, Song JH, Choi EJ, Lee M, Lee JH, Chang JY., J Microbiol Biotechnol. February 28, 2023; 33 (2): 203-210.   


Antioxidative and Analgesic Effects of Naringin through Selective Inhibition of Transient Receptor Potential Vanilloid Member 1., Eom S, Lee BB, Lee S, Park Y, Yeom HD, Kim TH, Nam SH, Lee JH., Antioxidants (Basel). December 28, 2021; 11 (1):   


Snapin Specifically Up-Regulates Cav1.3 Ca2+ Channel Variant with a Long Carboxyl Terminus., Jeong S, Rhee JS, Lee JH., Int J Mol Sci. October 19, 2021; 22 (20):   


Small-molecule probe reveals a kinase cascade that links stress signaling to TCF/LEF and Wnt responsiveness., Cheng J, Tsuda M, Okolotowicz K, Dwyer M, Bushway PJ, Colas AR, Lancman JJ, Schade D, Perea-Gil I, Bruyneel AAN, Lee J, Vadgama N, Quach J, McKeithan WL, Biechele TL, Wu JC, Moon RT, Si Dong PD, Karakikes I, Cashman JR, Mercola M., Cell Chem Biol. May 20, 2021; 28 (5): 625-635.e5.


Molecular Regulation of Betulinic Acid on α3β4 Nicotinic Acetylcholine Receptors., Lee S, Jung W, Eom S, Yeom HD, Park HD, Lee JH., Molecules. May 1, 2021; 26 (9):   


Differential Regulation of Human Serotonin Receptor Type 3A by Chanoclavine and Ergonovine., Eom S, Jung W, Lee J, Yeom HD, Lee S, Kim C, Park HD, Lee JH., Molecules. February 24, 2021; 26 (5):   


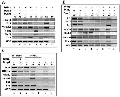
Dusp1 modulates activin/smad2 mediated germ layer specification via FGF signal inhibition in Xenopus embryos., Umair Z, Kumar S, Rafiq K, Kumar V, Reman ZU, Lee SH, Kim S, Lee JY, Lee U, Kim J., Anim Cells Syst (Seoul). November 27, 2020; 24 (6): 359-370.   


Molecular Regulation of α3β4 Nicotinic Acetylcholine Receptors by Lupeol in Cardiovascular System., Eom S, Kim C, Yeom HD, Lee J, Lee S, Baek YB, Na J, Park SI, Kim GY, Lee CM, Lee JH., Int J Mol Sci. June 18, 2020; 21 (12):   


Subunit-specific effects of poricoic acid A on NMDA receptors., Lee J, Kim C, Yeom HD, Nguyen KVA, Eom S, Lee S, Jung JH, Lee JH, Kim SH, Kim IK, Lee JH., Pharmacol Rep. April 1, 2020; 72 (2): 472-480.


NaCl-induced CsRCI2E and CsRCI2F interact with aquaporin CsPIP2;1 to reduce water transport in Camelina sativa L., Kim HS, Park W, Lim HG, Eom S, Lee JH, Carlson JE, Ahn SJ., Biochem Biophys Res Commun. May 21, 2019; 513 (1): 213-218.


Deuterium-Free, Three-Plexed Peptide Diethylation for Highly Accurate Quantitative Proteomics., Jung J, Jeong K, Choi Y, Kim SA, Kim H, Lee JW, Kim VN, Kim KP, Kim JS., J Proteome Res. March 1, 2019; 18 (3): 1078-1087.


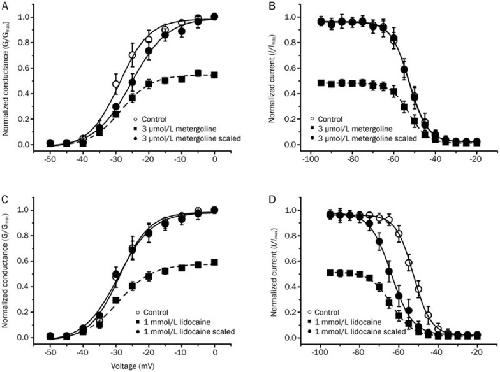
Molecular basis involved in the blocking effect of antidepressant metergoline on C-type inactivation of Kv1.4 channel., Bai HW, Eom S, Yeom HD, Nguyen KVA, Lee J, Sohn SO, Lee JH., Neuropharmacology. March 1, 2019; 146 65-73.


Ventx1.1 as a Direct Repressor of Early Neural Gene zic3 in Xenopus laevis., Umair Z, Kumar S, Kim DH, Rafiq K, Kumar V, Kim S, Park JB, Lee JY, Lee U, Kim J., Mol Cells. December 31, 2018; 41 (12): 1061-1071.   


Antibacterial and Antibiofilm Activity and Mode of Action of Magainin 2 against Drug-Resistant Acinetobacter baumannii., Kim MK, Kang N, Ko SJ, Park J, Park E, Shin DW, Kim SH, Lee SA, Lee JI, Lee SH, Ha EG, Jeon SH, Park Y., Int J Mol Sci. October 5, 2018; 19 (10):   


Inhibition of acid-sensing ion channels by diminazene and APETx2 evoke partial and highly variable antihyperalgesia in a rat model of inflammatory pain., Lee JYP, Saez NJ, Cristofori-Armstrong B, Anangi R, King GF, Smith MT, Rash LD., Br J Pharmacol. June 1, 2018; 175 (12): 2204-2218.


Molecular Determinants of α3β4 Nicotinic Acetylcholine Receptors Inhibition by Triterpenoids., Eom S, Kim YS, Lee SB, Noh S, Yeom HD, Bae H, Lee JH., Biol Pharm Bull. January 1, 2018; 41 (1): 65-72.


Identifying Dysregulated Epigenetic Enzyme Activity in Castrate-Resistant Prostate Cancer Development., Lee JH, Yang B, Lindahl AJ, Damaschke N, Boersma MD, Huang W, Corey E, Jarrard DF, Denu JM., ACS Chem Biol. November 17, 2017; 12 (11): 2804-2814.


GABBR2 mutations determine phenotype in rett syndrome and epileptic encephalopathy., Yoo Y, Jung J, Lee YN, Lee Y, Cho H, Na E, Hong J, Kim E, Lee JS, Lee JS, Hong C, Park SY, Wie J, Miller K, Shur N, Clow C, Ebel RS, DeBrosse SD, Henderson LB, Willaert R, Castaldi C, Tikhonova I, Bilgüvar K, Mane S, Kim KJ, Hwang YS, Lee SG, So I, Lim BC, Choi HJ, Seong JY, Shin YB, Jung H, Chae JH, Choi M., Ann Neurol. September 1, 2017; 82 (3): 466-478.


Development of light-driven gas-forming liposomes for efficient tumor treatment., Lee JM, Youn YS, Lee ES., Int J Pharm. June 15, 2017; 525 (1): 218-225.


Novel mutations involving βI-, βIIA-, or βIVB-tubulin isotypes with functional resemblance to βIII-tubulin in breast cancer., Wang W, Zhang H, Wang X, Patterson J, Winter P, Graham K, Ghosh S, Lee JC, Katsetos CD, Mackey JR, Tuszynski JA, Wong GK, Ludueña RF., Protoplasma. May 1, 2017; 254 (3): 1163-1173.


Calmodulin Mediates Ca2+-Dependent Inhibition of Tie2 Signaling and Acts as a Developmental Brake During Embryonic Angiogenesis., Yang C, Ohk J, Lee JY, Kim EJ, Kim J, Han S, Park D, Jung H, Kim C., Arterioscler Thromb Vasc Biol. July 1, 2016; 36 (7): 1406-16.


xCyp26c Induced by Inhibition of BMP Signaling Is Involved in Anterior-Posterior Neural Patterning of Xenopus laevis., Yu SB, Umair Z, Kumar S, Lee U, Lee SH, Kim JI, Kim S, Park JB, Lee JY, Kim J., Mol Cells. April 30, 2016; 39 (4): 352-7.   


Atrazine and malathion shorten the maturation process of Xenopus laevis oocytes and have an adverse effect on early embryo development., Ji Q, Lee J, Lin YH, Jing G, Tsai LJ, Chen A, Hetrick L, Jocoy D, Liu J., Toxicol In Vitro. April 1, 2016; 32 63-9.


TrpA1 Regulates Defecation of Food-Borne Pathogens under the Control of the Duox Pathway., Du EJ, Ahn TJ, Kwon I, Lee JH, Park JH, Park SH, Kang TM, Cho H, Kim TJ, Kim HW, Jun Y, Lee HJ, Lee YS, Kwon JY, Kang K., PLoS Genet. January 4, 2016; 12 (1): e1005773.   


Regulation of Human Kv1.4 Channel Activity by the Antidepressant Metergoline., Yeom HD, Lee JH., Biol Pharm Bull. January 1, 2016; 39 (6): 1069-72.


Lysine Acetylation Facilitates Spontaneous DNA Dynamics in the Nucleosome., Kim J, Lee J, Lee TH., J Phys Chem B. December 3, 2015; 119 (48): 15001-5.


Antimicrobial Peptide CMA3 Derived from the CA-MA Hybrid Peptide: Antibacterial and Anti-inflammatory Activities with Low Cytotoxicity and Mechanism of Action in Escherichia coli., Lee JK, Seo CH, Luchian T, Park Y., Antimicrob Agents Chemother. November 9, 2015; 60 (1): 495-506.


Differential zinc permeation and blockade of L-type Ca2+ channel isoforms Cav1.2 and Cav1.3., Park SJ, Min SH, Kang HW, Lee JH., Biochim Biophys Acta. October 1, 2015; 1848 (10 Pt A): 2092-100.


Asn-Linked Glycosylation Contributes to Surface Expression and Voltage-Dependent Gating of Cav1.2 Ca²⁺ Channel., Park HJ, Min SH, Won YJ, Lee JH., J Microbiol Biotechnol. August 1, 2015; 25 (8): 1371-9.


NextGen nuclear DNA sequencing in cyclic vomiting syndrome reveals a significant association with the stress-induced calcium channel (RYR2)., Lee J, Wong SA, Li BU, Boles RG., Neurogastroenterol Motil. July 1, 2015; 27 (7): 990-6.


Dynamics of nucleosome assembly and effects of DNA methylation., Lee JY, Lee J, Yue H, Lee TH., J Biol Chem. February 13, 2015; 290 (7): 4291-303.


Ca-α1T, a fly T-type Ca2+ channel, negatively modulates sleep., Jeong K, Lee S, Seo H, Oh Y, Jang D, Choe J, Kim D, Lee JH, Jones WD., Sci Rep. January 12, 2015; 5 17893.   


Differential effects of quercetin glycosides on GABAC receptor channel activity., Kim HJ, Lee BH, Choi SH, Jung SW, Kim HS, Lee JH, Hwang SH, Pyo MK, Kim HC, Nah SY., Arch Pharm Res. January 1, 2015; 38 (1): 108-14.


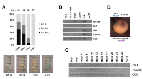
PV.1 induced by FGF-Xbra functions as a repressor of neurogenesis in Xenopus embryos., Yoon J, Kim JH, Lee SY, Kim S, Park JB, Lee JY, Kim J., BMB Rep. December 1, 2014; 47 (12): 673-8.   


Upregulation of eIF5B controls cell-cycle arrest and specific developmental stages., Lee S, Truesdell SS, Bukhari SI, Lee JH, LeTonqueze O, Vasudevan S., Proc Natl Acad Sci U S A. October 14, 2014; 111 (41): E4315-22.   


Ginseng gintonin activates the human cardiac delayed rectifier K+ channel: involvement of Ca2+/calmodulin binding sites., Choi SH, Lee BH, Kim HJ, Jung SW, Kim HS, Shin HC, Lee JH, Kim HC, Rhim H, Hwang SH, Ha TS, Kim HJ, Cho H, Nah SY., Mol Cells. September 1, 2014; 37 (9): 656-63.   


Structural basis of nucleoside and nucleoside drug selectivity by concentrative nucleoside transporters., Johnson ZL, Lee JH, Lee K, Lee M, Kwon DY, Hong J, Lee SY., Elife. July 31, 2014; 3 e03604.   


Metergoline inhibits the neuronal Nav1.2 voltage-dependent Na(+) channels expressed in Xenopus oocytes., Lee JH, Liu J, Shin M, Hong M, Nah SY, Bae H., Acta Pharmacol Sin. July 1, 2014; 35 (7): 862-8.   


PV.1 suppresses the expression of FoxD5b during neural induction in Xenopus embryos., Yoon J, Kim JH, Kim SC, Park JB, Lee JY, Kim J., Mol Cells. March 1, 2014; 37 (3): 220-5.   


Resveratrol inhibits glycine receptor-mediated ion currents., Lee BH, Hwang SH, Choi SH, Kim HJ, Jung SW, Kim HS, Lee JH, Kim HC, Rhim H, Nah SY., Biol Pharm Bull. January 1, 2014; 37 (4): 576-80.


The structure and development of Xenopus laevis cornea., Hu W, Haamedi N, Lee J, Kinoshita T, Ohnuma S., Exp Eye Res. November 1, 2013; 116 109-28.   


Activation of lysophosphatidic acid receptor by gintonin inhibits Kv1.2 channel activity: involvement of tyrosine kinase and receptor protein tyrosine phosphatase α., Lee JH, Choi SH, Lee BH, Hwang SH, Kim HJ, Rhee J, Chung C, Nah SY., Neurosci Lett. August 26, 2013; 548 143-8.


The human Cx26-D50A and Cx26-A88V mutations causing keratitis-ichthyosis-deafness syndrome display increased hemichannel activity., Mhaske PV, Levit NA, Li L, Wang HZ, Lee JR, Shuja Z, Brink PR, White TW., Am J Physiol Cell Physiol. June 15, 2013; 304 (12): C1150-8.


The Mre11-Rad50-Nbs1 (MRN) complex has a specific role in the activation of Chk1 in response to stalled replication forks., Lee J, Dunphy WG., Mol Biol Cell. May 1, 2013; 24 (9): 1343-53.   


Synthesis and structure-activity relationships of carboxylic acid derivatives of pyridoxal as P2X receptor antagonists., Jung KY, Cho JH, Lee JS, Kim HJ, Kim YC., Bioorg Med Chem. May 1, 2013; 21 (9): 2643-50.


Resveratrol Inhibits GABAC ρ Receptor-Mediated Ion Currents Expressed in Xenopus Oocytes., Lee BH, Choi SH, Hwang SH, Kim HJ, Lee JH, Nah SY., Korean J Physiol Pharmacol. April 1, 2013; 17 (2): 175-80.   

???pagination.result.page??? 1 2 3 4 5 ???pagination.result.next???