Click here to close Hello! We notice that you are using Internet Explorer, which is not supported by Xenbase and may cause the site to display incorrectly. We suggest using a current version of Chrome, FireFox, or Safari.

Profile Publications (16)
XB-PERS-2404

Publications By Gun-Hwa Kim

???pagination.result.count???

???pagination.result.page??? 1


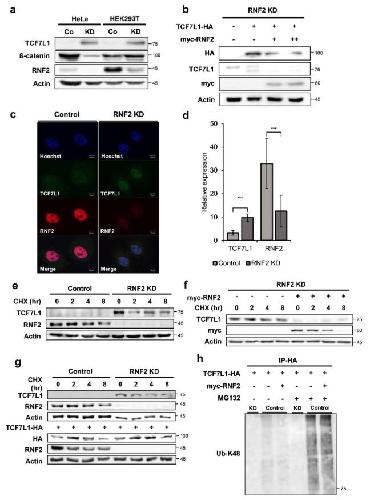
RNF2 regulates Wnt/ß-catenin signaling via TCF7L1 destabilization., Koo Y, Han W, Keum BR, Lutz L, Yun SH, Kim GH, Han JK., Sci Rep. November 13, 2023; 13 (1): 19750.   


Transmembrane protein 150b attenuates BMP signaling in the Xenopus organizer., Keum BR, Yeo I, Koo Y, Han W, Choi SC, Kim GH, Han JK., J Cell Physiol. August 1, 2023; 238 (8): 1850-1866.   


Molecular Regulation of α3β4 Nicotinic Acetylcholine Receptors by Lupeol in Cardiovascular System., Eom S, Kim C, Yeom HD, Lee J, Lee S, Baek YB, Na J, Park SI, Kim GY, Lee CM, Lee JH., Int J Mol Sci. June 18, 2020; 21 (12):   


Simple Method To Characterize the Ciliary Proteome of Multiciliated Cells., Sim HJ, Yun S, Kim HE, Kwon KY, Kim GH, Yun S, Kim BG, Myung K, Park TJ, Kwon T., J Proteome Res. January 3, 2020; 19 (1): 391-400.


PLD1 regulates Xenopus convergent extension movements by mediating Frizzled7 endocytosis for Wnt/PCP signal activation., Lee H, Lee SJ, Kim GH, Yeo I, Han JK., Dev Biol. March 1, 2016; 411 (1): 38-49.   


β-Arrestin 1 mediates non-canonical Wnt pathway to regulate convergent extension movements., Kim GH, Park EC, Lee H, Na HJ, Choi SC, Han JK., Biochem Biophys Res Commun. May 31, 2013; 435 (2): 182-7.   


Wnt/planar cell polarity signaling in the regulation of convergent extension movements during Xenopus gastrulation., Kim GH, Park EC, Han JK., Methods Mol Biol. January 1, 2012; 839 79-89.


Analysis of the expression of microtubule plus-end tracking proteins (+TIPs) during Xenopus laevis embryogenesis., Park EC, Lee H, Hong Y, Kim MJ, Lee ZW, Kim SI, Kim S, Kim GH, Han JK., Gene Expr Patterns. January 1, 2012; 12 (5-6): 204-12.   


The involvement of Eph-Ephrin signaling in tissue separation and convergence during Xenopus gastrulation movements., Park EC, Cho GS, Kim GH, Choi SC, Han JK., Dev Biol. February 15, 2011; 350 (2): 441-50.   


Ryk cooperates with Frizzled 7 to promote Wnt11-mediated endocytosis and is essential for Xenopus laevis convergent extension movements., Kim GH, Her JH, Han JK., J Cell Biol. September 22, 2008; 182 (6): 1073-82.   


Regulation of activin/nodal signaling by Rap2-directed receptor trafficking., Choi SC, Kim GH, Lee SJ, Park E, Yeo CY, Han JK., Dev Cell. July 1, 2008; 15 (1): 49-61.


Essential role for beta-arrestin 2 in the regulation of Xenopus convergent extension movements., Kim GH, Han JK., EMBO J. May 16, 2007; 26 (10): 2513-26.


Role of PKA as a negative regulator of PCP signaling pathway during Xenopus gastrulation movements., Park E, Kim GH, Choi SC, Han JK., Dev Biol. April 15, 2006; 292 (2): 344-57.


Novel function of POSH, a JNK scaffold, as an E3 ubiquitin ligase for the Hrs stability on early endosomes., Kim GH, Park E, Kong YY, Han JK., Cell Signal. April 1, 2006; 18 (4): 553-63.


The assembly of POSH-JNK regulates Xenopus anterior neural development., Kim GH, Park E, Han JK., Dev Biol. October 1, 2005; 286 (1): 256-69.   


JNK and ROKalpha function in the noncanonical Wnt/RhoA signaling pathway to regulate Xenopus convergent extension movements., Kim GH, Han JK., Dev Dyn. April 1, 2005; 232 (4): 958-68.   

???pagination.result.page??? 1