|
XB-PERS-2389
Publications By Martin Blum
???pagination.result.count??????pagination.result.page??? 1 2 ???pagination.result.next???
|
CIROZ is dispensable in ancestral vertebrates but essential for left-right patterning in humans., Szenker-Ravi E, Ott T, Yusof A, Chopra M, Khatoo M, Pak B, Xuan Goh W, Beckers A, Brady AF, Ewans LJ, Djaziri N, Almontashiri NAM, Alghamdi MA, Alharby E, Dasouki M, Romo L, Tan WH, Maddirevula S, Alkuraya FS, Giordano JL, Alkelai A, Wapner RJ, Stals K, Alfadhel M, Alswaid AF, Bogusch S, Schafer-Kosulya A, Vogel S, Vick P, Schweickert A, Wakeling M, Moreau de Bellaing A, Alshamsi AM, Sanlaville D, Mbarek H, Saad C, Ellard S, Eisenhaber F, Tripolszki K, Beetz C, Bauer P, Gossler A, Eisenhaber B, Blum M, Bouvagnet P, Bertoli-Avella A, Amiel J, Gordon CT, Reversade B., Am J Hum Genet. January 6, 2025; 112 (2): 353-373. |
|
Expression and cilia associated localization of Histone deacetylases 6 in Xenopus., Tisler M, Ott T, Blum M, Schweickert A., MicroPubl Biol. January 1, 2023; 2023 |
|
Discovery of a genetic module essential for assigning left-right asymmetry in humans and ancestral vertebrates., Szenker-Ravi E, Ott T, Khatoo M, Moreau de Bellaing A, Goh WX, Chong YL, Beckers A, Kannesan D, Louvel G, Anujan P, Ravi V, Bonnard C, Moutton S, Schoen P, Fradin M, Colin E, Megarbane A, Daou L, Chehab G, Di Filippo S, Rooryck C, Deleuze JF, Boland A, Arribard N, Eker R, Tohari S, Ng AY, Rio M, Lim CT, Eisenhaber B, Eisenhaber F, Venkatesh B, Amiel J, Crollius HR, Gordon CT, Gossler A, Roy S, Attie-Bitach T, Blum M, Bouvagnet P, Reversade B., Nat Genet. January 1, 2022; 54 (1): 62-72. |
|
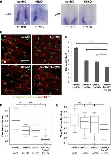
Bicc1 and Dicer regulate left-right patterning through post-transcriptional control of the Nodal inhibitor Dand5., Maerker M, Getwan M, Dowdle ME, McSheene JC, Gonzalez V, Pelliccia JL, Hamilton DS, Yartseva V, Vejnar C, Tingler M, Minegishi K, Vick P, Giraldez AJ, Hamada H, Burdine RD, Sheets MD, Blum M, Schweickert A., Nat Commun. September 16, 2021; 12 (1): 5482. |
|
The highly conserved FOXJ1 target CFAP161 is dispensable for motile ciliary function in mouse and Xenopus., Beckers A, Fuhl F, Ott T, Boldt K, Brislinger MM, Walentek P, Schuster-Gossler K, Hegermann J, Alten L, Kremmer E, Przykopanski A, Serth K, Ueffing M, Blum M, Gossler A., Sci Rep. June 25, 2021; 11 (1): 13333. |
|
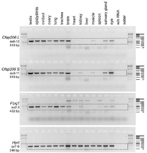
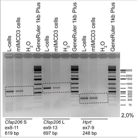
The FOXJ1 target Cfap206 is required for sperm motility, mucociliary clearance of the airways and brain development., Beckers A, Adis C, Schuster-Gossler K, Tveriakhina L, Ott T, Fuhl F, Hegermann J, Boldt K, Serth K, Rachev E, Alten L, Kremmer E, Ueffing M, Blum M, Gossler A., Development. June 15, 2020; 147 (21): |
|
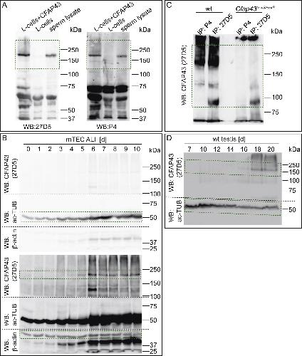
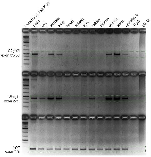
CFAP43 modulates ciliary beating in mouse and Xenopus., Rachev E, Schuster-Gossler K, Fuhl F, Ott T, Tveriakhina L, Beckers A, Hegermann J, Boldt K, Mai M, Kremmer E, Ueffing M, Blum M, Gossler A., Dev Biol. March 15, 2020; 459 (2): 109-125. |
|
Mechanical strain, novel genes and evolutionary insights: news from the frog left-right organizer., Blum M, Ott T., Curr Opin Genet Dev. June 1, 2019; 56 8-14. |
|
A dual function of FGF signaling in Xenopus left-right axis formation., Schneider I, Kreis J, Schweickert A, Blum M, Vick P., Development. May 10, 2019; 146 (9): |
|
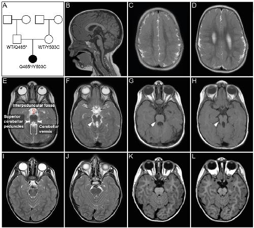
The Frog Xenopus as a Model to Study Joubert Syndrome: The Case of a Human Patient With Compound Heterozygous Variants in PIBF1., Ott T, Kaufmann L, Granzow M, Hinderhofer K, Bartram CR, Theiß S, Seitz A, Paramasivam N, Schulz A, Moog U, Blum M, Evers CM., Front Physiol. January 1, 2019; 10 134. |
|
The evolutionary conserved FOXJ1 target gene Fam183b is essential for motile cilia in Xenopus but dispensable for ciliary function in mice., Beckers A, Ott T, Schuster-Gossler K, Boldt K, Alten L, Ueffing M, Blum M, Gossler A., Sci Rep. October 2, 2018; 8 (1): 14678. |
|
An Early Function of Polycystin-2 for Left-Right Organizer Induction in Xenopus., Vick P, Kreis J, Schneider I, Tingler M, Getwan M, Thumberger T, Beyer T, Schweickert A, Blum M., iScience. April 27, 2018; 2 76-85. |
|
Animal left-right asymmetry., Blum M, Ott T., Curr Biol. April 2, 2018; 28 (7): R301-R304. |
|
A Conserved Role of the Unconventional Myosin 1d in Laterality Determination., Tingler M, Kurz S, Maerker M, Ott T, Fuhl F, Schweickert A, LeBlanc-Straceski JM, Noselli S, Blum M., Curr Biol. March 5, 2018; 28 (5): 810-816.e3. |
|
Xenopus: An Undervalued Model Organism to Study and Model Human Genetic Disease., Blum M, Ott T., Cells Tissues Organs. January 1, 2018; 205 (5-6): 303-313. |
|
A novel role of the organizer gene Goosecoid as an inhibitor of Wnt/PCP-mediated convergent extension in Xenopus and mouse., Ulmer B, Tingler M, Kurz S, Maerker M, Andre P, Mönch D, Campione M, Deißler K, Lewandoski M, Thumberger T, Schweickert A, Fainsod A, Steinbeißer H, Blum M., Sci Rep. February 21, 2017; 7 43010. |
|
Leftward Flow Determines Laterality in Conjoined Twins., Tisler M, Thumberger T, Schneider I, Schweickert A, Blum M., Curr Biol. February 20, 2017; 27 (4): 543-548. |
|
Xenopus, an ideal model organism to study laterality in conjoined twins., Tisler M, Schweickert A, Blum M., Genesis. January 1, 2017; 55 (1-2): |
|
CFAP157 is a murine downstream effector of FOXJ1 that is specifically required for flagellum morphogenesis and sperm motility., Weidemann M, Schuster-Gossler K, Stauber M, Wrede C, Hegermann J, Ott T, Boldt K, Beyer T, Serth K, Kremmer E, Blum M, Ueffing M, Gossler A., Development. December 15, 2016; 143 (24): 4736-4748. |
|
ATP4a is required for development and function of the Xenopus mucociliary epidermis - a potential model to study proton pump inhibitor-associated pneumonia., Walentek P, Beyer T, Hagenlocher C, Müller C, Feistel K, Schweickert A, Harland RM, Blum M., Dev Biol. December 15, 2015; 408 (2): 292-304. |
|
Morpholinos: Antisense and Sensibility., Blum M, De Robertis EM, Wallingford JB, Niehrs C., Dev Cell. October 26, 2015; 35 (2): 145-9. |
|
TGF-β Signaling Regulates the Differentiation of Motile Cilia., Tözser J, Earwood R, Kato A, Brown J, Tanaka K, Didier R, Megraw TL, Blum M, Kato Y., Cell Rep. May 19, 2015; 11 (7): 1000-7. |
|
ATP4 and ciliation in the neuroectoderm and endoderm of Xenopus embryos and tadpoles., Walentek P, Hagenlocher C, Beyer T, Müller C, Feistel K, Schweickert A, Harland RM, Blum M., Data Brief. April 20, 2015; 4 22-31. |
|
Symmetry breakage in the vertebrate embryo: when does it happen and how does it work?, Blum M, Schweickert A, Vick P, Wright CV, Danilchik MV., Dev Biol. September 1, 2014; 393 (1): 109-23. |
|
Symmetry breakage in the frog Xenopus: role of Rab11 and the ventral-right blastomere., Tingler M, Ott T, Tözser J, Kurz S, Getwan M, Tisler M, Schweickert A, Blum M., Genesis. June 1, 2014; 52 (6): 588-99. |
|
A novel serotonin-secreting cell type regulates ciliary motility in the mucociliary epidermis of Xenopus tadpoles., Walentek P, Bogusch S, Thumberger T, Vick P, Dubaissi E, Beyer T, Blum M, Schweickert A., Development. April 1, 2014; 141 (7): 1526-33. |
|
The evolution and conservation of left-right patterning mechanisms., Blum M, Feistel K, Thumberger T, Schweickert A., Development. April 1, 2014; 141 (8): 1603-13. |
|
Calponin 2 acts as an effector of noncanonical Wnt-mediated cell polarization during neural crest cell migration., Ulmer B, Hagenlocher C, Schmalholz S, Kurz S, Schweickert A, Kohl A, Roth L, Sela-Donenfeld D, Blum M., Cell Rep. March 28, 2013; 3 (3): 615-21. |
|
Embryonic exposure to propylthiouracil disrupts left-right patterning in Xenopus embryos., van Veenendaal NR, Ulmer B, Boskovski MT, Fang X, Khokha MK, Wendler CC, Blum M, Rivkees SA., FASEB J. February 1, 2013; 27 (2): 684-91. |
|
Wnt11b is involved in cilia-mediated symmetry breakage during Xenopus left-right development., Walentek P, Schneider I, Schweickert A, Blum M., PLoS One. January 1, 2013; 8 (9): e73646. |
|
Ciliary and non-ciliary expression and function of PACRG during vertebrate development., Thumberger T, Hagenlocher C, Tisler M, Beyer T, Tietze N, Schweickert A, Feistel K, Blum M., Cilia. August 1, 2012; 1 (1): 13. |
|
ATP4a is required for Wnt-dependent Foxj1 expression and leftward flow in Xenopus left-right development., Walentek P, Beyer T, Thumberger T, Schweickert A, Blum M., Cell Rep. May 31, 2012; 1 (5): 516-27. |
|
Connexin26-mediated transfer of laterality cues in Xenopus., Beyer T, Thumberger T, Schweickert A, Blum M., Biol Open. May 15, 2012; 1 (5): 473-81. |
|
Serotonin signaling is required for Wnt-dependent GRP specification and leftward flow in Xenopus., Beyer T, Danilchik M, Thumberger T, Vick P, Tisler M, Schneider I, Bogusch S, Andre P, Ulmer B, Walentek P, Niesler B, Blum M, Schweickert A., Curr Biol. January 10, 2012; 22 (1): 33-9. |
|
The nodal inhibitor Coco is a critical target of leftward flow in Xenopus., Schweickert A, Vick P, Getwan M, Weber T, Schneider I, Eberhardt M, Beyer T, Pachur A, Blum M., Curr Biol. April 27, 2010; 20 (8): 738-43. |
|
The RNA-binding protein bicaudal C regulates polycystin 2 in the kidney by antagonizing miR-17 activity., Tran U, Zakin L, Schweickert A, Agrawal R, Döger R, Blum M, De Robertis EM, Wessely O., Development. April 1, 2010; 137 (7): 1107-16. |
|
Bicaudal C, a novel regulator of Dvl signaling abutting RNA-processing bodies, controls cilia orientation and leftward flow., Maisonneuve C, Guilleret I, Vick P, Weber T, Andre P, Beyer T, Blum M, Constam DB., Development. September 1, 2009; 136 (17): 3019-30. |
|
Flow on the right side of the gastrocoel roof plate is dispensable for symmetry breakage in the frog Xenopus laevis., Vick P, Schweickert A, Weber T, Eberhardt M, Mencl S, Shcherbakov D, Beyer T, Blum M., Dev Biol. July 15, 2009; 331 (2): 281-91. |
|
Xenopus, an ideal model system to study vertebrate left-right asymmetry., Blum M, Beyer T, Weber T, Vick P, Andre P, Bitzer E, Schweickert A., Dev Dyn. June 1, 2009; 238 (6): 1215-25. |
|
Evolution of leftward flow., Blum M, Weber T, Beyer T, Vick P., Semin Cell Dev Biol. June 1, 2009; 20 (4): 464-71. |
|
Cell movements at Hensen's node establish left/right asymmetric gene expression in the chick., Gros J, Feistel K, Viebahn C, Blum M, Tabin CJ., Science. May 15, 2009; 324 (5929): 941-4. |
|
Left-asymmetric expression of Galanin in the linear heart tube of the mouse embryo is independent of the nodal co-receptor gene cryptic., Schweickert A, Deissler K, Britsch S, Albrecht M, Ehmann H, Mauch V, Gaio U, Blum M., Dev Dyn. December 1, 2008; 237 (12): 3557-64. |
|
Ciliation and gene expression distinguish between node and posterior notochord in the mammalian embryo., Blum M, Andre P, Muders K, Schweickert A, Fischer A, Bitzer E, Bogusch S, Beyer T, van Straaten HW, Viebahn C., Differentiation. February 1, 2007; 75 (2): 133-46. |
|
Cilia-driven leftward flow determines laterality in Xenopus., Schweickert A, Weber T, Beyer T, Vick P, Bogusch S, Feistel K, Blum M., Curr Biol. January 9, 2007; 17 (1): 60-6. |
|
Differential gene expression of Xenopus Pitx1, Pitx2b and Pitx2c during cement gland, stomodeum and pituitary development., Schweickert A, Steinbeisser H, Blum M., Mech Dev. September 1, 2001; 107 (1-2): 191-4. |
|
Pitx1 and Pitx2c are required for ectopic cement gland formation in Xenopus laevis., Schweickert A, Deissler K, Blum M, Steinbeisser H., Genesis. July 1, 2001; 30 (3): 144-8. |
|
goosecoid expression represses Brachyury in embryonic stem cells and affects craniofacial development in chimeric mice., Boucher DM, Schäffer M, Deissler K, Moore CA, Gold JD, Burdsal CA, Meneses JJ, Pedersen RA, Blum M., Int J Dev Biol. April 1, 2000; 44 (3): 279-88. |
|
Pitx2 isoforms: involvement of Pitx2c but not Pitx2a or Pitx2b in vertebrate left-right asymmetry., Schweickert A, Campione1 M, Steinbeisser H, Blum M., Mech Dev. January 1, 2000; 90 (1): 41-51. |
|
GOOSECOID inhibits erythrocyte differentiation by competing with Rb for PU.1 binding in murine cells., Konishi Y, Tominaga M, Watanabe Y, Imamura F, Goldfarb A, Maki R, Blum M, De Robertis EM, Tominaga A., Oncogene. November 18, 1999; 18 (48): 6795-805. |
|
The homeobox gene Pitx2: mediator of asymmetric left-right signaling in vertebrate heart and gut looping., Campione M, Steinbeisser H, Schweickert A, Deissler K, van Bebber F, Lowe LA, Nowotschin S, Viebahn C, Haffter P, Kuehn MR, Blum M., Development. March 1, 1999; 126 (6): 1225-34. |
???pagination.result.page??? 1 2 ???pagination.result.next???
