Click here to close Hello! We notice that you are using Internet Explorer, which is not supported by Xenbase and may cause the site to display incorrectly. We suggest using a current version of Chrome, FireFox, or Safari.

Profile Publications (18)
XB-PERS-2329

Publications By Aaron F. Straight

???pagination.result.count???

???pagination.result.page??? 1


Conserved chromatin and repetitive patterns reveal slow genome evolution in frogs., Bredeson JV, Mudd AB, Medina-Ruiz S, Mitros T, Smith OK, Miller KE, Lyons JB, Batra SS, Park J, Berkoff KC, Plott C, Grimwood J, Schmutz J, Aguirre-Figueroa G, Khokha MK, Lane M, Philipp I, Laslo M, Hanken J, Kerdivel G, Buisine N, Sachs LM, Buchholz DR, Kwon T, Smith-Parker H, Gridi-Papp M, Ryan MJ, Denton RD, Malone JH, Wallingford JB, Straight AF, Heald R, Hockemeyer D, Harland RM, Rokhsar DS., Nat Commun. January 17, 2024; 15 (1): 579.   


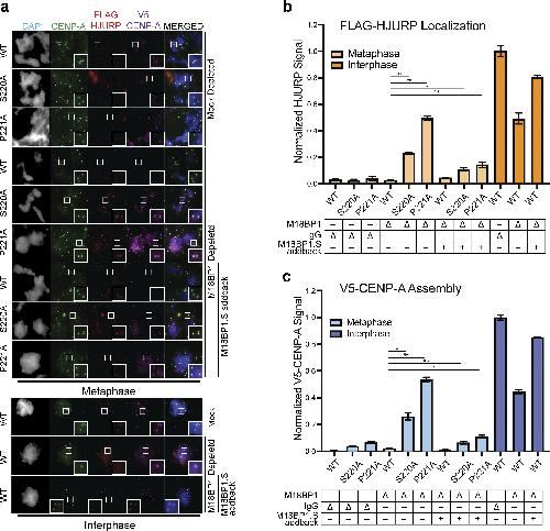
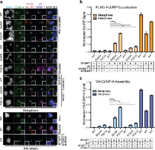
Repression of CENP-A assembly in metaphase requires HJURP phosphorylation and inhibition by M18BP1., Flores Servin JC, Brown RR, Straight AF., J Cell Biol. June 5, 2023; 222 (6):   


Molecular conflicts disrupting centromere maintenance contribute to Xenopus hybrid inviability., Kitaoka M, Smith OK, Straight AF, Heald R., Curr Biol. August 26, 2022; 32 (18): 3939-3951.e6.   


The DNA-to-cytoplasm ratio broadly activates zygotic gene expression in Xenopus., Jukam D, Kapoor RR, Straight AF, Skotheim JM., Curr Biol. October 11, 2021; 31 (19): 4269-4281.e8.   


Identification and characterization of centromeric sequences in Xenopus laevis., Smith OK, Limouse C, Fryer KA, Teran NA, Sundararajan K, Heald R, Straight AF., Genome Res. June 1, 2021; 31 (6): 958-967.   


CDK phosphorylation of Xenopus laevis M18BP1 promotes its metaphase centromere localization., French BT, Straight AF., EMBO J. February 15, 2019; 38 (4):


Centromere and Kinetochore Assembly in Xenopus laevis Egg Extract., Flores Servin JC, Straight AF., Cold Spring Harb Protoc. September 4, 2018; 2018 (9):


Xenopus laevis M18BP1 Directly Binds Existing CENP-A Nucleosomes to Promote Centromeric Chromatin Assembly., French BT, Westhorpe FG, Limouse C, Straight AF., Dev Cell. July 24, 2017; 42 (2): 190-199.e10.   


The Power of Xenopus Egg Extract for Reconstitution of Centromere and Kinetochore Function., French BT, Straight AF., Prog Mol Subcell Biol. January 1, 2017; 56 59-84.


In Vitro Kinetochore Assembly., Miell MD, Straight AF., Methods Mol Biol. January 1, 2016; 1413 111-33.


A cell-free CENP-A assembly system defines the chromatin requirements for centromere maintenance., Westhorpe FG, Fuller CJ, Straight AF., J Cell Biol. June 22, 2015; 209 (6): 789-801.   


Histone titration against the genome sets the DNA-to-cytoplasm threshold for the Xenopus midblastula transition., Amodeo AA, Jukam D, Straight AF, Skotheim JM., Proc Natl Acad Sci U S A. March 10, 2015; 112 (10): E1086-95.


A cell-free system for functional centromere and kinetochore assembly., Guse A, Fuller CJ, Straight AF., Nat Protoc. October 1, 2012; 7 (10): 1847-69.


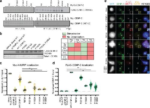
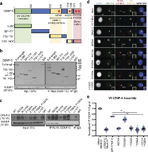
CENP-C recruits M18BP1 to centromeres to promote CENP-A chromatin assembly., Moree B, Meyer CB, Fuller CJ, Straight AF., J Cell Biol. September 19, 2011; 194 (6): 855-71.   


In vitro centromere and kinetochore assembly on defined chromatin templates., Guse A, Carroll CW, Moree B, Fuller CJ, Straight AF., Nature. August 28, 2011; 477 (7364): 354-8.   


Dissection of CENP-C-directed centromere and kinetochore assembly., Milks KJ, Moree B, Straight AF., Mol Biol Cell. October 1, 2009; 20 (19): 4246-55.


Anillin binds nonmuscle myosin II and regulates the contractile ring., Straight AF, Field CM, Mitchison TJ., Mol Biol Cell. January 1, 2005; 16 (1): 193-201.   


Direct observation of microtubule dynamics at kinetochores in Xenopus extract spindles: implications for spindle mechanics., Maddox P, Straight A, Coughlin P, Mitchison TJ, Salmon ED., J Cell Biol. August 4, 2003; 162 (3): 377-82.   

???pagination.result.page??? 1