Click here to close Hello! We notice that you are using Internet Explorer, which is not supported by Xenbase and may cause the site to display incorrectly. We suggest using a current version of Chrome, FireFox, or Safari.

Profile Publications (77)
XB-PERS-2237

Publications By Malgorzata Kloc

???pagination.result.count???

???pagination.result.page??? 1 2 ???pagination.result.next???


Coenocystic oogenesis - modification of or deviation from the germ cell cyst paradigm?, Kloc M., Int J Dev Biol. July 9, 2024; 68 (2): 47-53.   


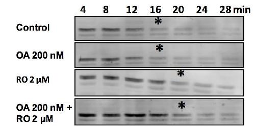
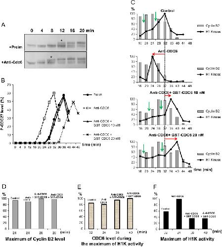
CDC6 as a Key Inhibitory Regulator of CDK1 Activation Dynamics and the Timing of Mitotic Entry and Progression., El Dika M, Dudka D, Kloc M, Kubiak JZ., Biology (Basel). June 14, 2023; 12 (6):   


The Wnt/PCP formin Daam1 drives cell-cell adhesion during nephron development., Krneta-Stankic V, Corkins ME, Paulucci-Holthauzen A, Kloc M, Gladden AB, Miller RK., Cell Rep. July 6, 2021; 36 (1): 109340.   


Aquatic models of human ciliary diseases., Corkins ME, Krneta-Stankic V, Kloc M, Miller RK., Genesis. February 1, 2021; 59 (1-2): e23410.   


Mitotic timing is differentially controlled by A- and B-type cyclins and by CDC6 associated with a bona fide CDK inhibitor Xic1 in Xenopus laevis cell-free extract., El Dika M, Wechselberger L, Djeghout B, Benouareth DE, Jęderka K, Lewicki S, Zdanowski R, Prigent C, Kloc M, Kubiak JZ., Int J Dev Biol. January 1, 2021; 65 (7-8-9): 487-496.   


Divergent roles of the Wnt/PCP Formin Daam1 in renal ciliogenesis., Corkins ME, Krneta-Stankic V, Kloc M, McCrea PD, Gladden AB, Miller RK., PLoS One. August 30, 2019; 14 (8): e0221698.   


Transcriptome profiling reveals male- and female-specific gene expression pattern and novel gene candidates for the control of sex determination and gonad development in Xenopus laevis., Piprek RP, Damulewicz M, Tassan JP, Kloc M, Kubiak JZ., Dev Genes Evol. May 1, 2019; 229 (2-3): 53-72.   


Transcriptome analysis identifies genes involved in sex determination and development of Xenopus laevis gonads., Piprek RP, Damulewicz M, Kloc M, Kubiak JZ., Differentiation. January 1, 2018; 100 46-56.   


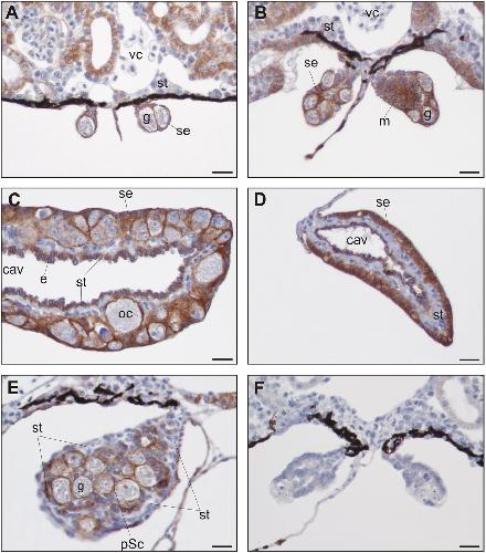
Development of Xenopus laevis bipotential gonads into testis or ovary is driven by sex-specific cell-cell interactions, proliferation rate, cell migration and deposition of extracellular matrix., Piprek RP, Kloc M, Tassan JP, Kubiak JZ., Dev Biol. December 15, 2017; 432 (2): 298-310.   


Role of Cdc6 During Oogenesis and Early Embryo Development in Mouse and Xenopus laevis., Borsuk E, Jachowicz J, Kloc M, Tassan JP, Kubiak JZ., Results Probl Cell Differ. January 1, 2017; 59 201-211.


Asymmetric Divisions in Oogenesis., Bilinski SM, Kubiak JZ, Kloc M., Results Probl Cell Differ. January 1, 2017; 61 211-228.


Hermes (Rbpms) is a Critical Component of RNP Complexes that Sequester Germline RNAs during Oogenesis., Aguero T, Zhou Y, Kloc M, Chang P, Houliston E, King ML., J Dev Biol. March 1, 2016; 4 (1):   


Cytoskeleton and Cytoskeleton-Bound RNA Visualization in Frog and Insect Oocytes., Kloc M, Bilinski S, Kubiak JZ., Methods Mol Biol. January 1, 2016; 1457 179-90.


Flexibility vs. robustness in cell cycle regulation of timing of M-phase entry in Xenopus laevis embryo cell-free extract., Debowski M, El Dika M, Malejczyk J, Zdanowski R, Prigent C, Tassan JP, Kloc M, Lachowicz M, Kubiak JZ., Int J Dev Biol. January 1, 2016; 60 (7-8-9): 305-314.   


CDC6 controls dynamics of the first embryonic M-phase entry and progression via CDK1 inhibition., El Dika M, Laskowska-Kaszub K, Koryto M, Dudka D, Prigent C, Tassan JP, Kloc M, Polanski Z, Borsuk E, Kubiak JZ., Dev Biol. December 1, 2014; 396 (1): 67-80.   


Balbiani body, nuage and sponge bodies--term plasm pathway players., Kloc M, Jedrzejowska I, Tworzydlo W, Bilinski SM., Arthropod Struct Dev. July 1, 2014; 43 (4): 341-8.


Plakophilin-3 catenin associates with the ETV1/ER81 transcription factor to positively modulate gene activity., Munoz WA, Lee M, Miller RK, Ahmed Z, Ji H, Link TM, Lee GR, Kloc M, Ladbury JE, McCrea PD., PLoS One. January 1, 2014; 9 (1): e86784.   


Evolutionary trend for metamery reduction and gonad shortening in Anurans revealed by comparison of gonad development., Piprek RP, Pecio A, Kloc M, Kubiak JZ, Szymura JM., Int J Dev Biol. January 1, 2014; 58 (10-12): 929-34.


Control of timing of embryonic M-phase entry and exit is differentially sensitive to CDK1 and PP2A balance., El Dika M, Dudka D, Prigent C, Tassan JP, Kloc M, Kubiak JZ., Int J Dev Biol. January 1, 2014; 58 (10-12): 767-74.


Retinoic acid homeostasis regulates meiotic entry in developing anuran gonads and in Bidder's organ through Raldh2 and Cyp26b1 proteins., Piprek RP, Pecio A, Laskowska-Kaszub K, Kloc M, Kubiak JZ, Szymura JM., Mech Dev. January 1, 2013; 130 (11-12): 613-27.   


Plakophilin-3 is required for late embryonic amphibian development, exhibiting roles in ectodermal and neural tissues., Munoz WA, Kloc M, Cho K, Lee M, Hofmann I, Sater A, Vleminckx K, McCrea PD., PLoS One. January 1, 2012; 7 (4): e34342.   


Association of TCTP with centrosome and microtubules., Jaglarz MK, Bazile F, Laskowska K, Polanski Z, Chesnel F, Borsuk E, Kloc M, Kubiak JZ., Biochem Res Int. January 1, 2012; 2012 541906.   


Kazrin, and its binding partners ARVCF- and delta-catenin, are required for Xenopus laevis craniofacial development., Cho K, Lee M, Gu D, Munoz WA, Ji H, Kloc M, McCrea PD., Dev Dyn. December 1, 2011; 240 (12): 2601-12.   


Structural messenger RNA contains cytokeratin polymerization and depolymerization signals., Kloc M, Dallaire P, Reunov A, Major F., Cell Tissue Res. November 1, 2011; 346 (2): 209-22.


Binary function of mRNA., Kloc M, Foreman V, Reddy SA., Biochimie. November 1, 2011; 93 (11): 1955-61.


Xenopus Kazrin interacts with ARVCF-catenin, spectrin and p190B RhoGAP, and modulates RhoA activity and epithelial integrity., Cho K, Vaught TG, Ji H, Gu D, Papasakelariou-Yared C, Horstmann N, Jennings JM, Lee M, Sevilla LM, Kloc M, Reynolds AB, Watt FM, Brennan RG, Kowalczyk AP, McCrea PD., J Cell Sci. December 1, 2010; 123 (Pt 23): 4128-44.   


Electron microscopy, immunostaining, cytoskeleton visualization, in situ hybridization, and three-dimensional reconstruction of Xenopus oocytes., Bilinski SM, Jaglarz MK, Dougherty MT, Kloc M., Methods. May 1, 2010; 51 (1): 11-9.


Scientists have used various species of amphibians as experimental systems in cell and developmental biology., Kloc M., Methods. May 1, 2010; 51 (1): 1-2.


Teachings from the egg: new and unexpected functions of RNAs., Kloc M., Mol Reprod Dev. October 1, 2009; 76 (10): 922-32.


Mouse early oocytes are transiently polar: three-dimensional and ultrastructural analysis., Kloc M, Jaglarz M, Dougherty M, Stewart MD, Nel-Themaat L, Bilinski S., Exp Cell Res. October 15, 2008; 314 (17): 3245-54.


Basic Science B.D. (before Drosophila): Cytology at Warsaw University (Poland)., Kloc M., Int J Dev Biol. January 1, 2008; 52 (2-3): 115-9.


Disruption of the dynamic sub-cellular localization of the Xenopus tumorhead protein causes embryonic lethality at the early gastrula transition., Traverso EE, Cho MS, Wu CF, Sater AK, Larabell CA, Kloc M, Etkin LD., Differentiation. December 1, 2007; 75 (10): 947-56.   


Tumorhead distribution to cytoplasmic membrane of neural plate cells is positively regulated by Xenopus p21-activated kinase 1 (X-PAK1)., Wu CF, Delsert C, Faure S, Traverso EE, Kloc M, Kuang J, Etkin LD, Morin N., Dev Biol. August 1, 2007; 308 (1): 169-86.   


Differential subcellular sequestration of proapoptotic and antiapoptotic proteins and colocalization of Bcl-x(L) with the germ plasm, in Xenopus laevis oocytes., Kloc M, Shirato Y, Bilinski S, Browder LW, Johnston J., Genesis. August 1, 2007; 45 (8): 523-31.   


Hermes RNA-binding protein targets RNAs-encoding proteins involved in meiotic maturation, early cleavage, and germline development., Song HW, Cauffman K, Chan AP, Zhou Y, King ML, Etkin LD, Kloc M., Differentiation. July 1, 2007; 75 (6): 519-28.   


Balbiani cytoplasm in oocytes of a primitive fish, the sturgeon Acipenser gueldenstaedtii, and its potential homology to the Balbiani body (mitochondrial cloud) of Xenopus laevis oocytes., Zelazowska M, Kilarski W, Bilinski SM, Podder DD, Kloc M., Cell Tissue Res. July 1, 2007; 329 (1): 137-45.


The maternally localized RNA fatvg is required for cortical rotation and germ cell formation., Chan AP, Kloc M, Larabell CA, LeGros M, Etkin LD., Mech Dev. May 1, 2007; 124 (5): 350-63.


Organization of cytokeratin cytoskeleton and germ plasm in the vegetal cortex of Xenopus laevis oocytes depends on coding and non-coding RNAs: three-dimensional and ultrastructural analysis., Kloc M, Bilinski S, Dougherty MT., Exp Cell Res. May 1, 2007; 313 (8): 1639-51.


Centroid, a novel putative DEAD-box RNA helicase maternal mRNA, is localized in the mitochondrial cloud in Xenopus laevis oocytes., Kloc M, Chan AP., Int J Dev Biol. January 1, 2007; 51 (8): 701-6.   


Potential structural role of non-coding and coding RNAs in the organization of the cytoskeleton at the vegetal cortex of Xenopus oocytes., Kloc M, Wilk K, Vargas D, Shirato Y, Bilinski S, Etkin LD., Development. August 1, 2005; 132 (15): 3445-57.


Delivery of germinal granules and localized RNAs via the messenger transport organizer pathway to the vegetal cortex of Xenopus oocytes occurs through directional expansion of the mitochondrial cloud., Wilk K, Bilinski S, Dougherty MT, Kloc M., Int J Dev Biol. January 1, 2005; 49 (1): 17-21.   


Sm proteins, the constituents of the spliceosome, are components of nuage and mitochondrial cement in Xenopus oocytes., Bilinski SM, Jaglarz MK, Szymanska B, Etkin LD, Kloc M., Exp Cell Res. September 10, 2004; 299 (1): 171-8.


Hermes is a localized factor regulating cleavage of vegetal blastomeres in Xenopus laevis., Zearfoss NR, Chan AP, Wu CF, Kloc M, Etkin LD., Dev Biol. March 1, 2004; 267 (1): 60-71.


Formation, architecture and polarity of female germline cyst in Xenopus., Kloc M, Bilinski S, Dougherty MT, Brey EM, Etkin LD., Dev Biol. February 1, 2004; 266 (1): 43-61.   


Identification and characterization of the Xlsirt cis-acting RNA localization element., Allen L, Kloc M, Etkin LD., Differentiation. August 1, 2003; 71 (6): 311-21.


Identification of new Xlsirt family members in the Xenopus laevis oocyte., Zearfoss NR, Chan AP, Kloc M, Allen LH, Etkin LD., Mech Dev. April 1, 2003; 120 (4): 503-9.   


Accessory nuclei revisited: the translocation of snRNPs from the germinal vesicle to the periphery of the future embryo., Biliński SM, Kloc M., Chromosoma. March 1, 2002; 111 (1): 62-8.


Notch signaling is involved in the regulation of Id3 gene transcription during Xenopus embryogenesis., Reynaud-Deonauth S, Zhang H, Afouda A, Taillefert S, Beatus P, Kloc M, Etkin LD, Fischer-Lougheed J, Spohr G., Differentiation. January 1, 2002; 69 (4-5): 198-208.   


Three-dimensional ultrastructural analysis of RNA distribution within germinal granules of Xenopus., Kloc M, Dougherty MT, Bilinski S, Chan AP, Brey E, King ML, Patrick CW, Etkin LD., Dev Biol. January 1, 2002; 241 (1): 79-93.   


Balbiani bodies in cricket oocytes: development, ultrastructure, and presence of localized RNAs., Bradley JT, Kloc M, Wolfe KG, Estridge BH, Bilinski SM., Differentiation. June 1, 2001; 67 (4-5): 117-27.

???pagination.result.page??? 1 2 ???pagination.result.next???