Click here to close Hello! We notice that you are using Internet Explorer, which is not supported by Xenbase and may cause the site to display incorrectly. We suggest using a current version of Chrome, FireFox, or Safari.

Profile Publications (64)
XB-PERS-2088

Publications By Rudolf Winklbauer

???pagination.result.count???

???pagination.result.page??? 1 2 ???pagination.result.next???


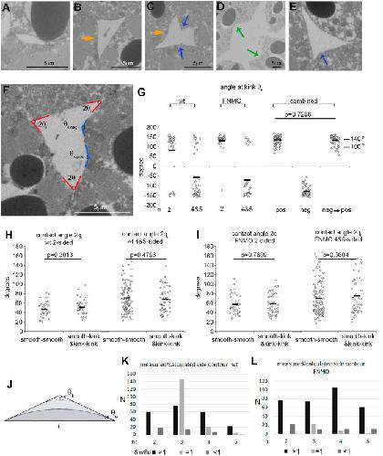
Adhesion strength, cell packing density and cell surface buckling in pericellular matrix-mediated tissue cohesion., Winklbauer R, Luu O, Barua D, Nagel M, Huang Y., Development. August 15, 2025; 152 (16):   


Two-phase kinetics and cell cortex elastic behavior in Xenopus gastrula cell-cell adhesion., Parent SE, Luu O, Bruce AEE, Winklbauer R., Dev Cell. January 8, 2024; 59 (1): 141-155.e6.   


Cell contacts and pericellular matrix in the Xenopus gastrula chordamesoderm., Luu O, Barua D, Winklbauer R., PLoS One. January 1, 2024; 19 (2): e0297420.   


Polarized contact behavior in directionally migrating Xenopus gastrula mesendoderm., Nagel M, Winklbauer R., Int J Dev Biol. January 1, 2023; 67 (3): 79-90.   


Eph/ephrin signaling controls cell contacts and formation of a structurally asymmetrical tissue boundary in the Xenopus gastrula., Barua D, Winklbauer R., Dev Biol. October 1, 2022; 490 73-85.   


Cell cortex regulation by the planar cell polarity protein Prickle1., Huang Y, Winklbauer R., J Cell Biol. July 4, 2022; 221 (7):   


Characterization of convergent thickening, a major convergence force producing morphogenic movement in amphibians., Shook DR, Wen JWH, Rolo A, O'Hanlon M, Francica B, Dobbins D, Skoglund P, DeSimone DW, Winklbauer R, Keller RE., Elife. April 11, 2022; 11   


Cell-cell contact landscapes in Xenopus gastrula tissues., Barua D, Nagel M, Winklbauer R., Proc Natl Acad Sci U S A. September 28, 2021; 118 (39):   


Capillarity and active cell movement at mesendoderm translocation in the Xenopus gastrula., Nagel M, Barua D, Damm EW, Kashef J, Hofmann R, Ershov A, Cecilia A, Moosmann J, Baumbach T, Winklbauer R., Development. March 29, 2021; 148 (18):   


Brachyury in the gastrula of basal vertebrates., Bruce AEE, Winklbauer R., Mech Dev. September 1, 2020; 163 103625.   


Mesoderm and endoderm internalization in the Xenopus gastrula., Winklbauer R., Curr Top Dev Biol. January 1, 2020; 136 243-270.


Cell migration in the Xenopus gastrula., Huang Y, Winklbauer R., Wiley Interdiscip Rev Dev Biol. November 1, 2018; 7 (6): e325.


PDGF-A suppresses contact inhibition during directional collective cell migration., Nagel M, Winklbauer R., Development. July 5, 2018; 145 (13):   


Mechanics of Fluid-Filled Interstitial Gaps. II. Gap Characteristics in Xenopus Embryonic Ectoderm., Barua D, Parent SE, Winklbauer R., Biophys J. August 22, 2017; 113 (4): 923-936.


Ingression-type cell migration drives vegetal endoderm internalisation in the Xenopus gastrula., Wen JW, Winklbauer R., Elife. August 10, 2017; 6   


Forces driving cell sorting in the amphibian embryo., Winklbauer R, Parent SE., Mech Dev. April 1, 2017; 144 (Pt A): 81-91.


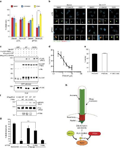
PTEN regulates cilia through Dishevelled., Shnitsar I, Bashkurov M, Masson GR, Ogunjimi AA, Mosessian S, Cabeza EA, Hirsch CL, Trcka D, Gish G, Jiao J, Wu H, Winklbauer R, Williams RL, Pelletier L, Wrana JL, Barrios-Rodiles M., Nat Commun. September 24, 2015; 6 8388.   


PAPC mediates self/non-self-distinction during Snail1-dependent tissue separation., Luu O, Damm EW, Parent SE, Barua D, Smith TH, Wen JW, Lepage SE, Nagel M, Ibrahim-Gawel H, Huang Y, Bruce AE, Winklbauer R., J Cell Biol. March 16, 2015; 208 (6): 839-56.   


EphA4-dependent Brachyury expression is required for dorsal mesoderm involution in the Xenopus gastrula., Evren S, Wen JW, Luu O, Damm EW, Nagel M, Winklbauer R., Development. October 1, 2014; 141 (19): 3649-61.   


Tissue cohesion and the mechanics of cell rearrangement., David R, Luu O, Damm EW, Wen JW, Nagel M, Winklbauer R., Development. October 1, 2014; 141 (19): 3672-82.   


Variable combinations of specific ephrin ligand/Eph receptor pairs control embryonic tissue separation., Rohani N, Parmeggiani A, Winklbauer R, Fagotto F., PLoS Biol. September 23, 2014; 12 (9): e1001955.   


Ephrin-Eph signaling in embryonic tissue separation., Fagotto F, Winklbauer R, Rohani N., Cell Adh Migr. January 1, 2014; 8 (4): 308-26.   


Cadherin-dependent differential cell adhesion in Xenopus causes cell sorting in vitro but not in the embryo., Ninomiya H, David R, Damm EW, Fagotto F, Niessen CM, Winklbauer R., J Cell Sci. April 15, 2012; 125 (Pt 8): 1877-83.   


Mink1 regulates β-catenin-independent Wnt signaling via Prickle phosphorylation., Daulat AM, Luu O, Sing A, Zhang L, Wrana JL, McNeill H, Winklbauer R, Angers S., Mol Cell Biol. January 1, 2012; 32 (1): 173-85.


Cadherin function during Xenopus gastrulation., Winklbauer R., Subcell Biochem. January 1, 2012; 60 301-20.


Internalizing the vegetal cell mass before and during amphibian gastrulation: vegetal rotation and related movements., Winklbauer R, Damm EW., Wiley Interdiscip Rev Dev Biol. January 1, 2012; 1 (2): 301-6.   


Mesoderm layer formation in Xenopus and Drosophila gastrulation., Winklbauer R, Müller HA., Phys Biol. August 1, 2011; 8 (4): 045001.


Large-scale mechanical properties of Xenopus embryonic epithelium., Luu O, David R, Ninomiya H, Winklbauer R., Proc Natl Acad Sci U S A. March 8, 2011; 108 (10): 4000-5.   


Knockdown of SPARC leads to decreased cell-cell adhesion and lens cataracts during post-gastrula development in Xenopus laevis., Huynh MH, Zhu SJ, Kollara A, Brown T, Winklbauer R, Ringuette M., Dev Genes Evol. March 1, 2011; 220 (11-12): 315-27.


PDGF-A controls mesoderm cell orientation and radial intercalation during Xenopus gastrulation., Damm EW, Winklbauer R., Development. February 1, 2011; 138 (3): 565-75.   


Tissue surface tension measurement by rigorous axisymmetric drop shape analysis., David R, Ninomiya H, Winklbauer R, Neumann AW., Colloids Surf B Biointerfaces. September 1, 2009; 72 (2): 236-40.


An adhesion-independent, aPKC-dependent function for cadherins in morphogenetic movements., Seifert K, Ibrahim H, Stodtmeister T, Winklbauer R, Niessen CM., J Cell Sci. July 15, 2009; 122 (Pt 14): 2514-23.


Role of p21-activated kinase in cell polarity and directional mesendoderm migration in the Xenopus gastrula., Nagel M, Luu O, Bisson N, Macanovic B, Moss T, Winklbauer R., Dev Dyn. July 1, 2009; 238 (7): 1709-26.   


Axisymmetric drop shape analysis for estimating the surface tension of cell aggregates by centrifugation., Kalantarian A, Ninomiya H, Saad SM, David R, Winklbauer R, Neumann AW., Biophys J. February 18, 2009; 96 (4): 1606-16.


Control of gastrula cell motility by the Goosecoid/Mix.1/ Siamois network: basic patterns and paradoxical effects., Luu O, Nagel M, Wacker S, Lemaire P, Winklbauer R., Dev Dyn. May 1, 2008; 237 (5): 1307-20.


Epithelial coating controls mesenchymal shape change through tissue-positioning effects and reduction of surface-minimizing tension., Ninomiya H, Winklbauer R., Nat Cell Biol. January 1, 2008; 10 (1): 61-9.


Frizzled-7-dependent tissue separation in the Xenopus gastrula., Winklbauer R, Luu O., Methods Mol Biol. January 1, 2008; 469 485-92.


Regulation of convergent extension by non-canonical Wnt signaling in the Xenopus embryo., Petersen LF, Ninomiya H, Winklbauer R., Methods Mol Biol. January 1, 2008; 469 477-84.


Migrating anterior mesoderm cells and intercalating trunk mesoderm cells have distinct responses to Rho and Rac during Xenopus gastrulation., Ren R, Nagel M, Tahinci E, Winklbauer R, Symes K., Dev Dyn. April 1, 2006; 235 (4): 1090-9.


Antero-posterior tissue polarity links mesoderm convergent extension to axial patterning., Ninomiya H, Elinson RP, Winklbauer R., Nature. July 15, 2004; 430 (6997): 364-7.


Guidance of mesoderm cell migration in the Xenopus gastrula requires PDGF signaling., Nagel M, Tahinci E, Symes K, Winklbauer R., Development. June 1, 2004; 131 (11): 2727-36.   


Mechanisms of mesendoderm internalization in the Xenopus gastrula: lessons from the ventral side., Ibrahim H, Winklbauer R., Dev Biol. December 1, 2001; 240 (1): 108-22.   


Frizzled-7 signalling controls tissue separation during Xenopus gastrulation., Winklbauer R, Medina A, Swain RK, Steinbeisser H., Nature. October 25, 2001; 413 (6858): 856-60.


Development and control of tissue separation at gastrulation in Xenopus., Wacker S, Grimm K, Joos T, Winklbauer R., Dev Biol. August 15, 2000; 224 (2): 428-39.


Vegetal rotation, a new gastrulation movement involved in the internalization of the mesoderm and endoderm in Xenopus., Winklbauer R, Schürfeld M., Development. August 1, 1999; 126 (16): 3703-13.


Establishment of substratum polarity in the blastocoel roof of the Xenopus embryo., Nagel M, Winklbauer R., Development. May 1, 1999; 126 (9): 1975-84.


Conditions for fibronectin fibril formation in the early Xenopus embryo., Winklbauer R., Dev Dyn. July 1, 1998; 212 (3): 335-45.   


Patterns and control of cell motility in the Xenopus gastrula., Wacker S, Brodbeck A, Lemaire P, Niehrs C, Winklbauer R., Development. May 1, 1998; 125 (10): 1931-42.


Structure and cytoskeletal organization of migratory mesoderm cells from the Xenopus gastrula., Selchow A, Winklbauer R., Cell Motil Cytoskeleton. January 1, 1997; 36 (1): 12-29.


Fibronectin, mesoderm migration, and gastrulation in Xenopus., Winklbauer R, Keller RE., Dev Biol. August 1, 1996; 177 (2): 413-26.   

???pagination.result.page??? 1 2 ???pagination.result.next???