|
XB-PERS-2006
Publications By Johannes C Walter
???pagination.result.count??????pagination.result.page??? 1 2 ???pagination.result.next???
|
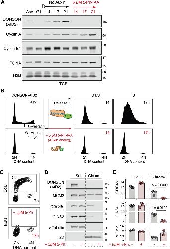
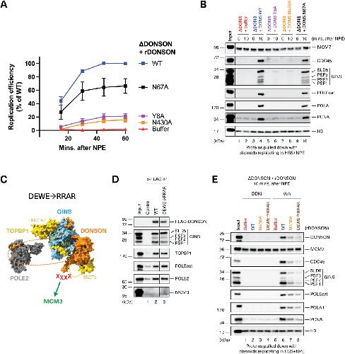
In silico protein interaction screening uncovers DONSON's role in replication initiation., Lim Y, Tamayo-Orrego L, Schmid E, Tarnauskaite Z, Kochenova OV, Gruar R, Muramatsu S, Lynch L, Schlie AV, Carroll PL, Chistol G, Reijns MAM, Kanemaki MT, Jackson AP, Walter JC., Science. September 22, 2023; 381 (6664): eadi3448. |
|
TRIM21-dependent target protein ubiquitination mediates cell-free Trim-Away., Mevissen TET, Prasad AV, Walter JC., Cell Rep. February 28, 2023; 42 (2): 112125. |
|
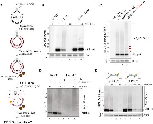
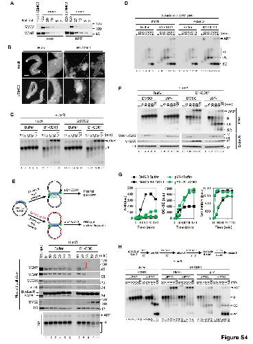
The HMCES DNA-protein cross-link functions as an intermediate in DNA interstrand cross-link repair., Semlow DR, MacKrell VA, Walter JC., Nat Struct Mol Biol. May 1, 2022; 29 (5): 451-462. |
|
Structure of CRL2Lrr1, the E3 ubiquitin ligase that promotes DNA replication termination in vertebrates., Zhou H, Zaher MS, Walter JC, Brown A., Nucleic Acids Res. December 16, 2021; 49 (22): 13194-13206. |
|
Single-strand DNA breaks cause replisome disassembly., Vrtis KB, Dewar JM, Chistol G, Wu RA, Graham TGW, Walter JC., Mol Cell. March 18, 2021; 81 (6): 1309-1318.e6. |
|
The Ubiquitin Ligase TRAIP: Double-Edged Sword at the Replisome., Wu RA, Pellman DS, Walter JC., Trends Cell Biol. February 1, 2021; 31 (2): 75-85. |
|
The DNA replication fork suppresses CMG unloading from chromatin before termination., Low E, Chistol G, Zaher MS, Kochenova OV, Walter JC., Genes Dev. November 1, 2020; 34 (21-22): 1534-1545. |
|
The Histone Chaperone FACT Induces Cas9 Multi-turnover Behavior and Modifies Genome Manipulation in Human Cells., Wang AS, Chen LC, Wu RA, Hao Y, McSwiggen DT, Heckert AB, Richardson CD, Gowen BG, Kazane KR, Vu JT, Wyman SK, Shin JJ, Darzacq X, Walter JC, Corn JE., Mol Cell. July 16, 2020; 79 (2): 221-233.e5. |
|
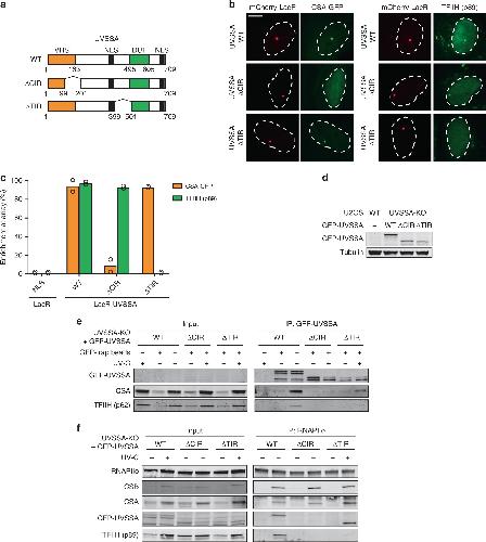
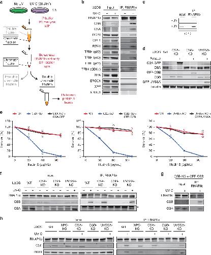
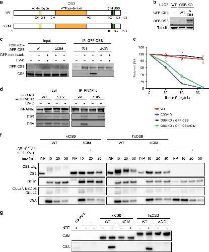
The cooperative action of CSB, CSA, and UVSSA target TFIIH to DNA damage-stalled RNA polymerase II., van der Weegen Y, Golan-Berman H, Mevissen TET, Apelt K, González-Prieto R, Goedhart J, Heilbrun EE, Vertegaal ACO, van den Heuvel D, Walter JC, Adar S, Luijsterburg MS., Nat Commun. April 30, 2020; 11 (1): 2104. |
|
A Mechanism to Minimize Errors during Non-homologous End Joining., Stinson BM, Moreno AT, Walter JC, Loparo JJ., Mol Cell. March 5, 2020; 77 (5): 1080-1091.e8. |
|
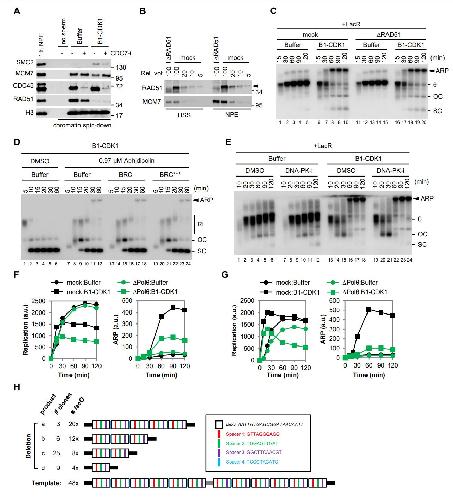
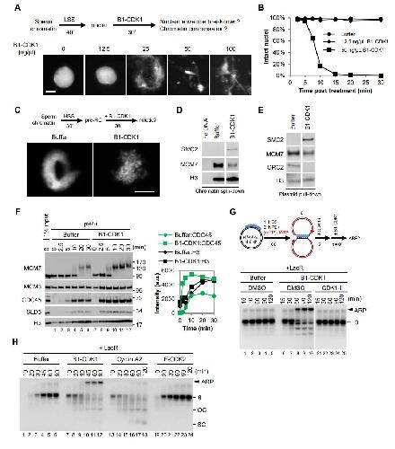
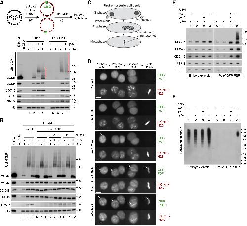
Mitotic CDK Promotes Replisome Disassembly, Fork Breakage, and Complex DNA Rearrangements., Deng L, Wu RA, Sonneville R, Kochenova OV, Labib K, Pellman D, Walter JC., Mol Cell. March 7, 2019; 73 (5): 915-929.e6. |
|
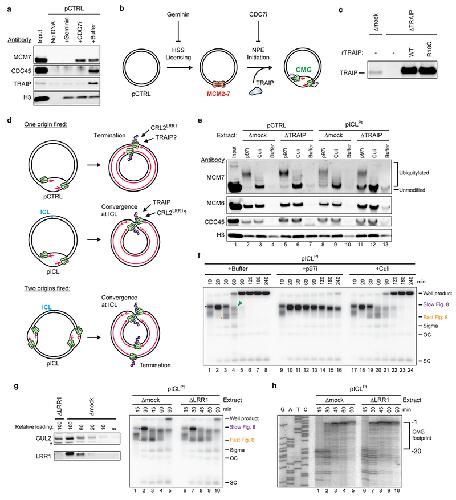
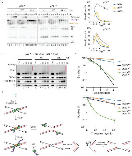
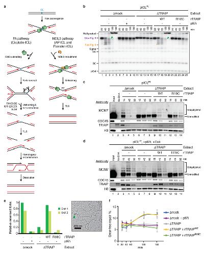
TRAIP is a master regulator of DNA interstrand crosslink repair., Wu RA, Semlow DR, Kamimae-Lanning AN, Kochenova OV, Chistol G, Hodskinson MR, Amunugama R, Sparks JL, Wang M, Deng L, Mimoso CA, Low E, Patel KJ, Walter JC., Nature. March 1, 2019; 567 (7747): 267-272. |
|
Replication-Coupled DNA-Protein Crosslink Repair by SPRTN and the Proteasome in Xenopus Egg Extracts., Larsen NB, Gao AO, Sparks JL, Gallina I, Wu RA, Mann M, Räschle M, Walter JC, Duxin JP., Mol Cell. February 7, 2019; 73 (3): 574-588.e7. |
|
The CMG Helicase Bypasses DNA-Protein Cross-Links to Facilitate Their Repair., Sparks JL, Chistol G, Gao AO, Räschle M, Larsen NB, Mann M, Duxin JP, Walter JC., Cell. January 10, 2019; 176 (1-2): 167-181.e21. |
|
A single XLF dimer bridges DNA ends during nonhomologous end joining., Graham TGW, Carney SM, Walter JC, Loparo JJ., Nat Struct Mol Biol. September 1, 2018; 25 (9): 877-884. |
|
Replication Fork Reversal during DNA Interstrand Crosslink Repair Requires CMG Unloading., Amunugama R, Willcox S, Wu RA, Abdullah UB, El-Sagheer AH, Brown T, McHugh PJ, Griffith JD, Walter JC., Cell Rep. June 19, 2018; 23 (12): 3419-3428. |
|
Mechanisms of DNA replication termination., Dewar JM, Walter JC., Nat Rev Mol Cell Biol. August 1, 2017; 18 (8): 507-516. |
|
CRL2Lrr1 promotes unloading of the vertebrate replisome from chromatin during replication termination., Dewar JM, Low E, Mann M, Räschle M, Walter JC., Genes Dev. February 1, 2017; 31 (3): 275-290. |
|
Ensemble and Single-Molecule Analysis of Non-Homologous End Joining in Frog Egg Extracts., Graham TGW, Walter JC, Loparo JJ., Methods Enzymol. January 1, 2017; 591 233-270. |
|
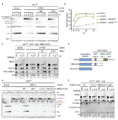
Replication-Dependent Unhooking of DNA Interstrand Cross-Links by the NEIL3 Glycosylase., Semlow DR, Zhang J, Budzowska M, Drohat AC, Walter JC., Cell. October 6, 2016; 167 (2): 498-511.e14. |
|
Assays to Study Mitotic Centrosome and Spindle Pole Assembly and Regulation., Joukov V, Walter JC, De Nicolo A., Methods Mol Biol. January 1, 2016; 1413 207-35. |
|
What is the DNA repair defect underlying Fanconi anemia?, Duxin JP, Walter JC., Curr Opin Cell Biol. December 1, 2015; 37 49-60. |
|
The mechanism of DNA replication termination in vertebrates., Dewar JM, Budzowska M, Walter JC., Nature. September 17, 2015; 525 (7569): 345-50. |
|
Regulation of the Rev1-pol ζ complex during bypass of a DNA interstrand cross-link., Budzowska M, Graham TG, Sobeck A, Waga S, Walter JC., EMBO J. July 14, 2015; 34 (14): 1971-85. |
|
DNA repair. Proteomics reveals dynamic assembly of repair complexes during bypass of DNA cross-links., Räschle M, Smeenk G, Hansen RK, Temu T, Oka Y, Hein MY, Nagaraj N, Long DT, Walter JC, Hofmann K, Storchova Z, Cox J, Bekker-Jensen S, Mailand N, Mann M., Science. May 1, 2015; 348 (6234): 1253671. |
|
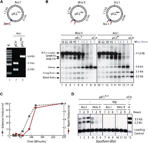
DNA interstrand cross-link repair requires replication-fork convergence., Zhang J, Dewar JM, Budzowska M, Motnenko A, Cohn MA, Walter JC., Nat Struct Mol Biol. March 1, 2015; 22 (3): 242-7. |
|
Repair of a DNA-protein crosslink by replication-coupled proteolysis., Duxin JP, Dewar JM, Yardimci H, Walter JC., Cell. October 9, 2014; 159 (2): 346-57. |
|
BRCA1 promotes unloading of the CMG helicase from a stalled DNA replication fork., Long DT, Joukov V, Budzowska M, Walter JC., Mol Cell. October 2, 2014; 56 (1): 174-85. |
|
The Cep192-organized aurora A-Plk1 cascade is essential for centrosome cycle and bipolar spindle assembly., Joukov V, Walter JC, De Nicolo A., Mol Cell. August 21, 2014; 55 (4): 578-91. |
|
Thymine DNA glycosylase is a CRL4Cdt2 substrate., Slenn TJ, Morris B, Havens CG, Freeman RM, Takahashi TS, Walter JC., J Biol Chem. August 15, 2014; 289 (33): 23043-23055. |
|
XPF-ERCC1 acts in Unhooking DNA interstrand crosslinks in cooperation with FANCD2 and FANCP/SLX4., Klein Douwel D, Boonen RA, Long DT, Szypowska AA, Räschle M, Walter JC, Knipscheer P., Mol Cell. May 8, 2014; 54 (3): 460-71. |
|
The MCM8-MCM9 complex promotes RAD51 recruitment at DNA damage sites to facilitate homologous recombination., Park J, Long DT, Lee KY, Abbas T, Shibata E, Negishi M, Luo Y, Schimenti JC, Gambus A, Walter JC, Dutta A., Mol Cell Biol. April 1, 2013; 33 (8): 1632-44. |
|
Chromosome biology: conflict management for replication and transcription., Dewar JM, Walter JC., Curr Biol. March 4, 2013; 23 (5): R200-2. |
|
A general approach to break the concentration barrier in single-molecule imaging., Loveland AB, Habuchi S, Walter JC, van Oijen AM., Nat Methods. October 1, 2012; 9 (10): 987-92. |
|
Single-molecule analysis of DNA replication in Xenopus egg extracts., Yardimci H, Loveland AB, van Oijen AM, Walter JC., Methods. June 1, 2012; 57 (2): 179-86. |
|
Direct role for proliferating cell nuclear antigen in substrate recognition by the E3 ubiquitin ligase CRL4Cdt2., Havens CG, Shobnam N, Guarino E, Centore RC, Zou L, Kearsey SE, Walter JC., J Biol Chem. March 30, 2012; 287 (14): 11410-21. |
|
Replication-coupled DNA interstrand cross-link repair in Xenopus egg extracts., Knipscheer P, Räschle M, Schärer OD, Walter JC., Methods Mol Biol. January 1, 2012; 920 221-43. |
|
A genome-wide screen identifies p97 as an essential regulator of DNA damage-dependent CDT1 destruction., Raman M, Havens CG, Walter JC, Harper JW., Mol Cell. October 7, 2011; 44 (1): 72-84. |
|
Selective bypass of a lagging strand roadblock by the eukaryotic replicative DNA helicase., Fu YV, Yardimci H, Long DT, Ho TV, Guainazzi A, Bermudez VP, Hurwitz J, van Oijen A, Schärer OD, Walter JC., Cell. September 16, 2011; 146 (6): 931-41. |
|
Mechanism of CRL4(Cdt2), a PCNA-dependent E3 ubiquitin ligase., Havens CG, Walter JC., Genes Dev. August 1, 2011; 25 (15): 1568-82. |
|
Mechanism of RAD51-dependent DNA interstrand cross-link repair., Long DT, Räschle M, Joukov V, Walter JC., Science. July 1, 2011; 333 (6038): 84-7. |
|
DNA is a co-factor for its own replication in Xenopus egg extracts., Lebofsky R, van Oijen AM, Walter JC., Nucleic Acids Res. January 1, 2011; 39 (2): 545-55. |
|
Uncoupling of sister replisomes during eukaryotic DNA replication., Yardimci H, Loveland AB, Habuchi S, van Oijen AM, Walter JC., Mol Cell. December 10, 2010; 40 (5): 834-40. |
|
Centrosomal protein of 192 kDa (Cep192) promotes centrosome-driven spindle assembly by engaging in organelle-specific Aurora A activation., Joukov V, De Nicolo A, Rodriguez A, Walter JC, Livingston DM., Proc Natl Acad Sci U S A. December 7, 2010; 107 (49): 21022-7. |
|
CRL4(Cdt2)-mediated destruction of the histone methyltransferase Set8 prevents premature chromatin compaction in S phase., Centore RC, Havens CG, Manning AL, Li JM, Flynn RL, Tse A, Jin J, Dyson NJ, Walter JC, Zou L., Mol Cell. October 8, 2010; 40 (1): 22-33. |
|
The Fanconi anemia pathway promotes replication-dependent DNA interstrand cross-link repair., Knipscheer P, Räschle M, Smogorzewska A, Enoiu M, Ho TV, Schärer OD, Elledge SJ, Walter JC., Science. December 18, 2009; 326 (5960): 1698-701. |
|
Docking of a specialized PIP Box onto chromatin-bound PCNA creates a degron for the ubiquitin ligase CRL4Cdt2., Havens CG, Walter JC., Mol Cell. July 10, 2009; 35 (1): 93-104. |
|
Proliferating cell nuclear antigen uses two distinct modes to move along DNA., Kochaniak AB, Habuchi S, Loparo JJ, Chang DJ, Cimprich KA, Walter JC, van Oijen AM., J Biol Chem. June 26, 2009; 284 (26): 17700-10. |
|
DNA replication in nucleus-free Xenopus egg extracts., Lebofsky R, Takahashi T, Walter JC., Methods Mol Biol. January 1, 2009; 521 229-52. |
|
Mechanism of replication-coupled DNA interstrand crosslink repair., Räschle M, Knipscheer P, Knipsheer P, Enoiu M, Angelov T, Sun J, Griffith JD, Ellenberger TE, Schärer OD, Walter JC., Cell. September 19, 2008; 134 (6): 969-80. |
???pagination.result.page??? 1 2 ???pagination.result.next???
