Click here to close Hello! We notice that you are using Internet Explorer, which is not supported by Xenbase and may cause the site to display incorrectly. We suggest using a current version of Chrome, FireFox, or Safari.

Profile Publications (89)
XB-PERS-1997

Publications By Rebecca Heald

???pagination.result.count???

???pagination.result.page??? 1 2 ???pagination.result.next???


The nuclear-cytoplasmic ratio controls the cell-cycle period in compartmentalized frog egg extract., Piñeros L, Frolov N, Ruiz-Reynés D, Van Eynde A, Cavin-Meza G, Heald R, Gelens L., Curr Biol. August 22, 2025; 35 (18): 4426-4441.e6.


Spindle morphology changes between meiosis and mitosis driven by CK2 regulation of the Ran pathway., Cantwell H, Nguyen H, Kettenbach AN, Heald R., J Cell Biol. July 4, 2025; 224 (8):


Optimized expansion microscopy reveals species-specific spindle microtubule organization in Xenopus egg extracts., Guilloux G, Kitaoka M, Mocaer K, Heichette C, Duchesne L, Heald R, Pecot T, Gibeaux R., Mol Biol Cell. May 6, 2025; mbcE24090421.


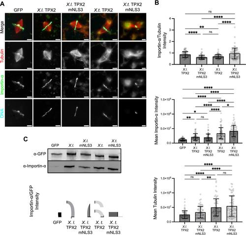
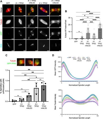
The NLS3 Motif in TPX2 Regulates Spindle Architecture in Xenopus Egg Extracts., Pena GE, Zhou X, Slevin L, Brownlee C, Heald R., Cytoskeleton (Hoboken). May 6, 2025;   


Single-molecule diffusivity quantification in Xenopus egg extracts elucidates physicochemical properties of the cytoplasm., Choi AA, Zhou CY, Tabo A, Heald R, Xu K., Proc Natl Acad Sci U S A. December 10, 2024; 121 (50): e2411402121.   


Conserved chromatin and repetitive patterns reveal slow genome evolution in frogs., Bredeson JV, Mudd AB, Medina-Ruiz S, Mitros T, Smith OK, Miller KE, Lyons JB, Batra SS, Park J, Berkoff KC, Plott C, Grimwood J, Schmutz J, Aguirre-Figueroa G, Khokha MK, Lane M, Philipp I, Laslo M, Hanken J, Kerdivel G, Buisine N, Sachs LM, Buchholz DR, Kwon T, Smith-Parker H, Gridi-Papp M, Ryan MJ, Denton RD, Malone JH, Wallingford JB, Straight AF, Heald R, Hockemeyer D, Harland RM, Rokhsar DS., Nat Commun. January 17, 2024; 15 (1): 579.   


Preparation of Xenopus borealis and Xenopus tropicalis Egg Extracts for Comparative Cell Biology and Evolutionary Studies., Kitaoka M, Guilloux G, Heald R, Gibeaux R., Methods Mol Biol. January 1, 2024; 2740 169-185.


Principles of genome activation in the early embryo., Zhou CY, Heald R., Curr Opin Genet Dev. August 18, 2023; 81 102062.   


Polyploidy in Xenopus lowers metabolic rate by decreasing total cell surface area., Cadart C, Bartz J, Oaks G, Liu MZ, Heald R., Curr Biol. May 8, 2023; 33 (9): 1744-1752.e7.   


Mitotic chromosomes scale to nuclear-cytoplasmic ratio and cell size in Xenopus., Zhou CY, Dekker B, Liu Z, Cabrera H, Ryan J, Dekker J, Heald R., Elife. April 25, 2023; 12   


Dodecaploid Xenopus longipes provides insight into the emergence of size scaling relationships during development., Miller KE, Cadart C, Heald R., Curr Biol. April 10, 2023; 33 (7): 1327-1336.e4.   


Monitoring the compaction of single DNA molecules in Xenopus egg extract in real time., Sun M, Amiri H, Tong AB, Shintomi K, Hirano T, Bustamante C, Heald R., Proc Natl Acad Sci U S A. March 21, 2023; 120 (12): e2221309120.   


Molecular conflicts disrupting centromere maintenance contribute to Xenopus hybrid inviability., Kitaoka M, Smith OK, Straight AF, Heald R., Curr Biol. August 26, 2022; 32 (18): 3939-3951.e6.   


Reconstitution of muscle cell microtubule organization in vitro., Nadkarni AV, Heald R., Cytoskeleton (Hoboken). October 1, 2021; 78 (10-12): 492-502.


Identification and characterization of centromeric sequences in Xenopus laevis., Smith OK, Limouse C, Fryer KA, Teran NA, Sundararajan K, Heald R, Straight AF., Genome Res. June 1, 2021; 31 (6): 958-967.   


The power of amphibians to elucidate mechanisms of size control and scaling., Miller KE, Brownlee C, Heald R., Exp Cell Res. July 1, 2020; 392 (1): 112036.


Emergent properties of mitotic chromosomes., Zhou CY, Heald R., Curr Opin Cell Biol. June 6, 2020; 64 43-49.


Kif2a Scales Meiotic Spindle Size in Hymenochirus boettgeri., Miller KE, Session AM, Heald R., Curr Biol. November 4, 2019; 29 (21): 3720-3727.e5.   


The Use of Cell-Free Xenopus Extracts to Investigate Cytoplasmic Events., Gibeaux R, Heald R., Cold Spring Harb Protoc. June 3, 2019; 2019 (6):


Importin α Partitioning to the Plasma Membrane Regulates Intracellular Scaling., Brownlee C, Heald R., Cell. February 7, 2019; 176 (4): 805-815.e8.   


Generation of Xenopus Haploid, Triploid, and Hybrid Embryos., Gibeaux R, Heald R., Methods Mol Biol. January 1, 2019; 1920 303-315.


Katanin-like protein Katnal2 is required for ciliogenesis and brain development in Xenopus embryos., Willsey HR, Walentek P, Exner CRT, Xu Y, Lane AB, Harland RM, Heald R, Santama N., Dev Biol. October 15, 2018; 442 (2): 276-287.   


Preparation of Cellular Extracts from Xenopus Eggs and Embryos., Good MC, Heald R., Cold Spring Harb Protoc. June 1, 2018; 2018 (6):


Subcellular scaling: does size matter for cell division?, Heald R, Gibeaux R., Curr Opin Cell Biol. June 1, 2018; 52 88-95.


Spindle assembly in egg extracts of the Marsabit clawed frog, Xenopus borealis., Kitaoka M, Heald R, Gibeaux R., Cytoskeleton (Hoboken). June 1, 2018; 75 (6): 244-257.


Paternal chromosome loss and metabolic crisis contribute to hybrid inviability in Xenopus., Gibeaux R, Acker R, Kitaoka M, Georgiou G, van Kruijsbergen I, Ford B, Marcotte EM, Nomura DK, Kwon T, Veenstra GJC, Heald R., Nature. January 18, 2018; 553 (7688): 337-341.   


Xenopus Hybrids Provide Insight Into Cell and Organism Size Control., Gibeaux R, Miller K, Acker R, Kwon T, Heald R., Front Physiol. January 1, 2018; 9 1758.   


Regulatory remodeling in the allo-tetraploid frog Xenopus laevis., Elurbe DM, Paranjpe SS, Georgiou G, van Kruijsbergen I, Bogdanovic O, Gibeaux R, Heald R, Lister R, Huynen MA, van Heeringen SJ, Veenstra GJC., Genome Biol. October 24, 2017; 18 (1): 198.   


Genome evolution in the allotetraploid frog Xenopus laevis., Session AM, Uno Y, Kwon T, Chapman JA, Toyoda A, Takahashi S, Fukui A, Hikosaka A, Suzuki A, Kondo M, van Heeringen SJ, Quigley I, Heinz S, Ogino H, Ochi H, Hellsten U, Lyons JB, Simakov O, Putnam N, Stites J, Kuroki Y, Tanaka T, Michiue T, Watanabe M, Bogdanovic O, Lister R, Georgiou G, Paranjpe SS, van Kruijsbergen I, Shu S, Carlson J, Kinoshita T, Ohta Y, Mawaribuchi S, Jenkins J, Grimwood J, Schmutz J, Mitros T, Mozaffari SV, Suzuki Y, Haramoto Y, Yamamoto TS, Takagi C, Heald R, Miller K, Haudenschild C, Kitzman J, Nakayama T, Izutsu Y, Robert J, Fortriede J, Burns K, Lotay V, Karimi K, Yasuoka Y, Dichmann DS, Flajnik MF, Houston DW, Shendure J, DuPasquier L, Vize PD, Zorn AM, Ito M, Marcotte EM, Wallingford JB, Ito Y, Asashima M, Ueno N, Matsuda Y, Veenstra GJ, Fujiyama A, Harland RM, Taira M, Rokhsar DS., Nature. October 20, 2016; 538 (7625): 336-343.   


Correction: Mitotic noncoding RNA processing promotes kinetochore and spindle assembly in Xenopus., Grenfell AW, Heald R, Strzelecka M., J Cell Biol. September 12, 2016; 214 (6): 783.


Mitotic noncoding RNA processing promotes kinetochore and spindle assembly in Xenopus., Grenfell AW, Heald R, Strzelecka M., J Cell Biol. July 18, 2016; 214 (2): 133-41.   


A versatile multivariate image analysis pipeline reveals features of Xenopus extract spindles., Grenfell AW, Strzelecka M, Crowder ME, Helmke KJ, Schlaitz AL, Heald R., J Cell Biol. April 11, 2016; 213 (1): 127-36.   


Enzymatically Generated CRISPR Libraries for Genome Labeling and Screening., Lane AB, Strzelecka M, Ettinger A, Grenfell AW, Wittmann T, Heald R., Dev Cell. August 10, 2015; 34 (3): 373-8.   


Biological Scaling Problems and Solutions in Amphibians., Levy DL, Heald R., Cold Spring Harb Perspect Biol. August 10, 2015; 8 (1): a019166.


A comparative analysis of spindle morphometrics across metazoans., Crowder ME, Strzelecka M, Wilbur JD, Good MC, von Dassow G, Heald R., Curr Biol. June 1, 2015; 25 (11): 1542-50.


Glutamylation of Nap1 modulates histone H1 dynamics and chromosome condensation in Xenopus., Miller KE, Heald R., J Cell Biol. April 27, 2015; 209 (2): 211-20.   


TPX2 levels modulate meiotic spindle size and architecture in Xenopus egg extracts., Helmke KJ, Heald R., J Cell Biol. August 4, 2014; 206 (3): 385-93.   


Cytoplasmic volume modulates spindle size during embryogenesis., Good MC, Vahey MD, Skandarajah A, Fletcher DA, Heald R., Science. November 15, 2013; 342 (6160): 856-60.


Mitotic spindle scaling during Xenopus development by kif2a and importin α., Wilbur JD, Heald R., Elife. February 19, 2013; 2 e00290.   


N-terminal phosphorylation of p60 katanin directly regulates microtubule severing., Whitehead E, Heald R, Wilbur JD., J Mol Biol. January 23, 2013; 425 (2): 214-21.


Histone H1 compacts DNA under force and during chromatin assembly., Xiao B, Freedman BS, Miller KE, Heald R, Marko JF., Mol Biol Cell. December 1, 2012; 23 (24): 4864-71.   


Altering membrane topology with Sar1 does not impair spindle assembly in Xenopus egg extracts., Riggs B, Bergman ZJ, Heald R., Cytoskeleton (Hoboken). August 1, 2012; 69 (8): 591-9.


Multiple domains of human CLASP contribute to microtubule dynamics and organization in vitro and in Xenopus egg extracts., Patel K, Nogales E, Heald R., Cytoskeleton (Hoboken). March 1, 2012; 69 (3): 155-65.   


Mechanisms of intracellular scaling., Levy DL, Heald R., Annu Rev Cell Dev Biol. January 1, 2012; 28 113-35.


Katanin contributes to interspecies spindle length scaling in Xenopus., Loughlin R, Wilbur JD, McNally FJ, Nédélec FJ, Heald R., Cell. December 9, 2011; 147 (6): 1397-407.


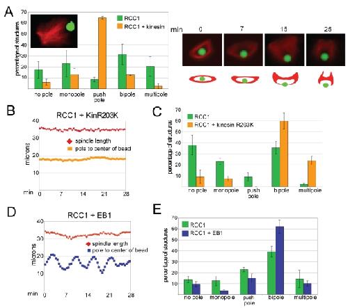
Mitotic spindle assembly around RCC1-coated beads in Xenopus egg extracts., Halpin D, Kalab P, Wang J, Weis K, Heald R., PLoS Biol. December 1, 2011; 9 (12): e1001225.   


Mitotic chromosome size scaling in Xenopus., Kieserman EK, Heald R., Cell Cycle. November 15, 2011; 10 (22): 3863-70.


Importazole, a small molecule inhibitor of the transport receptor importin-β., Soderholm JF, Bird SL, Kalab P, Sampathkumar Y, Hasegawa K, Uehara-Bingen M, Weis K, Heald R., ACS Chem Biol. July 15, 2011; 6 (7): 700-8.


Atomic force microscope imaging of chromatin assembled in Xenopus laevis egg extract., Fu H, Freedman BS, Lim CT, Heald R, Yan J., Chromosoma. June 1, 2011; 120 (3): 245-54.


A computational model predicts Xenopus meiotic spindle organization., Loughlin R, Heald R, Nédélec F., J Cell Biol. December 27, 2010; 191 (7): 1239-49.   

???pagination.result.page??? 1 2 ???pagination.result.next???