Click here to close Hello! We notice that you are using Internet Explorer, which is not supported by Xenbase and may cause the site to display incorrectly. We suggest using a current version of Chrome, FireFox, or Safari.

Profile Publications (43)
XB-PERS-1952

Publications By Isabelle Vernos

???pagination.result.count???

???pagination.result.page??? 1


Branched microtubule nucleation and dynein transport organize RanGTP asters in Xenopus laevis egg extract., Scrofani J, Ruhnow F, Chew WX, Normanno D, Nedelec F, Surrey T, Vernos I., Mol Biol Cell. January 1, 2024; 35 (1): ar12.   


NEDD1-S411 phosphorylation plays a critical function in the coordination of microtubule nucleation during mitosis., Timón Pérez K, Scrofani J, Vernos I., Biol Open. November 1, 2022; 11 (11):   


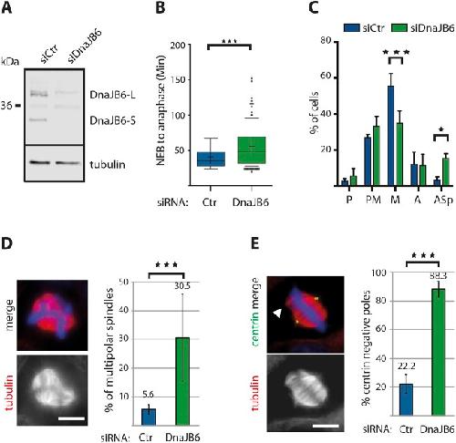
DnaJB6 is a RanGTP-regulated protein required for microtubule organization during mitosis., Rosas-Salvans M, Scrofani J, Modol A, Vernos I., J Cell Sci. June 3, 2019; 132 (11):   


Functional Analysis of Human Pathological Semen Samples in an Oocyte Cytoplasmic Ex Vivo System., Amargant F, García D, Barragán M, Vassena R, Vernos I., Sci Rep. October 18, 2018; 8 (1): 15348.   


Proteomic Profiling of Microtubule Self-organization in M-phase., Rosas-Salvans M, Cavazza T, Espadas G, Sabido E, Vernos I., Mol Cell Proteomics. October 1, 2018; 17 (10): 1991-2004.


The C-terminal domain of TPX2 is made of alpha-helical tandem repeats., Sanchez-Pulido L, Perez L, Kuhn S, Vernos I, Andrade-Navarro MA., BMC Struct Biol. October 26, 2016; 16 (1): 17.   


The sequential activation of the mitotic microtubule assembly pathways favors bipolar spindle formation., Cavazza T, Malgaretti P, Vernos I., Mol Biol Cell. October 1, 2016; 27 (19): 2935-45.   


From meiosis to mitosis - the sperm centrosome defines the kinetics of spindle assembly after fertilization in Xenopus., Cavazza T, Peset I, Vernos I., J Cell Sci. July 1, 2016; 129 (13): 2538-47.   


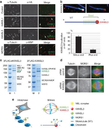
An epigenetic regulator emerges as microtubule minus-end binding and stabilizing factor in mitosis., Meunier S, Shvedunova M, Van Nguyen N, Avila L, Vernos I, Akhtar A., Nat Commun. August 5, 2015; 6 7889.   


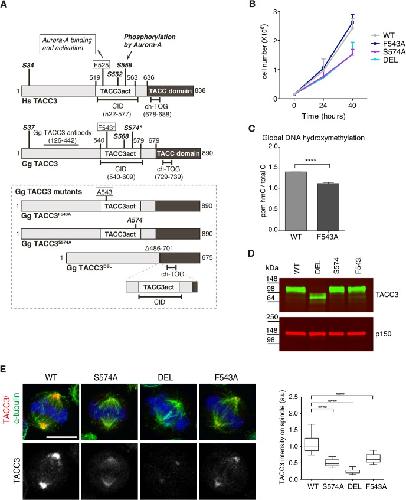
Aurora-A-Dependent Control of TACC3 Influences the Rate of Mitotic Spindle Assembly., Burgess SG, Peset I, Joseph N, Cavazza T, Vernos I, Pfuhl M, Gergely F, Bayliss R., PLoS Genet. July 1, 2015; 11 (7): e1005345.   


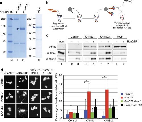
Microtubule nucleation in mitosis by a RanGTP-dependent protein complex., Scrofani J, Sardon T, Meunier S, Vernos I., Curr Biol. January 19, 2015; 25 (2): 131-140.


XTACC3-XMAP215 association reveals an asymmetric interaction promoting microtubule elongation., Mortuza GB, Cavazza T, Garcia-Mayoral MF, Hermida D, Peset I, Pedrero JG, Merino N, Blanco FJ, Lyngsø J, Bruix M, Pedersen JS, Vernos I, Montoya G., Nat Commun. September 29, 2014; 5 5072.   


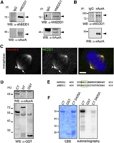
The role of NEDD1 phosphorylation by Aurora A in chromosomal microtubule nucleation and spindle function., Pinyol R, Scrofani J, Vernos I., Curr Biol. January 21, 2013; 23 (2): 143-9.   


Nek9 phosphorylation of NEDD1/GCP-WD contributes to Plk1 control of γ-tubulin recruitment to the mitotic centrosome., Sdelci S, Schütz M, Pinyol R, Bertran MT, Regué L, Caelles C, Vernos I, Roig J., Curr Biol. August 21, 2012; 22 (16): 1516-23.


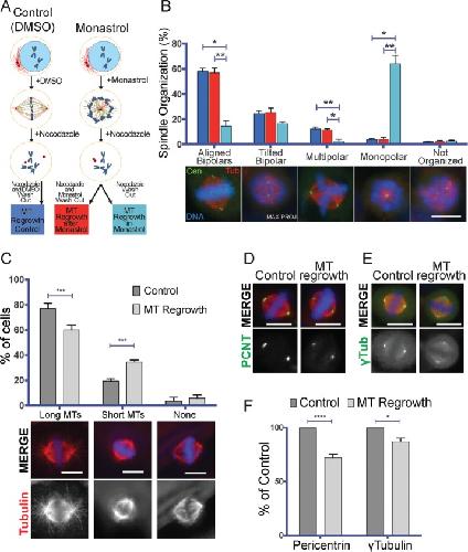
K-fibre minus ends are stabilized by a RanGTP-dependent mechanism essential for functional spindle assembly., Meunier S, Vernos I., Nat Cell Biol. November 13, 2011; 13 (12): 1406-14.


Dissecting the role of Aurora A during spindle assembly., Sardon T, Peset I, Petrova B, Vernos I., EMBO J. October 8, 2008; 27 (19): 2567-79.


Spindle-localized CPE-mediated translation controls meiotic chromosome segregation., Eliscovich C, Peset I, Vernos I, Méndez R., Nat Cell Biol. July 1, 2008; 10 (7): 858-65.


Only one spindle, if you please...., Vernos I., Nat Cell Biol. September 1, 2006; 8 (9): 901-2.


Chromokinesin Xklp1 contributes to the regulation of microtubule density and organization during spindle assembly., Castoldi M, Vernos I., Mol Biol Cell. March 1, 2006; 17 (3): 1451-60.


Function and regulation of Maskin, a TACC family protein, in microtubule growth during mitosis., Peset I, Seiler J, Sardon T, Bejarano LA, Rybina S, Vernos I., J Cell Biol. September 26, 2005; 170 (7): 1057-66.   


Characterization of the TPX2 domains involved in microtubule nucleation and spindle assembly in Xenopus egg extracts., Brunet S, Sardon T, Zimmerman T, Wittmann T, Pepperkok R, Karsenti E, Vernos I., Mol Biol Cell. December 1, 2004; 15 (12): 5318-28.


Determinants for Aurora-A activation and Aurora-B discrimination by TPX2., Bayliss R, Sardon T, Ebert J, Lindner D, Vernos I, Conti E., Cell Cycle. April 1, 2004; 3 (4): 404-7.


A kinesin-like motor inhibits microtubule dynamic instability., Bringmann H, Skiniotis G, Spilker A, Kandels-Lewis S, Vernos I, Surrey T., Science. March 5, 2004; 303 (5663): 1519-22.


Kinesin II mediates Vg1 mRNA transport in Xenopus oocytes., Betley JN, Heinrich B, Vernos I, Sardet C, Prodon F, Deshler JO., Curr Biol. February 3, 2004; 14 (3): 219-24.   


Structural basis of Aurora-A activation by TPX2 at the mitotic spindle., Bayliss R, Sardon T, Vernos I, Conti E., Mol Cell. October 1, 2003; 12 (4): 851-62.


Dynactin is required for bidirectional organelle transport., Deacon SW, Serpinskaya AS, Vaughan PS, Lopez Fanarraga M, Vernos I, Vaughan KT, Gelfand VI., J Cell Biol. February 3, 2003; 160 (3): 297-301.   


Chromosome-induced microtubule assembly mediated by TPX2 is required for spindle formation in HeLa cells., Gruss OJ, Wittmann M, Yokoyama H, Pepperkok R, Kufer T, Silljé H, Karsenti E, Mattaj IW, Vernos I., Nat Cell Biol. November 1, 2002; 4 (11): 871-9.


Xkid chromokinesin is required for the meiosis I to meiosis II transition in Xenopus laevis oocytes., Perez LH, Antonio C, Flament S, Vernos I, Nebreda AR., Nat Cell Biol. October 1, 2002; 4 (10): 737-42.


The mitotic spindle: a self-made machine., Karsenti E, Vernos I., Science. October 19, 2001; 294 (5542): 543-7.


Analysis of heterodimer formation by Xklp3A/B, a newly cloned kinesin-II from Xenopus laevis., De Marco V, Burkhard P, Le Bot N, Vernos I, Hoenger A., EMBO J. July 2, 2001; 20 (13): 3370-9.


Ran induces spindle assembly by reversing the inhibitory effect of importin alpha on TPX2 activity., Gruss OJ, Carazo-Salas RE, Schatz CA, Guarguaglini G, Kast J, Wilm M, Le Bot N, Vernos I, Karsenti E, Mattaj IW., Cell. January 12, 2001; 104 (1): 83-93.


A dominant negative approach for functional studies of the kinesin II complex., Gelfand VI, Le Bot N, Tuma MC, Vernos I., Methods Mol Biol. January 1, 2001; 164 191-204.


The use of dominant negative mutants to study the function of mitotic motors in the in vitro spindle assembly assay in Xenopus egg extracts., Boleti H, Karsenti E, Vernos I., Methods Mol Biol. January 1, 2001; 164 173-89.


Kinesin subfamily UNC104 contains a FHA domain: boundaries and physicochemical characterization., Westerholm-Parvinen A, Vernos I, Serrano L., FEBS Lett. December 15, 2000; 486 (3): 285-90.


Xkid, a chromokinesin required for chromosome alignment on the metaphase plate., Antonio C, Ferby I, Wilhelm H, Jones M, Karsenti E, Nebreda AR, Vernos I., Cell. August 18, 2000; 102 (4): 425-35.


TPX2, A novel xenopus MAP involved in spindle pole organization., Wittmann T, Wilm M, Karsenti E, Vernos I., J Cell Biol. June 26, 2000; 149 (7): 1405-18.   


Role of xklp3, a subunit of the Xenopus kinesin II heterotrimeric complex, in membrane transport between the endoplasmic reticulum and the Golgi apparatus., Le Bot N, Antony C, White J, Karsenti E, Vernos I., J Cell Biol. December 14, 1998; 143 (6): 1559-73.   


Heterotrimeric kinesin II is the microtubule motor protein responsible for pigment dispersion in Xenopus melanophores., Tuma MC, Zill A, Le Bot N, Vernos I, Gelfand V., J Cell Biol. December 14, 1998; 143 (6): 1547-58.   


Localization of the kinesin-like protein Xklp2 to spindle poles requires a leucine zipper, a microtubule-associated protein, and dynein., Wittmann T, Boleti H, Antony C, Karsenti E, Vernos I., J Cell Biol. November 2, 1998; 143 (3): 673-85.   


A model for the proposed roles of different microtubule-based motor proteins in establishing spindle bipolarity., Walczak CE, Vernos I, Mitchison TJ, Karsenti E, Heald R., Curr Biol. July 1, 1998; 8 (16): 903-13.


Xklp2, a novel Xenopus centrosomal kinesin-like protein required for centrosome separation during mitosis., Boleti H, Karsenti E, Vernos I., Cell. January 12, 1996; 84 (1): 49-59.


Xklp1, a chromosomal Xenopus kinesin-like protein essential for spindle organization and chromosome positioning., Vernos I, Raats J, Hirano T, Heasman J, Karsenti E, Wylie C., Cell. April 7, 1995; 81 (1): 117-27.


Multiple kinesin-like transcripts in Xenopus oocytes., Vernos I, Heasman J, Wylie C., Dev Biol. May 1, 1993; 157 (1): 232-9.   

???pagination.result.page??? 1