Click here to close Hello! We notice that you are using Internet Explorer, which is not supported by Xenbase and may cause the site to display incorrectly. We suggest using a current version of Chrome, FireFox, or Safari.

Profile Publications (18)
XB-PERS-1856

Publications By Shoko Ishibashi

???pagination.result.count???

???pagination.result.page??? 1


How to Grow Xenopus laevis Tadpole Stages to Adult., Ishibashi S, Amaya E., Cold Spring Harb Protoc. March 1, 2021; 2021 (3):


Ca2+-Induced Mitochondrial ROS Regulate the Early Embryonic Cell Cycle., Han Y, Ishibashi S, Iglesias-Gonzalez J, Chen Y, Love NR, Amaya E., Cell Rep. January 2, 2018; 22 (1): 218-231.   


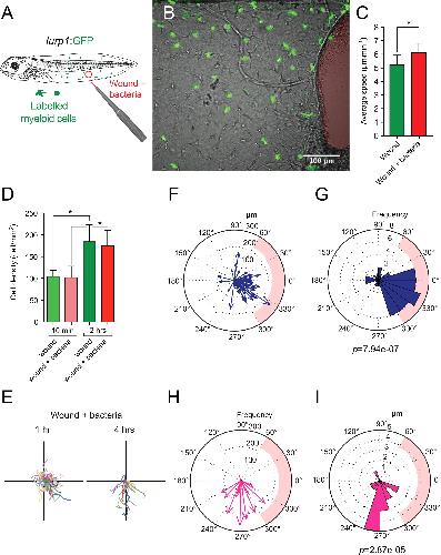
Xenopus: An in vivo model for imaging the inflammatory response following injury and bacterial infection., Paredes R, Ishibashi S, Borrill R, Robert J, Amaya E., Dev Biol. December 15, 2015; 408 (2): 213-28.   


Amputation-induced reactive oxygen species are required for successful Xenopus tadpole tail regeneration., Love NR, Chen Y, Ishibashi S, Kritsiligkou P, Lea R, Koh Y, Gallop JL, Dorey K, Amaya E., Nat Cell Biol. February 1, 2013; 15 (2): 222-8.   


Highly efficient bi-allelic mutation rates using TALENs in Xenopus tropicalis., Ishibashi S, Cliffe R, Amaya E., Biol Open. December 15, 2012; 1 (12): 1273-6.   


A simple method of transgenesis using I-SceI meganuclease in Xenopus., Ishibashi S, Love NR, Amaya E., Methods Mol Biol. January 1, 2012; 917 205-18.


Generating transgenic frog embryos by restriction enzyme mediated integration (REMI)., Ishibashi S, Kroll KL, Amaya E., Methods Mol Biol. January 1, 2012; 917 185-203.


Reverse genetic studies using antisense morpholino oligonucleotides., Zhao Y, Ishibashi S, Amaya E., Methods Mol Biol. January 1, 2012; 917 143-54.


pTransgenesis: a cross-species, modular transgenesis resource., Love NR, Thuret R, Chen Y, Ishibashi S, Sabherwal N, Paredes R, Alves-Silva J, Dorey K, Noble AM, Guille MJ, Sasai Y, Papalopulu N, Amaya E., Development. December 1, 2011; 138 (24): 5451-8.   


cis-Regulatory remodeling of the SCL locus during vertebrate evolution., Göttgens B, Ferreira R, Sanchez MJ, Ishibashi S, Li J, Spensberger D, Lefevre P, Ottersbach K, Chapman M, Kinston S, Knezevic K, Hoogenkamp M, Follows GA, Bonifer C, Amaya E, Green AR., Mol Cell Biol. December 1, 2010; 30 (24): 5741-51.


A method for generating transgenic frog embryos., Ishibashi S, Kroll KL, Amaya E., Methods Mol Biol. January 1, 2008; 461 447-66.


Generation of Transgenic Xenopus laevis: III. Sperm Nuclear Transplantation., Ishibashi S, Kroll KL, Amaya E., CSH Protoc. September 1, 2007; 2007 pdb.prot4840.


Generation of Transgenic Xenopus laevis: II. Sperm Nuclei Preparation., Ishibashi S, Kroll KL, Amaya E., CSH Protoc. September 1, 2007; 2007 pdb.prot4839.


Generation of Transgenic Xenopus laevis: I. High-Speed Preparation of Egg Extracts., Ishibashi S, Kroll KL, Amaya E., CSH Protoc. September 1, 2007; 2007 pdb.prot4838.


BDNF promotes target innervation of Xenopus mandibular trigeminal axons in vivo., Huang JK, Dorey K, Ishibashi S, Amaya E., BMC Dev Biol. May 31, 2007; 7 59.   


The 5'-AT-rich half-site of Maf recognition element: a functional target for bZIP transcription factor Maf., Yoshida T, Ohkumo T, Ishibashi S, Yasuda K., Nucleic Acids Res. June 21, 2005; 33 (11): 3465-78.   


Construction of BAC library for the amphibian Xenopus tropicalis., Ishii Y, Asakawa S, Taguchi Y, Ishibashi S, Yagi T, Shimizu N., Genes Genet Syst. February 1, 2004; 79 (1): 49-51.


Distinct roles of maf genes during Xenopus lens development., Ishibashi S, Yasuda K., Mech Dev. March 1, 2001; 101 (1-2): 155-66.   

???pagination.result.page??? 1