|
XB-PERS-1732
Publications By Gerd Walz
???pagination.result.count??????pagination.result.page??? 1
|
Spontaneous Calcium Bursts Organize the Apical Actin Cytoskeleton of Multiciliated Cells., Wiegel J, Helmstädter M, Walz G, Bergen MD., Int J Mol Sci. March 11, 2025; 26 (6): |
|
The nucleoside-diphosphate kinase NME3 associates with nephronophthisis proteins and is required for ciliary function during renal development., Hoff S, Epting D, Falk N, Schroda S, Braun DA, Halbritter J, Hildebrandt F, Kramer-Zucker A, Bergmann C, Walz G, Lienkamp SS., J Biol Chem. September 28, 2018; 293 (39): 15243-15255. |
|
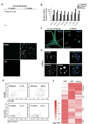
Direct reprogramming of fibroblasts into renal tubular epithelial cells by defined transcription factors., Kaminski MM, Tosic J, Kresbach C, Engel H, Klockenbusch J, Müller AL, Pichler R, Grahammer F, Kretz O, Huber TB, Walz G, Arnold SJ, Lienkamp SS., Nat Cell Biol. December 1, 2016; 18 (12): 1269-1280. |
|
The polarity protein Inturned links NPHP4 to Daam1 to control the subapical actin network in multiciliated cells., Yasunaga T, Hoff S, Schell C, Helmstädter M, Kretz O, Kuechlin S, Yakulov TA, Engel C, Müller B, Bensch R, Ronneberger O, Huber TB, Lienkamp SS, Walz G., J Cell Biol. December 7, 2015; 211 (5): 963-73. |
|
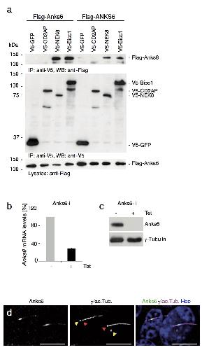
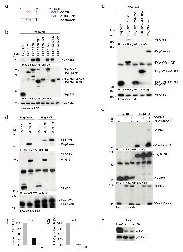
Anks3 interacts with nephronophthisis proteins and is required for normal renal development., Yakulov TA, Yasunaga T, Ramachandran H, Engel C, Müller B, Hoff S, Dengjel J, Lienkamp SS, Walz G., Kidney Int. June 1, 2015; 87 (6): 1191-200. |
|
The Rac1 regulator ELMO controls basal body migration and docking in multiciliated cells through interaction with Ezrin., Epting D, Slanchev K, Boehlke C, Hoff S, Loges NT, Yasunaga T, Indorf L, Nestel S, Lienkamp SS, Omran H, Kuehn EW, Ronneberger O, Walz G, Kramer-Zucker A., Development. January 1, 2015; 142 (1): 174-84. |
|
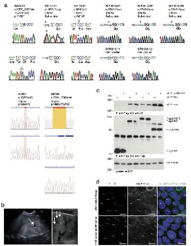
ANKS6 is a central component of a nephronophthisis module linking NEK8 to INVS and NPHP3., Hoff S, Halbritter J, Epting D, Frank V, Nguyen TM, van Reeuwijk J, Boehlke C, Schell C, Yasunaga T, Helmstädter M, Mergen M, Filhol E, Boldt K, Horn N, Ueffing M, Otto EA, Eisenberger T, Elting MW, van Wijk JA, Bockenhauer D, Sebire NJ, Rittig S, Vyberg M, Ring T, Pohl M, Pape L, Neuhaus TJ, Elshakhs NA, Koon SJ, Harris PC, Grahammer F, Huber TB, Kuehn EW, Kramer-Zucker A, Bolz HJ, Roepman R, Saunier S, Walz G, Hildebrandt F, Bergmann C, Lienkamp SS., Nat Genet. August 1, 2013; 45 (8): 951-6. |
|
Vertebrate kidney tubules elongate using a planar cell polarity-dependent, rosette-based mechanism of convergent extension., Lienkamp SS, Liu K, Karner CM, Carroll TJ, Ronneberger O, Wallingford JB, Walz G., Nat Genet. December 1, 2012; 44 (12): 1382-7. |
|
Inversin relays Frizzled-8 signals to promote proximal pronephros development., Lienkamp S, Ganner A, Boehlke C, Schmidt T, Arnold SJ, Schäfer T, Romaker D, Schuler J, Hoff S, Powelske C, Eifler A, Krönig C, Bullerkotte A, Nitschke R, Kuehn EW, Kim E, Burkhardt H, Brox T, Ronneberger O, Gloy J, Walz G., Proc Natl Acad Sci U S A. November 23, 2010; 107 (47): 20388-93. |
|
Regulation of ciliary polarity by the APC/C., Ganner A, Lienkamp S, Schäfer T, Romaker D, Wegierski T, Park TJ, Spreitzer S, Simons M, Gloy J, Kim E, Wallingford JB, Walz G., Proc Natl Acad Sci U S A. October 20, 2009; 106 (42): 17799-804. |
|
TRPP2 channels regulate apoptosis through the Ca2+ concentration in the endoplasmic reticulum., Wegierski T, Steffl D, Kopp C, Tauber R, Buchholz B, Nitschke R, Kuehn EW, Walz G, Köttgen M., EMBO J. March 4, 2009; 28 (5): 490-9. |
|
Increased expression of secreted frizzled-related protein 4 in polycystic kidneys., Romaker D, Puetz M, Teschner S, Donauer J, Geyer M, Gerke P, Rumberger B, Dworniczak B, Pennekamp P, Buchholz B, Neumann HP, Kumar R, Gloy J, Eckardt KU, Walz G., J Am Soc Nephrol. January 1, 2009; 20 (1): 48-56. |
|
Genetic and physical interaction between the NPHP5 and NPHP6 gene products., Schäfer T, Pütz M, Lienkamp S, Ganner A, Bergbreiter A, Ramachandran H, Gieloff V, Gerner M, Mattonet C, Czarnecki PG, Sayer JA, Otto EA, Hildebrandt F, Kramer-Zucker A, Walz G., Hum Mol Genet. December 1, 2008; 17 (23): 3655-62. |
|
Loss of nephrocystin-3 function can cause embryonic lethality, Meckel-Gruber-like syndrome, situs inversus, and renal-hepatic-pancreatic dysplasia., Bergmann C, Fliegauf M, Brüchle NO, Frank V, Olbrich H, Kirschner J, Schermer B, Schmedding I, Kispert A, Kränzlin B, Nürnberg G, Becker C, Grimm T, Girschick G, Lynch SA, Kelehan P, Senderek J, Neuhaus TJ, Stallmach T, Zentgraf H, Nürnberg P, Gretz N, Lo C, Lienkamp S, Schäfer T, Walz G, Benzing T, Zerres K, Omran H., Am J Hum Genet. April 1, 2008; 82 (4): 959-70. |
|
The C/EBP homologous protein CHOP (GADD153) is an inhibitor of Wnt/TCF signals., Horndasch M, Lienkamp S, Springer E, Schmitt A, Pavenstädt H, Walz G, Gloy J., Oncogene. June 8, 2006; 25 (24): 3397-407. |
|
Inversin, the gene product mutated in nephronophthisis type II, functions as a molecular switch between Wnt signaling pathways., Simons M, Gloy J, Ganner A, Bullerkotte A, Bashkurov M, Krönig C, Schermer B, Benzing T, Cabello OA, Jenny A, Mlodzik M, Polok B, Driever W, Obara T, Walz G., Nat Genet. May 1, 2005; 37 (5): 537-43. |
|
An inwardly rectifying whole cell current induced by Gq-coupled receptors., Buchholz B, Tauber R, Steffl D, Walz G, Köttgen M., Biochem Biophys Res Commun. September 10, 2004; 322 (1): 177-85. |
|
Interaction of 14-3-3 protein with regulator of G protein signaling 7 is dynamically regulated by tumor necrosis factor-alpha., Benzing T, Köttgen M, Johnson M, Schermer B, Zentgraf H, Walz G, Kim E., J Biol Chem. September 6, 2002; 277 (36): 32954-62. |
|
Control of the cystic fibrosis transmembrane conductance regulator by alphaG(i) and RGS proteins., Schreiber R, Kindle P, Benzing T, Walz G, Kunzelmann K., Biochem Biophys Res Commun. March 9, 2001; 281 (4): 917-23. |
|
The cytoplasmic C-terminal fragment of polycystin-1 regulates a Ca2+-permeable cation channel., Vandorpe DH, Chernova MN, Jiang L, Sellin LK, Wilhelm S, Stuart-Tilley AK, Walz G, Alper SL., J Biol Chem. February 9, 2001; 276 (6): 4093-101. |
|
Wnt signaling and transcriptional control of Siamois in Xenopus embryos., Fan MJ, Grüning W, Walz G, Sokol SY., Proc Natl Acad Sci U S A. May 12, 1998; 95 (10): 5626-31. |
???pagination.result.page??? 1
