Click here to close Hello! We notice that you are using Internet Explorer, which is not supported by Xenbase and may cause the site to display incorrectly. We suggest using a current version of Chrome, FireFox, or Safari.

Profile Publications (11)
XB-PERS-1625

Publications By Siwei S. Zhang

???pagination.result.count???

???pagination.result.page??? 1


Functional analysis of a bitter gustatory receptor highly expressed in the larval maxillary galea of Helicoverpa armigera., Chen Y, Wang PC, Zhang SS, Yang J, Li GC, Huang LQ, Wang CZ., PLoS Genet. October 1, 2022; 18 (10): e1010455.   


CLAMP/Spef1 regulates planar cell polarity signaling and asymmetric microtubule accumulation in the Xenopus ciliated epithelia., Kim SK, Zhang S, Werner ME, Brotslaw EJ, Mitchell JW, Altabbaa MM, Mitchell BJ., J Cell Biol. May 7, 2018; 217 (5): 1633-1641.   


The cellular and molecular mechanisms of tissue repair and regeneration as revealed by studies in Xenopus., Li J, Zhang S, Amaya E., Regeneration (Oxf). October 28, 2016; 3 (4): 198-208.   


Assessing Primary Neurogenesis in Xenopus Embryos Using Immunostaining., Zhang S, Li J, Lea R, Amaya E., J Vis Exp. April 12, 2016; (110): e53949.   


Basal bodies in Xenopus., Zhang S, Mitchell BJ., Cilia. February 3, 2016; 5 2.   


Ccdc11 is a novel centriolar satellite protein essential for ciliogenesis and establishment of left-right asymmetry., Silva E, Betleja E, John E, Spear P, Moresco JJ, Zhang S, Yates JR, Mitchell BJ, Mahjoub MR., Mol Biol Cell. January 1, 2016; 27 (1): 48-63.   


Centriole biogenesis and function in multiciliated cells., Zhang S, Mitchell BJ., Methods Cell Biol. January 1, 2015; 129 103-127.


Fezf2 promotes neuronal differentiation through localised activation of Wnt/β-catenin signalling during forebrain development., Zhang S, Li J, Lea R, Vleminckx K, Amaya E., Development. December 1, 2014; 141 (24): 4794-805.   


Cloning the sterol carrier protein 2 genes of Japanese toad (Bufo japonicus formosus) and Chinese toad (Bufo gargarizans) and its tissue expression analysis., Ji YC, Zhuge H, Zhang SS, Zhang SF, Yang XY., Dongwuxue Yanjiu. September 1, 2014; 35 (5): 398-403.


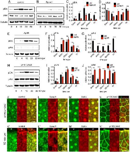
ERK and phosphoinositide 3-kinase temporally coordinate different modes of actin-based motility during embryonic wound healing., Li J, Zhang S, Soto X, Woolner S, Amaya E., J Cell Sci. November 1, 2013; 126 (Pt 21): 5005-17.   


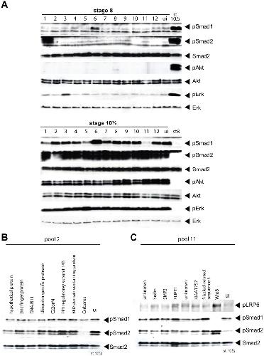
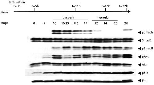
A functional genome-wide in vivo screen identifies new regulators of signalling pathways during early Xenopus embryogenesis., Zhang S, Li J, Lea R, Amaya E, Dorey K., PLoS One. January 1, 2013; 8 (11): e79469.   

???pagination.result.page??? 1