|
XB-PERS-1500
Publications By Xi He
???pagination.result.count??????pagination.result.page??? 1 2 ???pagination.result.next???
|
The Fanconi anemia pathway repairs colibactin-induced DNA interstrand cross-links., Altshuller M, He X, MacKrell EJ, Wernke KM, Airan Y, Wong JWH, Sellés-Baiget S, Wang TY, Chou TF, Duxin JP, Balskus EP, Herzon SB, Semlow DR., Nat Commun. November 26, 2025; 16 (1): 10563. |
|
Cryo-EM structures of GnRHR: Foundations for next-generation therapeutics., Shen S, He X, Liu H, Hu W, Xu HE, Duan J., Proc Natl Acad Sci U S A. June 24, 2025; 122 (25): e2500112122. |
|
The role of Wnt signaling in Xenopus neural induction., Velloso I, Han W, He X, Abreu JG., Curr Top Dev Biol. January 1, 2023; 153 229-254. |
|
Establishing embryonic territories in the context of Wnt signaling., Velloso I, Maia LA, Amado NG, Reis AH, He X, Abreu JG., Int J Dev Biol. January 1, 2021; 65 (4-5-6): 227-233. |
|
TMEM79/MATTRIN defines a pathway for Frizzled regulation and is required for Xenopus embryogenesis., Chen M, Amado N, Tan J, Reis A, Ge M, Abreu JG, He X., Elife. September 14, 2020; 9 |
|
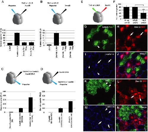
Characterization of Tiki, a New Family of Wnt-specific Metalloproteases., Zhang X, MacDonald BT, Gao H, Shamashkin M, Coyle AJ, Martinez RV, He X., J Biol Chem. January 29, 2016; 291 (5): 2435-43. |
|
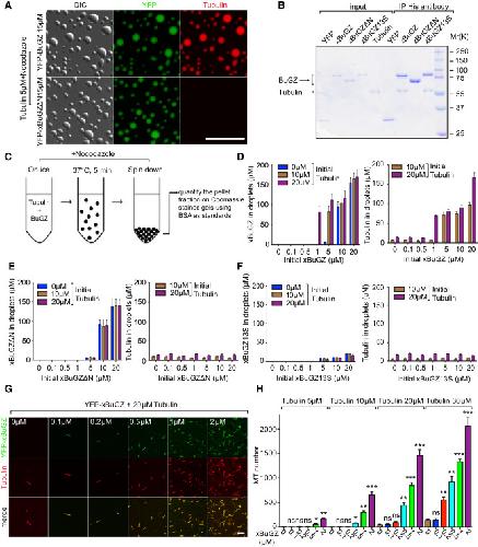
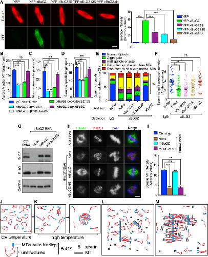
Phase transition of spindle-associated protein regulate spindle apparatus assembly., Jiang H, Wang S, Huang Y, He X, Cui H, Zhu X, Zheng Y., Cell. September 24, 2015; 163 (1): 108-22. |
|
Using a sequence of estrogen response elements as a DNA aptamer for estrogen receptors in vitro., He X, Chen J, Yie SM, Ye SR, Dong DD, Li K., Nucleic Acid Ther. June 1, 2015; 25 (3): 152-61. |
|
Notum is required for neural and head induction via Wnt deacylation, oxidation, and inactivation., Zhang X, Cheong SM, Amado NG, Reis AH, MacDonald BT, Zebisch M, Jones EY, Abreu JG, He X., Dev Cell. March 23, 2015; 32 (6): 719-30. |
|
A microtubule-associated zinc finger protein, BuGZ, regulates mitotic chromosome alignment by ensuring Bub3 stability and kinetochore targeting., Jiang H, He X, Wang S, Jia J, Wan Y, Wang Y, Zeng R, Yates J, Zhu X, Zheng Y., Dev Cell. February 10, 2014; 28 (3): 268-81. |
|
Expression and evolution of the Tiki1 and Tiki2 genes in vertebrates., Reis AH, Macdonald B, Feistel K, Brito JM, Amado NG, Xu C, Abreu JG, He XI., Int J Dev Biol. January 1, 2014; 58 (5): 355-362. |
|
Identification and characterization of a small-molecule inhibitor of Wnt signaling in glioblastoma cells., De Robertis A, Valensin S, Rossi M, Tunici P, Verani M, De Rosa A, Giordano C, Varrone M, Nencini A, Pratelli C, Benicchi T, Bakker A, Hill J, Sangthongpitag K, Pendharkar V, Liu B, Ng FM, Then SW, Jing Tai S, Cheong SM, He X, Caricasole A, Salerno M., Mol Cancer Ther. July 1, 2013; 12 (7): 1180-9. |
|
Wnt stabilization of β-catenin reveals principles for morphogen receptor-scaffold assemblies., Kim SE, Huang H, Zhao M, Zhang X, Zhang A, Semonov MV, MacDonald BT, Zhang X, Garcia Abreu J, Peng L, He X., Science. May 17, 2013; 340 (6134): 867-70. |
|
Structural and molecular basis of ZNRF3/RNF43 transmembrane ubiquitin ligase inhibition by the Wnt agonist R-spondin., Zebisch M, Xu Y, Krastev C, MacDonald BT, Chen M, Gilbert RJ, He X, Jones EY., Nat Commun. January 1, 2013; 4 2787. |
|
Tet3 CXXC domain and dioxygenase activity cooperatively regulate key genes for Xenopus eye and neural development., Xu Y, Xu C, Kato A, Tempel W, Abreu JG, Bian C, Hu Y, Hu D, Zhao B, Cerovina T, Diao J, Wu F, He HH, Cui Q, Clark E, Ma C, Barbara A, Veenstra GJ, Xu G, Kaiser UB, Liu XS, Sugrue SP, He X, Min J, Kato Y, Shi YG., Cell. December 7, 2012; 151 (6): 1200-13. |
|
Biochemistry. A lipid linchpin for Wnt-Fz docking., Bienz M, He X., Science. July 6, 2012; 337 (6090): 44-5. |
|
Characterization of glucagon-like peptide 1 receptor (GLP1R) gene in chickens: functional analysis, tissue distribution, and identification of its transcript variants., Huang G, Li J, Fu H, Yan Z, Bu G, He X, Wang Y., Domest Anim Endocrinol. July 1, 2012; 43 (1): 1-15. |
|
Tiki1 is required for head formation via Wnt cleavage-oxidation and inactivation., Zhang X, Abreu JG, Yokota C, MacDonald BT, Singh S, Coburn KL, Cheong SM, Zhang MM, Ye QZ, Hang HC, Steen H, He X., Cell. June 22, 2012; 149 (7): 1565-77. |
|
Human urate transporter 1 (hURAT1) mediates the transport of orotate., Miura D, Anzai N, Jutabha P, Chanluang S, He X, Fukutomi T, Endou H., J Physiol Sci. May 1, 2011; 61 (3): 253-7. |
|
An essential role of the cysteine-rich domain of FZD4 in Norrin/Wnt signaling and familial exudative vitreoretinopathy., Zhang K, Harada Y, Wei X, Shukla D, Rajendran A, Tawansy K, Bedell M, Lim S, Shaw PX, He X, Yang Z., J Biol Chem. March 25, 2011; 286 (12): 10210-5. |
|
Anxiolytic-like effects of 8-acetylene imidazobenzodiazepines in a rhesus monkey conflict procedure., Fischer BD, Licata SC, Edwankar RV, Wang ZJ, Huang S, He X, Yu J, Zhou H, Johnson EM, Cook JM, Furtmüller R, Ramerstorfer J, Sieghart W, Roth BL, Majumder S, Rowlett JK., Neuropharmacology. December 1, 2010; 59 (7-8): 612-8. |
|
Blocking the Wnt pathway, a unifying mechanism for an angiogenic inhibitor in the serine proteinase inhibitor family., Zhang B, Abreu JG, Zhou K, Chen Y, Hu Y, Zhou T, He X, Ma JX., Proc Natl Acad Sci U S A. April 13, 2010; 107 (15): 6900-5. |
|
Wnt/beta-catenin signaling: components, mechanisms, and diseases., MacDonald BT, Tamai K, He X., Dev Cell. July 1, 2009; 17 (1): 9-26. |
|
Inhibition of GSK3 phosphorylation of beta-catenin via phosphorylated PPPSPXS motifs of Wnt coreceptor LRP6., Wu G, Huang H, Garcia Abreu J, He X., PLoS One. January 1, 2009; 4 (3): e4926. |
|
Parathyroid hormone signaling through low-density lipoprotein-related protein 6., Wan M, Yang C, Li J, Wu X, Yuan H, Ma H, He X, Nie S, Chang C, Cao X., Genes Dev. November 1, 2008; 22 (21): 2968-79. |
|
Calcium near the release site is essential for basal ACh release in Xenopus., Li R, Lei Q, Song G, He X, Xie Z., Cell Biol Int. September 1, 2008; 32 (9): 1136-42. |
|
Wnt signal amplification via activity, cooperativity, and regulation of multiple intracellular PPPSP motifs in the Wnt co-receptor LRP6., MacDonald BT, Yokota C, Tamai K, Zeng X, He X., J Biol Chem. June 6, 2008; 283 (23): 16115-23. |
|
Initiation of Wnt signaling: control of Wnt coreceptor Lrp6 phosphorylation/activation via frizzled, dishevelled and axin functions., Zeng X, Huang H, Tamai K, Zhang X, Harada Y, Yokota C, Almeida K, Wang J, Doble B, Woodgett J, Wynshaw-Boris A, Hsieh JC, He X., Development. January 1, 2008; 135 (2): 367-75. |
|
Retinoic acid-inducible G protein-coupled receptors bind to frizzled receptors and may activate non-canonical Wnt signaling., Harada Y, Yokota C, Habas R, Slusarski DC, He X., Biochem Biophys Res Commun. July 13, 2007; 358 (4): 968-75. |
|
Cell signaling: moving to a Wnt-Rap., Habas R, He X., Curr Biol. June 19, 2007; 17 (12): R474-7. |
|
R-spondin1 is a high affinity ligand for LRP6 and induces LRP6 phosphorylation and beta-catenin signaling., Wei Q, Yokota C, Semenov MV, Doble B, Woodgett J, He X., J Biol Chem. May 25, 2007; 282 (21): 15903-11. |
|
Novel liver-specific organic anion transporter OAT7 that operates the exchange of sulfate conjugates for short chain fatty acid butyrate., Shin HJ, Anzai N, Enomoto A, He X, Kim do K, Endou H, Kanai Y., Hepatology. April 1, 2007; 45 (4): 1046-55. |
|
Association of Dishevelled with the clathrin AP-2 adaptor is required for Frizzled endocytosis and planar cell polarity signaling., Yu A, Rual JF, Tamai K, Harada Y, Vidal M, He X, Kirchhausen T., Dev Cell. January 1, 2007; 12 (1): 129-41. |
|
Novel cross talk of Kruppel-like factor 4 and beta-catenin regulates normal intestinal homeostasis and tumor repression., Zhang W, Chen X, Kato Y, Evans PM, Yuan S, Yang J, Rychahou PG, Yang VW, He X, Evers BM, Liu C., Mol Cell Biol. March 1, 2006; 26 (6): 2055-64. |
|
Activation of Rho and Rac by Wnt/frizzled signaling., Habas R, He X., Methods Enzymol. January 1, 2006; 406 500-11. |
|
A dual-kinase mechanism for Wnt co-receptor phosphorylation and activation., Zeng X, Tamai K, Doble B, Li S, Huang H, Habas R, Okamura H, Woodgett J, He X., Nature. December 8, 2005; 438 (7069): 873-7. |
|
Functional characterization of rat organic anion transporter 5 (Slc22a19) at the apical membrane of renal proximal tubules., Anzai N, Jutabha P, Enomoto A, Yokoyama H, Nonoguchi H, Hirata T, Shiraya K, He X, Cha SH, Takeda M, Miyazaki H, Sakata T, Tomita K, Igarashi T, Kanai Y, Endou H., J Pharmacol Exp Ther. November 1, 2005; 315 (2): 534-44. |
|
SOST is a ligand for LRP5/LRP6 and a Wnt signaling inhibitor., Semënov M, Tamai K, He X., J Biol Chem. July 22, 2005; 280 (29): 26770-5. |
|
Antagonizing Wnt and FGF receptors: an enemy from within (the ER)., He X., Cell. January 28, 2005; 120 (2): 156-8. |
|
Identification and comparative expression analyses of Daam genes in mouse and Xenopus., Nakaya MA, Habas R, Biris K, Dunty WC, Kato Y, He X, Yamaguchi TP., Gene Expr Patterns. November 1, 2004; 5 (1): 97-105. |
|
Multiple signaling pathways control Tbx6 expression during Xenopus myogenesis., Fang PF, Hu RY, He XY, Ding XY., Acta Biochim Biophys Sin (Shanghai). June 1, 2004; 36 (6): 390-6. |
|
A mechanism for Wnt coreceptor activation., Tamai K, Zeng X, Liu C, Zhang X, Harada Y, Chang Z, He X., Mol Cell. January 16, 2004; 13 (1): 149-56. |
|
Ca2+ influx-independent synaptic potentiation mediated by mitochondrial Na(+)-Ca2+ exchanger and protein kinase C., Yang F, He XP, Russell J, Lu B., J Cell Biol. November 10, 2003; 163 (3): 511-23. |
|
Coactivation of Rac and Rho by Wnt/Frizzled signaling is required for vertebrate gastrulation., Habas R, Dawid IB, He X., Genes Dev. January 15, 2003; 17 (2): 295-309. |
|
Molecular cloning and developmental expression of Par-1/MARK homologues XPar-1A and XPar-1B from Xenopus laevis., Ossipova O, He X, Green J., Mech Dev. December 1, 2002; 119 Suppl 1 S143-8. |
|
The DIX domain targets dishevelled to actin stress fibres and vesicular membranes., Capelluto DG, Kutateladze TG, Habas R, Finkielstein CV, He X, Overduin M., Nature. October 17, 2002; 419 (6908): 726-9. |
|
A component of the ARC/Mediator complex required for TGF beta/Nodal signalling., Kato Y, Habas R, Katsuyama Y, Näär AM, He X., Nature. August 8, 2002; 418 (6898): 641-6. |
|
Regulation of AChR clustering by Dishevelled interacting with MuSK and PAK1., Luo ZG, Wang Q, Zhou JZ, Wang J, Luo Z, Liu M, He X, Wynshaw-Boris A, Xiong WC, Lu B, Mei L., Neuron. August 1, 2002; 35 (3): 489-505. |
|
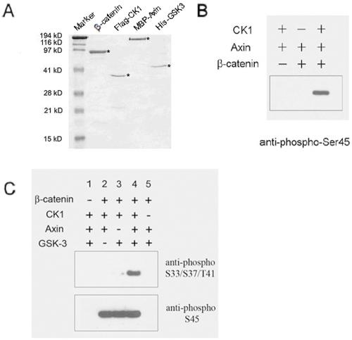
Control of beta-catenin phosphorylation/degradation by a dual-kinase mechanism., Liu C, Li Y, Semenov M, Han C, Baeg GH, Tan Y, Zhang Z, Lin X, He X., Cell. March 22, 2002; 108 (6): 837-47. |
|
Regulation of neuromuscular synapse development by glial cell line-derived neurotrophic factor and neurturin., Wang CY, Yang F, He XP, Je HS, Zhou JZ, Eckermann K, Kawamura D, Feng L, Shen L, Lu B., J Biol Chem. March 22, 2002; 277 (12): 10614-25. |
???pagination.result.page??? 1 2 ???pagination.result.next???
