Click here to close Hello! We notice that you are using Internet Explorer, which is not supported by Xenbase and may cause the site to display incorrectly. We suggest using a current version of Chrome, FireFox, or Safari.

Profile Publications (12)
XB-PERS-1285

Publications By Howard D Lindsay

???pagination.result.count???

???pagination.result.page??? 1


Distinct regulation of ATM signaling by DNA single-strand breaks and APE1., Zhao H, Li J, You Z, Lindsay HD, Yan S., Nat Commun. August 7, 2024; 15 (1): 6517.   


MRN-dependent and independent pathways for recruitment of TOPBP1 to DNA double-strand breaks., Montales K, Ruis K, Lindsay H, Michael WM., PLoS One. August 2, 2022; 17 (8): e0271905.   


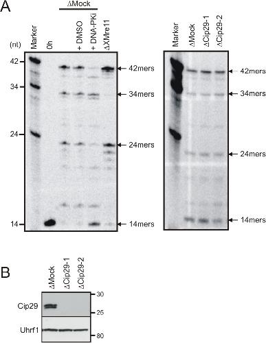
Cip29 is phosphorylated following activation of the DNA damage response in Xenopus egg extracts., Holden J, Taylor EM, Lindsay HD., PLoS One. July 10, 2017; 12 (7): e0181131.   


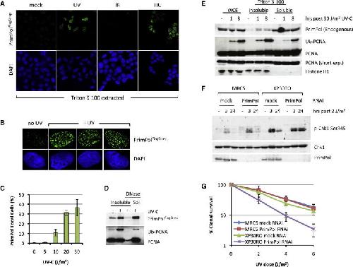
Molecular basis for PrimPol recruitment to replication forks by RPA., Guilliam TA, Brissett NC, Ehlinger A, Keen BA, Kolesar P, Taylor EM, Bailey LJ, Lindsay HD, Chazin WJ, Doherty AJ., Nat Commun. May 23, 2017; 8 15222.   


PrimPol bypasses UV photoproducts during eukaryotic chromosomal DNA replication., Bianchi J, Rudd SG, Jozwiakowski SK, Bailey LJ, Soura V, Taylor E, Stevanovic I, Green AJ, Stracker TH, Lindsay HD, Doherty AJ., Mol Cell. November 21, 2013; 52 (4): 566-73.   


Depletion of Uhrf1 inhibits chromosomal DNA replication in Xenopus egg extracts., Taylor EM, Bonsu NM, Price RJ, Lindsay HD., Nucleic Acids Res. September 1, 2013; 41 (16): 7725-37.   


The Mre11/Rad50/Nbs1 complex functions in resection-based DNA end joining in Xenopus laevis., Taylor EM, Cecillon SM, Bonis A, Chapman JR, Povirk LF, Lindsay HD., Nucleic Acids Res. January 1, 2010; 38 (2): 441-54.   


Direct requirement for Xmus101 in ATR-mediated phosphorylation of Claspin bound Chk1 during checkpoint signaling., Yan S, Lindsay HD, Michael WM., J Cell Biol. April 24, 2006; 173 (2): 181-6.   


XRad17 is required for the activation of XChk1 but not XCds1 during checkpoint signaling in Xenopus., Jones RE, Chapman JR, Puligilla C, Murray JM, Car AM, Ford CC, Lindsay HD., Mol Biol Cell. September 1, 2003; 14 (9): 3898-910.


DNA replication is required for the checkpoint response to damaged DNA in Xenopus egg extracts., Stokes MP, Van Hatten R, Lindsay HD, Michael WM., J Cell Biol. September 2, 2002; 158 (5): 863-72.   


Post-translational activation of non-homologous DNA end-joining in Xenopus oocyte extracts., Aoufouchi S, Patrick T, Lindsay HD, Shall S, Ford CC., Eur J Biochem. July 15, 1997; 247 (2): 518-25.


Calcium requirements during mitotic cdc2 kinase activation and cyclin degradation in Xenopus egg extracts., Lindsay HD, Whitaker MJ, Ford CC., J Cell Sci. November 1, 1995; 108 ( Pt 11) 3557-68.

???pagination.result.page??? 1