|
XB-PERS-1242
Publications By Michael Kühl
???pagination.result.count??????pagination.result.page??? 1 2 ???pagination.result.next???
|
Glyphosate formulations cause mortality and diverse sublethal defects during embryonic development of the amphibian Xenopuslaevis., Flach H, Pfeffer S, Dietmann P, Kühl M, Kühl SJ., Chemosphere. October 30, 2024; 367 143624. |
|
Comparing the effects of three neonicotinoids on embryogenesis of the South African clawed frog Xenopus laevis., Flach H, Brendler C, Schöpf M, Xu L, Schneider J, Dewald K, Dietmann P, Kühl M, Kühl SJ., Curr Res Toxicol. January 1, 2024; 6 100169. |
|
The impact of the insecticide acetamiprid on the embryogenesis of the aquatic model organism Xenopus laevis., Kerner M, Flach H, Dietmann P, Kühl M, Kühl SJ., Environ Toxicol Pharmacol. October 1, 2023; 103 104278. |
|
Glyphosate without Co-formulants affects embryonic development of the south african clawed frog Xenopus laevis., Flach H, Dietmann P, Liess M, Kühl M, Kühl SJ., Ecotoxicol Environ Saf. July 15, 2023; 260 115080. |
|
The neonicotinoid thiacloprid leads to multiple defects during early embryogenesis of the South African clawed frog (Xenopuslaevis)., Flach H, Geiß K, Lohse KA, Feickert M, Dietmann P, Pfeffer S, Kühl M, Kühl SJ., Food Chem Toxicol. June 1, 2023; 176 113761. |
|
Functions of block of proliferation 1 during anterior development in Xenopus laevis., Gärtner C, Meßmer A, Dietmann P, Kühl M, Kühl SJ., PLoS One. August 2, 2022; 17 (8): e0273507. |
|
Impact of glyphosate-based herbicide on early embryonic development of the amphibian Xenopus laevis., Flach H, Lenz A, Pfeffer S, Kühl M, Kühl SJ., Aquat Toxicol. March 1, 2022; 244 106081. |
|
The Ribosomal Protein L5 Functions During Xenopus Anterior Development Through Apoptotic Pathways., Schreiner C, Kernl B, Dietmann P, Riegger RJ, Kühl M, Kühl SJ., Front Cell Dev Biol. January 1, 2022; 10 777121. |
|
Retinol binding protein 1 affects Xenopus anterior neural development via all-trans retinoic acid signaling., Flach H, Basten T, Schreiner C, Dietmann P, Greco S, Nies L, Roßmanith N, Walter S, Kühl M, Kühl SJ., Dev Dyn. August 1, 2021; 250 (8): 1096-1112. |
|
Mutations in PRDM15 Are a Novel Cause of Galloway-Mowat Syndrome., Mann N, Mzoughi S, Schneider R, Kühl SJ, Schanze D, Klämbt V, Lovric S, Mao Y, Shi S, Tan W, Kühl M, Onuchic-Whitford AC, Treimer E, Kitzler TM, Kause F, Schumann S, Nakayama M, Buerger F, Shril S, van der Ven AT, Majmundar AJ, Holton KM, Kolb A, Braun DA, Rao J, Jobst-Schwan T, Mildenberger E, Lennert T, Kuechler A, Wieczorek D, Gross O, Ermisch-Omran B, Werberger A, Skalej M, Janecke AR, Soliman NA, Mane SM, Lifton RP, Kadlec J, Guccione E, Schmeisser MJ, Zenker M, Hildebrandt F., J Am Soc Nephrol. March 1, 2021; 32 (3): 580-596. |
|
Muscarinic receptors promote pacemaker fate at the expense of secondary conduction system tissue in zebrafish., Burczyk MS, Burkhalter MD, Tena TC, Grisanti LA, Kauk M, Matysik S, Donow C, Kustermann M, Rothe M, Cui Y, Raad F, Laue S, Moretti A, Zimmermann WH, Wess J, Kühl M, Hoffmann C, Tilley DG, Philipp M., JCI Insight. October 17, 2019; 4 (20): |
|
The Wnt inhibitor Dkk1 is required for maintaining the normal cardiac differentiation program in Xenopus laevis., Guo Y, Dorn T, Kühl SJ, Linnemann A, Rothe M, Pfister AS, Vainio S, Laugwitz KL, Moretti A, Kühl M., Dev Biol. May 1, 2019; 449 (1): 1-13. |
|
Expression of the adhesion G protein-coupled receptor A2 (adgra2) during Xenopus laevis development., Seigfried FA, Dietmann P, Kühl M, Kühl SJ., Gene Expr Patterns. June 1, 2018; 28 54-61. |
|
Switch-like behavior enables Wnt11 concentration specific response during dorso-ventral axis formation in Xenopus laevis., Sträng JE, Schuler R, Kühl M, Kestler HA., J Theor Biol. September 21, 2017; 429 82-94. |
|
Frizzled 3 acts upstream of Alcam during embryonic eye development., Seigfried FA, Cizelsky W, Pfister AS, Dietmann P, Walther P, Kühl M, Kühl SJ., Dev Biol. June 1, 2017; 426 (1): 69-83. |
|
The CapZ interacting protein Rcsd1 is required for cardiogenesis downstream of Wnt11a in Xenopus laevis., Hempel A, Kühl SJ, Rothe M, Rao Tata P, Sirbu IO, Vainio SJ, Kühl M., Dev Biol. April 1, 2017; 424 (1): 28-39. |
|
An Epha4/Sipa1l3/Wnt pathway regulates eye development and lens maturation., Rothe M, Kanwal N, Dietmann P, Seigfried FA, Hempel A, Schütz D, Reim D, Engels R, Linnemann A, Schmeisser MJ, Bockmann J, Kühl M, Boeckers TM, Kühl SJ., Development. January 15, 2017; 144 (2): 321-333. |
|
A Matter of the Heart: The African Clawed Frog Xenopus as a Model for Studying Vertebrate Cardiogenesis and Congenital Heart Defects., Hempel A, Kühl M., J Cardiovasc Dev Dis. June 4, 2016; 3 (2): |
|
A phospho-dependent mechanism involving NCoR and KMT2D controls a permissive chromatin state at Notch target genes., Oswald F, Rodriguez P, Giaimo BD, Antonello ZA, Mira L, Mittler G, Thiel VN, Collins KJ, Tabaja N, Cizelsky W, Rothe M, Kühl SJ, Kühl M, Ferrante F, Hein K, Kovall RA, Dominguez M, Borggrefe T., Nucleic Acids Res. June 2, 2016; 44 (10): 4703-20. |
|
Predicting Variabilities in Cardiac Gene Expression with a Boolean Network Incorporating Uncertainty., Grieb M, Burkovski A, Sträng JE, Kraus JM, Groß A, Palm G, Kühl M, Kestler HA., PLoS One. July 16, 2015; 10 (7): e0131832. |
|
Direct nkx2-5 transcriptional repression of isl1 controls cardiomyocyte subtype identity., Dorn T, Goedel A, Lam JT, Haas J, Tian Q, Herrmann F, Bundschu K, Dobreva G, Schiemann M, Dirschinger R, Guo Y, Kühl SJ, Sinnecker D, Lipp P, Laugwitz KL, Kühl M, Moretti A., Stem Cells. April 1, 2015; 33 (4): 1113-29. |
|
Site-specific methylation of Notch1 controls the amplitude and duration of the Notch1 response., Hein K, Mittler G, Cizelsky W, Kühl M, Ferrante F, Liefke R, Berger IM, Just S, Sträng JE, Kestler HA, Oswald F, Borggrefe T., Sci Signal. March 24, 2015; 8 (369): ra30. |
|
The Wnt/JNK signaling target gene alcam is required for embryonic kidney development., Cizelsky W, Tata A, Kühl M, Kühl SJ., Development. May 1, 2014; 141 (10): 2064-74. |
|
Comparative analysis reveals distinct and overlapping functions of Mef2c and Mef2d during cardiogenesis in Xenopus laevis., Guo Y, Kühl SJ, Pfister AS, Cizelsky W, Denk S, Beer-Molz L, Kühl M., PLoS One. January 17, 2014; 9 (1): e87294. |
|
The Nedd4-binding protein 3 (N4BP3) is crucial for axonal and dendritic branching in developing neurons., Schmeisser MJ, Kühl SJ, Schoen M, Beth NH, Weis TM, Grabrucker AM, Kühl M, Boeckers TM., Neural Dev. September 17, 2013; 8 18. |
|
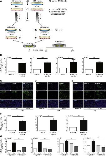
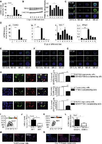
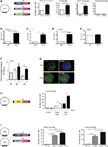
TBX3 Directs Cell-Fate Decision toward Mesendoderm., Weidgang CE, Russell R, Tata PR, Kühl SJ, Illing A, Müller M, Lin Q, Brunner C, Boeckers TM, Bauer K, Kartikasari AE, Guo Y, Radenz M, Bernemann C, Weiß M, Seufferlein T, Zenke M, Iacovino M, Kyba M, Schöler HR, Kühl M, Liebau S, Kleger A., Stem Cell Reports. August 29, 2013; 1 (3): 248-65. |
|
Lypd6 enhances Wnt/β-catenin signaling by promoting Lrp6 phosphorylation in raft plasma membrane domains., Özhan G, Sezgin E, Wehner D, Pfister AS, Kühl SJ, Kagermeier-Schenk B, Kühl M, Schwille P, Weidinger G., Dev Cell. August 26, 2013; 26 (4): 331-45. |
|
sox4 and sox11 function during Xenopus laevis eye development., Cizelsky W, Hempel A, Metzig M, Tao S, Hollemann T, Kühl M, Kühl SJ., PLoS One. July 1, 2013; 8 (7): e69372. |
|
Islet1-expressing cardiac progenitor cells: a comparison across species., Pandur P, Sirbu IO, Kühl SJ, Philipp M, Kühl M., Dev Genes Evol. March 1, 2013; 223 (1-2): 117-29. |
|
WT1 and Sox11 regulate synergistically the promoter of the Wnt4 gene that encodes a critical signal for nephrogenesis., Murugan S, Shan J, Kühl SJ, Tata A, Pietilä I, Kühl M, Vainio SJ., Exp Cell Res. June 10, 2012; 318 (10): 1134-45. |
|
Tbx5 overexpression favors a first heart field lineage in murine embryonic stem cells and in Xenopus laevis embryos., Herrmann F, Bundschu K, Kühl SJ, Kühl M., Dev Dyn. December 1, 2011; 240 (12): 2634-45. |
|
Pescadillo homologue 1 and Peter Pan function during Xenopus laevis pronephros development., Tecza A, Bugner V, Kühl M, Kühl SJ., Biol Cell. October 1, 2011; 103 (10): 483-98. |
|
Expression of periostin during Xenopus laevis embryogenesis., Tao S, Kühl M, Kühl SJ., Dev Genes Evol. October 1, 2011; 221 (4): 247-54. |
|
Xenopus laevis insulin receptor substrate IRS-1 is important for eye development., Bugner V, Aurhammer T, Kühl M., Dev Dyn. July 1, 2011; 240 (7): 1705-15. |
|
The spatio-temporal expression of ProSAP/shank family members and their interaction partner LAPSER1 during Xenopus laevis development., Gessert S, Schmeisser MJ, Tao S, Boeckers TM, Kühl M., Dev Dyn. June 1, 2011; 240 (6): 1528-36. |
|
Peter Pan functions independently of its role in ribosome biogenesis during early eye and craniofacial cartilage development in Xenopus laevis., Bugner V, Tecza A, Gessert S, Kühl M., Development. June 1, 2011; 138 (11): 2369-78. |
|
Expression analysis of epb41l4a during Xenopus laevis embryogenesis., Guo Y, Christine KS, Conlon F, Gessert S, Kühl M., Dev Genes Evol. June 1, 2011; 221 (2): 113-9. |
|
FMR1/FXR1 and the miRNA pathway are required for eye and neural crest development., Gessert S, Bugner V, Tecza A, Pinker M, Kühl M., Dev Biol. May 1, 2010; 341 (1): 222-35. |
|
Comparative gene expression analysis and fate mapping studies suggest an early segregation of cardiogenic lineages in Xenopus laevis., Gessert S, Kühl M., Dev Biol. October 15, 2009; 334 (2): 395-408. |
|
Repulsive guidance molecule A (RGM A) and its receptor neogenin during neural and neural crest cell development of Xenopus laevis., Gessert S, Maurus D, Kühl M., Biol Cell. November 1, 2008; 100 (11): 659-73. |
|
DM-GRASP/ALCAM/CD166 is required for cardiac morphogenesis and maintenance of cardiac identity in first heart field derived cells., Gessert S, Maurus D, Brade T, Walther P, Pandur P, Kühl M., Dev Biol. September 1, 2008; 321 (1): 150-61. |
|
Measuring CamKII activity in Xenopus embryos as a read-out for non-canonical Wnt signaling., Kühl M, Pandur P., Methods Mol Biol. January 1, 2008; 468 173-86. |
|
Dorsal axis duplication as a functional readout for Wnt activity., Kühl M, Pandur P., Methods Mol Biol. January 1, 2008; 469 467-76. |
|
The amphibian second heart field: Xenopus islet-1 is required for cardiovascular development., Brade T, Gessert S, Kühl M, Pandur P., Dev Biol. November 15, 2007; 311 (2): 297-310. |
|
Pescadillo is required for Xenopus laevis eye development and neural crest migration., Gessert S, Maurus D, Rössner A, Kühl M., Dev Biol. October 1, 2007; 310 (1): 99-112. |
|
Phosphorylation of CK1delta: identification of Ser370 as the major phosphorylation site targeted by PKA in vitro and in vivo., Giamas G, Hirner H, Shoshiashvili L, Grothey A, Gessert S, Kühl M, Henne-Bruns D, Vorgias CE, Knippschild U., Biochem J. September 15, 2007; 406 (3): 389-98. |
|
Cloning and developmental expression of WSTF during Xenopus laevis embryogenesis., Cus R, Maurus D, Kühl M., Gene Expr Patterns. April 1, 2006; 6 (4): 340-6. |
|
Noncanonical Wnt-4 signaling and EAF2 are required for eye development in Xenopus laevis., Maurus D, Héligon C, Bürger-Schwärzler A, Brändli AW, Kühl M., EMBO J. March 23, 2005; 24 (6): 1181-91. |
|
Getting an embryo into shape., Maurus D, Kühl M., Bioessays. December 1, 2004; 26 (12): 1272-5. |
|
Dishevelled activates Ca2+ flux, PKC, and CamKII in vertebrate embryos., Sheldahl LC, Slusarski DC, Pandur P, Miller JR, Kühl M, Moon RT., J Cell Biol. May 26, 2003; 161 (4): 769-77. |
???pagination.result.page??? 1 2 ???pagination.result.next???
