|
XB-PERS-1224
Publications By Oliver J Gruss
???pagination.result.count??????pagination.result.page??? 1
|
γ-TuRC asymmetry induces local protofilament mismatch at the RanGTP-stimulated microtubule minus end., Vermeulen BJ, Böhler A, Gao Q, Neuner A, Župa E, Chu Z, Würtz M, Jäkle U, Gruss OJ, Pfeffer S, Schiebel E., EMBO J. May 1, 2024; 43 (10): 2062-2085. |
|
Insights into the assembly and activation of the microtubule nucleator γ-TuRC., Liu P, Zupa E, Neuner A, Böhler A, Loerke J, Flemming D, Ruppert T, Rudack T, Peter C, Spahn C, Gruss OJ, Pfeffer S, Schiebel E., Nature. February 1, 2020; 578 (7795): 467-471. |
|
Chromosome alignment maintenance requires the MAP RECQL4, mutated in the Rothmund-Thomson syndrome., Yokoyama H, Moreno-Andres D, Astrinidis SA, Hao Y, Weberruss M, Schellhaus AK, Lue H, Haramoto Y, Gruss OJ, Antonin W., Life Sci Alliance. February 4, 2019; 2 (1): |
|
The nucleoporin MEL-28 promotes RanGTP-dependent γ-tubulin recruitment and microtubule nucleation in mitotic spindle formation., Yokoyama H, Koch B, Walczak R, Ciray-Duygu F, González-Sánchez JC, Devos DP, Mattaj IW, Gruss OJ., Nat Commun. January 1, 2014; 5 3270. |
|
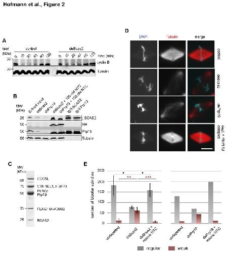
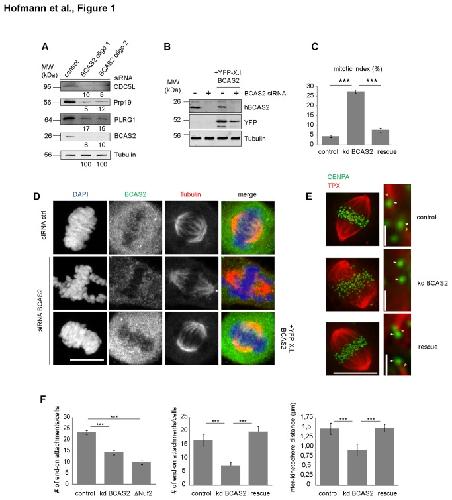
The Prp19 complex directly functions in mitotic spindle assembly., Hofmann JC, Tegha-Dunghu J, Dräger S, Will CL, Lührmann R, Gruss OJ., PLoS One. September 3, 2013; 8 (9): e74851. |
|
The centriolar satellite protein SSX2IP promotes centrosome maturation., Bärenz F, Inoue D, Yokoyama H, Tegha-Dunghu J, Freiss S, Draeger S, Mayilo D, Cado I, Merker S, Klinger M, Hoeckendorf B, Pilz S, Hupfeld K, Steinbeisser H, Lorenz H, Ruppert T, Wittbrodt J, Gruss OJ., J Cell Biol. July 8, 2013; 202 (1): 81-95. |
|
Targeting protein for xenopus kinesin-like protein 2 (TPX2) regulates γ-histone 2AX (γ-H2AX) levels upon ionizing radiation., Neumayer G, Helfricht A, Shim SY, Le HT, Lundin C, Belzil C, Chansard M, Yu Y, Lees-Miller SP, Gruss OJ, van Attikum H, Helleday T, Nguyen MD., J Biol Chem. December 7, 2012; 287 (50): 42206-22. |
|
CaM kinase II initiates meiotic spindle depolymerization independently of APC/C activation., Reber S, Over S, Kronja I, Gruss OJ., J Cell Biol. December 15, 2008; 183 (6): 1007-17. |
|
Cdk11 is a RanGTP-dependent microtubule stabilization factor that regulates spindle assembly rate., Yokoyama H, Gruss OJ, Rybina S, Caudron M, Schelder M, Wilm M, Mattaj IW, Karsenti E., J Cell Biol. March 10, 2008; 180 (5): 867-75. |
|
A centriole- and RanGTP-independent spindle assembly pathway in meiosis I of vertebrate oocytes., Dumont J, Petri S, Pellegrin F, Terret ME, Bohnsack MT, Rassinier P, Georget V, Kalab P, Gruss OJ, Verlhac MH., J Cell Biol. January 29, 2007; 176 (3): 295-305. |
|
Importin alpha-regulated nucleation of microtubules by TPX2., Schatz CA, Santarella R, Hoenger A, Karsenti E, Mattaj IW, Gruss OJ, Carazo-Salas RE., EMBO J. May 1, 2003; 22 (9): 2060-70. |
|
Chromosome-induced microtubule assembly mediated by TPX2 is required for spindle formation in HeLa cells., Gruss OJ, Wittmann M, Yokoyama H, Pepperkok R, Kufer T, Silljé H, Karsenti E, Mattaj IW, Vernos I., Nat Cell Biol. November 1, 2002; 4 (11): 871-9. |
|
Human TPX2 is required for targeting Aurora-A kinase to the spindle., Kufer TA, Silljé HH, Körner R, Gruss OJ, Meraldi P, Nigg EA., J Cell Biol. August 19, 2002; 158 (4): 617-23. |
|
Ran-GTP coordinates regulation of microtubule nucleation and dynamics during mitotic-spindle assembly., Carazo-Salas RE, Gruss OJ, Mattaj IW, Karsenti E., Nat Cell Biol. March 1, 2001; 3 (3): 228-34. |
|
Ran induces spindle assembly by reversing the inhibitory effect of importin alpha on TPX2 activity., Gruss OJ, Carazo-Salas RE, Schatz CA, Guarguaglini G, Kast J, Wilm M, Le Bot N, Vernos I, Karsenti E, Mattaj IW., Cell. January 12, 2001; 104 (1): 83-93. |
|
GTP hydrolysis by Ran is required for nuclear envelope assembly., Hetzer M, Bilbao-Cortés D, Walther TC, Gruss OJ, Mattaj IW., Mol Cell. June 1, 2000; 5 (6): 1013-24. |
|
Generation of GTP-bound Ran by RCC1 is required for chromatin-induced mitotic spindle formation., Carazo-Salas RE, Guarguaglini G, Gruss OJ, Segref A, Karsenti E, Mattaj IW., Nature. July 8, 1999; 400 (6740): 178-81. |
???pagination.result.page??? 1
