Click here to close Hello! We notice that you are using Internet Explorer, which is not supported by Xenbase and may cause the site to display incorrectly. We suggest using a current version of Chrome, FireFox, or Safari.

Profile Publications (28)
XB-PERS-1186

Publications By Jean-Francois Riou

???pagination.result.count???

???pagination.result.page??? 1


Comprehensive analysis of Ephrin ligand and receptor expression reveals exclusive domains during nephrogenesis for epha4/epha7 and efna3., Le Bouffant R, Bello V, Buisson I, Umbhauer M, Riou JF., Int J Dev Biol. October 13, 2025; 69 (3): 133-142.   


Caged Dexamethasone to Photo-control the Development of Embryos through Activation of the Glucocorticoid Receptor., Mandal M, Scerbo P, Coghill I, Riou JF, Bochet CG, Ducos B, Bensimon D, Le Saux T, Aujard I, Jullien L., Chemistry. February 13, 2024; e202400579.   


Retinoic acid control of pax8 during renal specification of Xenopus pronephros involves hox and meis3., Durant-Vesga J, Suzuki N, Ochi H, Le Bouffant R, Eschstruth A, Ogino H, Umbhauer M, Riou JF., Dev Biol. January 1, 2023; 493 17-28.   


Hnf1b renal expression directed by a distal enhancer responsive to Pax8., Goea L, Buisson I, Bello V, Eschstruth A, Paces-Fessy M, Le Bouffant R, Chesneau A, Cereghini S, Riou JF, Umbhauer M., Sci Rep. November 19, 2022; 12 (1): 19921.   


Characterization of potential TRPP2 regulating proteins in early Xenopus embryos., Futel M, Le Bouffant R, Buisson I, Umbhauer M, Riou JF., J Cell Biochem. December 1, 2018; 119 (12): 10338-10350.   


Pou3f transcription factor expression during embryonic development highlights distinct pou3f3 and pou3f4 localization in the Xenopus laevis kidney., Cosse-Etchepare C, Gervi I, Buisson I, Formery L, Schubert M, Riou JF, Umbhauer M, Le Bouffant R., Int J Dev Biol. January 1, 2018; 62 (4-5): 325-333.   


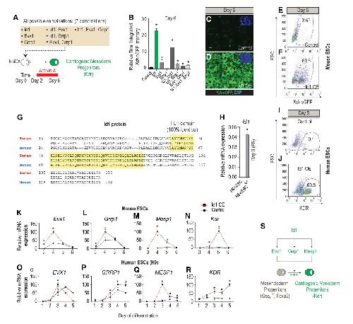
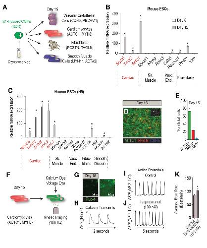
Id genes are essential for early heart formation., Cunningham TJ, Yu MS, McKeithan WL, Spiering S, Carrette F, Huang CT, Bushway PJ, Tierney M, Albini S, Giacca M, Mano M, Puri PL, Sacco A, Ruiz-Lozano P, Riou JF, Umbhauer M, Duester G, Mercola M, Colas AR., Genes Dev. July 1, 2017; 31 (13): 1325-1338.   


TRPP2-dependent Ca2+ signaling in dorso-lateral mesoderm is required for kidney field establishment in Xenopus., Futel M, Leclerc C, Le Bouffant R, Buisson I, Néant I, Umbhauer M, Moreau M, Riou JF., J Cell Sci. March 1, 2015; 128 (5): 888-99.   


Pax8 and Pax2 are specifically required at different steps of Xenopus pronephros development., Buisson I, Le Bouffant R, Futel M, Riou JF, Umbhauer M., Dev Biol. January 15, 2015; 397 (2): 175-90.   


Differential expression of arid5b isoforms in Xenopus laevis pronephros., Le Bouffant R, Cunin AC, Buisson I, Cartry J, Riou JF, Umbhauer M., Int J Dev Biol. January 1, 2014; 58 (5): 363-8.   


Cubilin, a high affinity receptor for fibroblast growth factor 8, is required for cell survival in the developing vertebrate head., Cases O, Perea-Gomez A, Aguiar DP, Nykjaer A, Amsellem S, Chandellier J, Umbhauer M, Cereghini S, Madsen M, Collignon J, Verroust P, Riou JF, Creuzet SE, Kozyraki R., J Biol Chem. June 7, 2013; 288 (23): 16655-16670.   


Retinoic acid-dependent control of MAP kinase phosphatase-3 is necessary for early kidney development in Xenopus., Le Bouffant R, Wang JH, Futel M, Buisson I, Umbhauer M, Riou JF., Biol Cell. September 1, 2012; 104 (9): 516-32.


Mix.1/2-dependent control of FGF availability during gastrulation is essential for pronephros development in Xenopus., Colas A, Cartry J, Buisson I, Umbhauer M, Smith JC, Riou JF., Dev Biol. August 15, 2008; 320 (2): 351-65.   


Retinoic acid signalling is required for specification of pronephric cell fate., Cartry J, Nichane M, Ribes V, Colas A, Riou JF, Pieler T, Dollé P, Bellefroid EJ, Umbhauer M., Dev Biol. November 1, 2006; 299 (1): 35-51.   


Activation of Gbetagamma signaling downstream of Wnt-11/Xfz7 regulates Cdc42 activity during Xenopus gastrulation., Penzo-Mendèz A, Umbhauer M, Djiane A, Boucaut JC, Riou JF., Dev Biol. May 15, 2003; 257 (2): 302-14.   


Cloning and developmental expression of STAT5 in Xenopus laevis., Pascal A, Riou JF, Carron C, Boucaut JC, Umbhauer M., Mech Dev. August 1, 2001; 106 (1-2): 171-4.   


The C-terminal cytoplasmic Lys-thr-X-X-X-Trp motif in frizzled receptors mediates Wnt/beta-catenin signalling., Umbhauer M, Djiane A, Goisset C, Penzo-Méndez A, Riou JF, Boucaut JC, Shi DL., EMBO J. September 15, 2000; 19 (18): 4944-54.


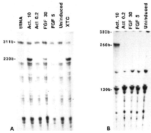
Signaling specificities of fibroblast growth factor receptors in early Xenopus embryo., Umbhauer M, Penzo-Méndez A, Clavilier L, Boucaut J, Riou J., J Cell Sci. August 1, 2000; 113 ( Pt 16) 2865-75.


Role of frizzled 7 in the regulation of convergent extension movements during gastrulation in Xenopus laevis., Djiane A, Riou J, Umbhauer M, Boucaut J, Shi D., Development. July 1, 2000; 127 (14): 3091-100.   


Role of fibroblast growth factor during early midbrain development in Xenopus., Riou JF, Delarue M, Méndez AP, Boucaut JC., Mech Dev. November 1, 1998; 78 (1-2): 3-15.


What mechanisms drive cell migration and cell interactions in Pleurodeles?, Boucaut JC, Clavilier L, Darribère T, Delarue M, Riou JF, Shi DL., Int J Dev Biol. August 1, 1996; 40 (4): 675-83.


Early regionalized expression of a novel Xenopus fibroblast growth factor receptor in neuroepithelium., Riou JF, Clavilier L, Boucaut JC., Biochem Biophys Res Commun. January 5, 1996; 218 (1): 198-204.   


Tenascin expression in developing, adult and regenerating caudal spinal cord in the urodele amphibians., Caubit X, Riou JF, Coulon J, Arsanto JP, Benraiss A, Boucaut JC, Thouveny Y., Int J Dev Biol. December 1, 1994; 38 (4): 661-72.


Control of somitic expression of tenascin in Xenopus embryos by myogenic factors and Brachyury., Umbhauer M, Riou JF, Smith JC, Boucaut JC., Dev Dyn. August 1, 1994; 200 (4): 269-77.


[Regionalization of the expression of tenascin as a response to the inducers of mesoderm]., Umbhauer M, Riou JF, Boucaut JC., C R Seances Soc Biol Fil. January 1, 1993; 187 (3): 341-55.


Expression of tenascin mRNA in mesoderm during Xenopus laevis embryogenesis: the potential role of mesoderm patterning in tenascin regionalization., Umbhauer M, Riou JF, Spring J, Smith JC, Boucaut JC., Development. September 1, 1992; 116 (1): 147-57.   


Purification and partial characterization of Xenopus laevis tenascin from the XTC cell line., Riou JF, Alfandari D, Eppe M, Tacchetti C, Chiquet M, Boucaut JC, Thiery JP, Levi G., FEBS Lett. February 25, 1991; 279 (2): 346-50.


Fibronectin-rich fibrillar extracellular matrix controls cell migration during amphibian gastrulation., Boucaut JC, Johnson KE, Darribère T, Shi DL, Riou JF, Bache HB, Delarue M., Int J Dev Biol. March 1, 1990; 34 (1): 139-47.   

???pagination.result.page??? 1