Click here to close Hello! We notice that you are using Internet Explorer, which is not supported by Xenbase and may cause the site to display incorrectly. We suggest using a current version of Chrome, FireFox, or Safari.

Profile Publications (70)
XB-PERS-1120

Publications By Doris Wedlich

???pagination.result.count???

???pagination.result.page??? 1 2 ???pagination.result.next???


Regulation of distinct branches of the non-canonical Wnt-signaling network in Xenopus dorsal marginal zone explants., Wallkamm V, Rahm K, Schmoll J, Kaufmann LT, Brinkmann E, Schunk J, Kraft B, Wedlich D, Gradl D., BMC Biol. July 5, 2016; 14 55.   


E-cadherin is required for cranial neural crest migration in Xenopus laevis., Huang C, Kratzer MC, Wedlich D, Kashef J., Dev Biol. March 15, 2016; 411 (2): 159-171.   


Neural crest specification by Prohibitin1 depends on transcriptional regulation of prl3 and vangl1., Deichmann C, Link M, Seyfang M, Knotz V, Gradl D, Wedlich D., Genesis. October 1, 2015; 53 (10): 627-39.   


Quantitating membrane bleb stiffness using AFM force spectroscopy and an optical sideview setup., Gonnermann C, Huang C, Becker SF, Stamov DR, Wedlich D, Kashef J, Franz CM., Integr Biol (Camb). March 1, 2015; 7 (3): 356-63.


Protocadherin PAPC is expressed in the CNC and can compensate for the loss of PCNS., Schneider M, Huang C, Becker SF, Gradl D, Wedlich D., Genesis. February 1, 2014; 52 (2): 120-6.   


Live imaging of Xwnt5A-ROR2 complexes., Wallkamm V, Dörlich R, Rahm K, Klessing T, Nienhaus GU, Wedlich D, Gradl D., PLoS One. January 1, 2014; 9 (10): e109428.   


Quantitative determination of lateral concentration and depth profile of histidine-tagged recombinant proteins probed by grazing incidence X-ray fluorescence., Körner A, Abuillan W, Deichmann C, Rossetti FF, Köhler A, Konovalov OV, Wedlich D, Tanaka M., J Phys Chem B. May 2, 2013; 117 (17): 5002-8.


Cell differentiation of pluripotent tissue sheets immobilized on supported membranes displaying cadherin-11., Körner A, Deichmann C, Rossetti FF, Köhler A, Konovalov OV, Wedlich D, Tanaka M., PLoS One. January 1, 2013; 8 (2): e54749.   


Wnt-11 and Fz7 reduce cell adhesion in convergent extension by sequestration of PAPC and C-cadherin., Kraft B, Berger CD, Wallkamm V, Steinbeisser H, Wedlich D., J Cell Biol. August 20, 2012; 198 (4): 695-709.   


The p21-activated kinase Pak1 regulates induction and migration of the neural crest in Xenopus., Bisson N, Wedlich D, Moss T., Cell Cycle. April 1, 2012; 11 (7): 1316-24.


Functional conservation of Nematostella Wnts in canonical and noncanonical Wnt-signaling., Rigo-Watermeier T, Kraft B, Ritthaler M, Wallkamm V, Holstein T, Wedlich D., Biol Open. January 15, 2012; 1 (1): 43-51.   


Snail2 controls mesodermal BMP/Wnt induction of neural crest., Shi J, Severson C, Yang J, Wedlich D, Klymkowsky MW., Development. August 1, 2011; 138 (15): 3135-45.   


PAPC and the Wnt5a/Ror2 pathway control the invagination of the otic placode in Xenopus., Jung B, Köhler A, Schambony A, Wedlich D., BMC Dev Biol. June 10, 2011; 11 36.   


Novel synthetic antagonists of canonical Wnt signaling inhibit colorectal cancer cell growth., Waaler J, Machon O, von Kries JP, Wilson SR, Lundenes E, Wedlich D, Gradl D, Paulsen JE, Machonova O, Dembinski JL, Dinh H, Krauss S., Cancer Res. January 1, 2011; 71 (1): 197-205.


Prohibitin1 acts as a neural crest specifier in Xenopus development by repressing the transcription factor E2F1., Schneider M, Schambony A, Wedlich D., Development. December 1, 2010; 137 (23): 4073-81.   


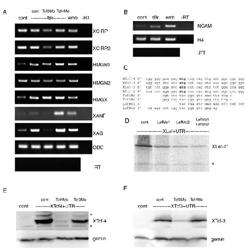
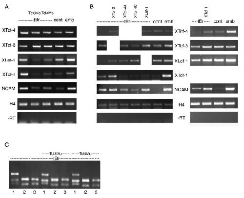
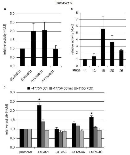
En2, Pax2/5 and Tcf-4 transcription factors cooperate in patterning the Xenopus brain., Koenig SF, Brentle S, Hamdi K, Fichtner D, Wedlich D, Gradl D., Dev Biol. April 15, 2010; 340 (2): 318-28.   


Cadherin-11 regulates protrusive activity in Xenopus cranial neural crest cells upstream of Trio and the small GTPases., Kashef J, Köhler A, Kuriyama S, Alfandari D, Mayor R, Wedlich D., Genes Dev. June 15, 2009; 23 (12): 1393-8.   


Cold-inducible RNA binding protein (CIRP), a novel XTcf-3 specific target gene regulates neural development in Xenopus., van Venrooy S, Fichtner D, Kunz M, Wedlich D, Gradl D., BMC Dev Biol. August 7, 2008; 8 77.   


Autoregulation of XTcf-4 depends on a Lef/Tcf site on the XTcf-4 promoter., Koenig SF, Lattanzio R, Mansperger K, Rupp RA, Wedlich D, Gradl D., Genesis. February 1, 2008; 46 (2): 81-6.   


Wnt-5A/Ror2 regulate expression of XPAPC through an alternative noncanonical signaling pathway., Schambony A, Wedlich D., Dev Cell. May 1, 2007; 12 (5): 779-92.   


Xenopus cadherin-6 regulates growth and epithelial development of the retina., Ruan G, Wedlich D, Koehler A., Mech Dev. December 1, 2006; 123 (12): 881-92.   


Xenopus Teashirt1 regulates posterior identity in brain and cranial neural crest., Koebernick K, Kashef J, Pieler T, Wedlich D., Dev Biol. October 1, 2006; 298 (1): 312-26.   


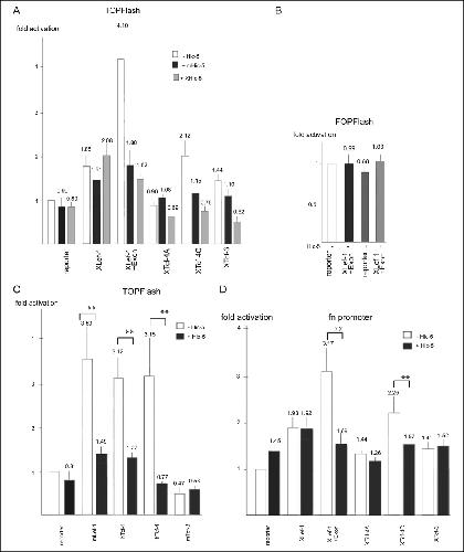
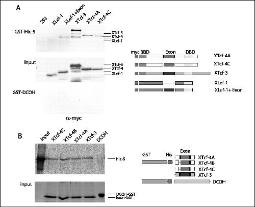
HIC-5 is a novel repressor of lymphoid enhancer factor/T-cell factor-driven transcription., Ghogomu SM, van Venrooy S, Ritthaler M, Wedlich D, Gradl D., J Biol Chem. January 20, 2006; 281 (3): 1755-64.   


Reduced U snRNP assembly causes motor axon degeneration in an animal model for spinal muscular atrophy., Winkler C, Eggert C, Gradl D, Meister G, Giegerich M, Wedlich D, Laggerbauer B, Fischer U., Genes Dev. October 1, 2005; 19 (19): 2320-30.   


Pontin and Reptin regulate cell proliferation in early Xenopus embryos in collaboration with c-Myc and Miz-1., Etard C, Gradl D, Kunz M, Eilers M, Wedlich D., Mech Dev. April 1, 2005; 122 (4): 545-56.   


Autoregulation of canonical Wnt signaling controls midbrain development., Kunz M, Herrmann M, Wedlich D, Gradl D., Dev Biol. September 15, 2004; 273 (2): 390-401.   


Paraxial protocadherin coordinates cell polarity during convergent extension via Rho A and JNK., Unterseher F, Hefele JA, Giehl K, De Robertis EM, Wedlich D, Schambony A., EMBO J. August 18, 2004; 23 (16): 3259-69.


A homologue of cysteine-rich secretory proteins induces premature degradation of vitelline envelopes and hatching of Xenopus laevis embryos., Schambony A, Hefele JA, Gentzel M, Wilm M, Wedlich D., Mech Dev. August 1, 2003; 120 (8): 937-48.   


Prospects for tissue-specific analysis of gene expression in Xenopus embryos through laser-mediated microdissection of histological sections., Imamichi Y, Koebernick K, Wedlich D., Pathol Res Pract. January 1, 2003; 199 (6): 381-9.


The polarising role of cell adhesion molecules in early development., Wedlich D., Curr Opin Cell Biol. October 1, 2002; 14 (5): 563-8.


Functional diversity of Xenopus lymphoid enhancer factor/T-cell factor transcription factors relies on combinations of activating and repressing elements., Gradl D, König A, Wedlich D., J Biol Chem. April 19, 2002; 277 (16): 14159-71.


Xenopus cadherin-11 restrains cranial neural crest migration and influences neural crest specification., Borchers A, David R, Wedlich D., Development. August 1, 2001; 128 (16): 3049-60.   


Antagonistic regulation of convergent extension movements in Xenopus by Wnt/beta-catenin and Wnt/Ca2+ signaling., Kühl M, Geis K, Sheldahl LC, Pukrop T, Moon RT, Wedlich D., Mech Dev. August 1, 2001; 106 (1-2): 61-76.


Laser-mediated microdissection of paraffin sections from Xenopus embryos allows detection of tissue-specific expressed mRNAs., Imamichi Y, Lahr G, Wedlich D., Dev Genes Evol. July 1, 2001; 211 (7): 361-6.


Xenopus Eya1 demarcates all neurogenic placodes as well as migrating hypaxial muscle precursors., David R, Ahrens K, Wedlich D, Schlosser G., Mech Dev. May 1, 2001; 103 (1-2): 189-92.   


PCR-based RNA probes: a quick and sensitive method to improve whole mount embryo in situ hybridizations., David R, Wedlich D., Biotechniques. April 1, 2001; 30 (4): 769-72, 74.


Identification of two regulatory elements within the high mobility group box transcription factor XTCF-4., Pukrop T, Gradl D, Henningfeld KA, Knochel W, Wedlich D, Kuhl M., J Biol Chem. March 23, 2001; 276 (12): 8968-78.


Xenopus cadherin-6 is expressed in the central and peripheral nervous system and in neurogenic placodes., David R, Wedlich D., Mech Dev. October 1, 2000; 97 (1-2): 187-90.   


Expression of Xenopus homologs of the beta-catenin binding protein pontin52., Etard C, Wedlich D, Bauer A, Huber O, Kühl M., Mech Dev. June 1, 2000; 94 (1-2): 219-22.   


The HMG-box transcription factor XTcf-4 demarcates the forebrain-midbrain boundary., König A, Gradl D, Kühl M, Wedlich D., Mech Dev. May 1, 2000; 93 (1-2): 211-4.   


An assay system to study migratory behavior of cranial neural crest cells in Xenopus., Borchers A, Epperlein HH, Wedlich D., Dev Genes Evol. April 1, 2000; 210 (4): 217-22.


Keeping a close eye on Wnt-1/wg signaling in Xenopus., Gradl D, Kühl M, Wedlich D., Mech Dev. August 1, 1999; 86 (1-2): 3-15.   


The Wnt/Wg signal transducer beta-catenin controls fibronectin expression., Gradl D, Kühl M, Wedlich D., Mol Cell Biol. August 1, 1999; 19 (8): 5576-87.


Functional interaction of an axin homolog, conductin, with beta-catenin, APC, and GSK3beta., Behrens J, Jerchow BA, Würtele M, Grimm J, Asbrand C, Wirtz R, Kühl M, Wedlich D, Birchmeier W., Science. April 24, 1998; 280 (5363): 596-9.


Xenopus cadherin-11 (Xcadherin-11) expression requires the Wg/Wnt signal., Hadeball B, Borchers A, Wedlich D., Mech Dev. March 1, 1998; 72 (1-2): 101-13.   


Expression of the Armadillo family member p120cas1B in Xenopus embryos affects head differentiation but not axis formation., Geis K, Aberle H, Kühl M, Kemler R, Wedlich D., Dev Genes Evol. January 1, 1998; 207 (7): 471-81.


Uncoupling of XB/U-cadherin-catenin complex formation from its function in cell-cell adhesion., Finnemann S, Mitrik I, Hess M, Otto G, Wedlich D., J Biol Chem. May 2, 1997; 272 (18): 11856-62.


Fritz: a secreted frizzled-related protein that inhibits Wnt activity., Mayr T, Deutsch U, Kühl M, Drexler HC, Lottspeich F, Deutzmann R, Wedlich D, Risau W., Mech Dev. April 1, 1997; 63 (1): 109-25.   


Wnt signalling goes nuclear., Kühl M, Wedlich D., Bioessays. February 1, 1997; 19 (2): 101-4.


Xenopus cadherins: sorting out types and functions in embryogenesis., Kühl M, Wedlich D., Dev Dyn. October 1, 1996; 207 (2): 121-34.

???pagination.result.page??? 1 2 ???pagination.result.next???