Click here to close Hello! We notice that you are using Internet Explorer, which is not supported by Xenbase and may cause the site to display incorrectly. We suggest using a current version of Chrome, FireFox, or Safari.

Profile Publications (31)
XB-PERS-1080

Publications By Anne-Helene Monsoro-Burq

???pagination.result.count???

???pagination.result.page??? 1


MicroRNA miR-196a controls neural crest patterning by repressing immature neural ectoderm programs in Xenopus embryos., Godden AM, Ward N, Sittewelle M, Antonaci M, Mir R, Kotov A, Monsoro-Burq AH, Wheeler GN., Dev Biol. December 11, 2025; 528 117-127.   


A new atlas to study embryonic cell types in Xenopus., Petrova K, Tretiakov M, Kotov A, Monsoro-Burq AH, Peshkin L., Dev Biol. July 1, 2024; 511 76-83.


A time-resolved single-cell roadmap of the logic driving anterior neural crest diversification from neural border to migration stages., Kotov A, Seal S, Alkobtawi M, Kappès V, Ruiz SM, Arbès H, Harland RM, Peshkin L, Monsoro-Burq AH., Proc Natl Acad Sci U S A. May 7, 2024; 121 (19): e2311685121.   


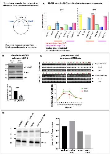
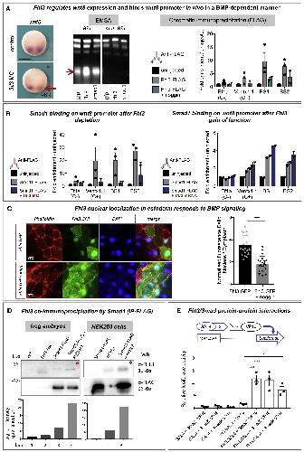
BMP signaling is enhanced intracellularly by FHL3 controlling WNT-dependent spatiotemporal emergence of the neural crest., Alkobtawi M, Pla P, Monsoro-Burq AH., Cell Rep. June 22, 2021; 35 (12): 109289.   


Xenopus, an emerging model for studying pathologies of the neural crest., Medina-Cuadra L, Monsoro-Burq AH., Curr Top Dev Biol. January 1, 2021; 145 313-348.


Characterization of Pax3 and Sox10 transgenic Xenopus laevis embryos as tools to study neural crest development., Alkobtawi M, Ray H, Barriga EH, Moreno M, Kerney R, Monsoro-Burq AH, Saint-Jeannet JP, Mayor R., Dev Biol. December 1, 2018; 444 Suppl 1 S202-S208.   


AKT signaling displays multifaceted functions in neural crest development., Sittewelle M, Monsoro-Burq AH., Dev Biol. December 1, 2018; 444 Suppl 1 S144-S155.


The neural border: Induction, specification and maturation of the territory that generates neural crest cells., Pla P, Monsoro-Burq AH., Dev Biol. December 1, 2018; 444 Suppl 1 S36-S46.   


An atlas of Wnt activity during embryogenesis in Xenopus tropicalis., Borday C, Parain K, Thi Tran H, Vleminckx K, Perron M, Monsoro-Burq AH., PLoS One. January 1, 2018; 13 (4): e0193606.   


PFKFB4 control of AKT signaling is essential for premigratory and migratory neural crest formation., Figueiredo AL, Maczkowiak F, Borday C, Pla P, Sittewelle M, Pegoraro C, Monsoro-Burq AH., Development. November 15, 2017; 144 (22): 4183-4194.   


A molecular atlas of the developing ectoderm defines neural, neural crest, placode, and nonneural progenitor identity in vertebrates., Plouhinec JL, Medina-Ruiz S, Borday C, Bernard E, Vert JP, Eisen MB, Harland RM, Monsoro-Burq AH., PLoS Biol. October 19, 2017; 15 (10): e2004045.   


Implication of thyroid hormone signaling in neural crest cells migration: Evidence from thyroid hormone receptor beta knockdown and NH3 antagonist studies., Bronchain OJ, Chesneau A, Monsoro-Burq AH, Jolivet P, Paillard E, Scanlan TS, Demeneix BA, Sachs LM, Pollet N., Mol Cell Endocrinol. January 5, 2017; 439 233-246.


The Tumor-Suppressor WWOX and HDAC3 Inhibit the Transcriptional Activity of the β-Catenin Coactivator BCL9-2 in Breast Cancer Cells., El-Hage P, Petitalot A, Monsoro-Burq AH, Maczkowiak F, Driouch K, Formstecher E, Camonis J, Sabbah M, Bièche I, Lidereau R, Lallemand F., Mol Cancer Res. May 1, 2015; 13 (5): 902-12.


PFKFB4 controls embryonic patterning via Akt signalling independently of glycolysis., Pegoraro C, Figueiredo AL, Maczkowiak F, Pouponnot C, Eychène A, Monsoro-Burq AH., Nat Commun. January 19, 2015; 6 5953.


Dissection of Xenopus laevis neural crest for in vitro explant culture or in vivo transplantation., Milet C, Monsoro-Burq AH., J Vis Exp. March 11, 2014; (85):


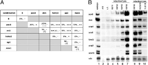
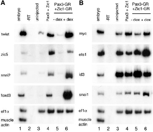
Pax3 and Zic1 trigger the early neural crest gene regulatory network by the direct activation of multiple key neural crest specifiers., Plouhinec JL, Roche DD, Pegoraro C, Figueiredo AL, Maczkowiak F, Brunet LJ, Milet C, Vert JP, Pollet N, Harland RM, Monsoro-Burq AH., Dev Biol. February 15, 2014; 386 (2): 461-72.   


Protein tyrosine phosphatase 4A3 (PTP4A3) is required for Xenopus laevis cranial neural crest migration in vivo., Maacha S, Planque N, Laurent C, Pegoraro C, Anezo O, Maczkowiak F, Monsoro-Burq AH, Saule S., PLoS One. December 9, 2013; 8 (12): e84717.   


Pfkfb (6-phosphofructo-2-kinase/fructose-2,6-bisphosphatase) isoforms display a tissue-specific and dynamic expression during Xenopus laevis development., Pegoraro C, Maczkowiak F, Monsoro-Burq AH., Gene Expr Patterns. October 1, 2013; 13 (7): 203-11.   


Pax3 and Zic1 drive induction and differentiation of multipotent, migratory, and functional neural crest in Xenopus embryos., Milet C, Maczkowiak F, Roche DD, Monsoro-Burq AH., Proc Natl Acad Sci U S A. April 2, 2013; 110 (14): 5528-33.   


Signaling and transcriptional regulation in neural crest specification and migration: lessons from xenopus embryos., Pegoraro C, Monsoro-Burq AH., Wiley Interdiscip Rev Dev Biol. January 1, 2013; 2 (2): 247-59.   


B-Raf and C-Raf are required for melanocyte stem cell self-maintenance., Valluet A, Druillennec S, Barbotin C, Dorard C, Monsoro-Burq AH, Larcher M, Pouponnot C, Baccarini M, Larue L, Eychène A., Cell Rep. October 25, 2012; 2 (4): 774-80.


Neural crest induction at the neural plate border in vertebrates., Milet C, Monsoro-Burq AH., Dev Biol. June 1, 2012; 366 (1): 22-33.


Reiterative AP2a activity controls sequential steps in the neural crest gene regulatory network., de Crozé N, Maczkowiak F, Monsoro-Burq AH., Proc Natl Acad Sci U S A. January 4, 2011; 108 (1): 155-60.   


Tissue-specific expression of Sarcoplasmic/Endoplasmic Reticulum Calcium ATPases (ATP2A/SERCA) 1, 2, 3 during Xenopus laevis development., Pegoraro C, Pollet N, Monsoro-Burq AH., Gene Expr Patterns. January 1, 2011; 11 (1-2): 122-8.   


The Pax3 and Pax7 paralogs cooperate in neural and neural crest patterning using distinct molecular mechanisms, in Xenopus laevis embryos., Maczkowiak F, Matéos S, Wang E, Roche D, Harland R, Monsoro-Burq AH., Dev Biol. April 15, 2010; 340 (2): 381-96.   


Dazap2 is required for FGF-mediated posterior neural patterning, independent of Wnt and Cdx function., Roche DD, Liu KJ, Harland RM, Monsoro-Burq AH., Dev Biol. September 1, 2009; 333 (1): 26-36.   


Hairy2-Id3 interactions play an essential role in Xenopus neural crest progenitor specification., Nichane M, de Crozé N, Ren X, Souopgui J, Monsoro-Burq AH, Bellefroid EJ., Dev Biol. October 15, 2008; 322 (2): 355-67.   


A rapid protocol for whole-mount in situ hybridization on Xenopus embryos., Monsoro-Burq AH., CSH Protoc. August 1, 2007; 2007 pdb.prot4809.


Msx1 and Pax3 cooperate to mediate FGF8 and WNT signals during Xenopus neural crest induction., Monsoro-Burq AH, Wang E, Harland R., Dev Cell. February 1, 2005; 8 (2): 167-78.   


Sclerotome development and morphogenesis: when experimental embryology meets genetics., Monsoro-Burq AH., Int J Dev Biol. January 1, 2005; 49 (2-3): 301-8.


Neural crest induction by paraxial mesoderm in Xenopus embryos requires FGF signals., Monsoro-Burq AH, Fletcher RB, Harland RM., Development. July 1, 2003; 130 (14): 3111-24.   

???pagination.result.page??? 1