Click here to close Hello! We notice that you are using Internet Explorer, which is not supported by Xenbase and may cause the site to display incorrectly. We suggest using a current version of Chrome, FireFox, or Safari.

Profile Publications (85)
XB-PERS-1076

Publications By Ray Keller

???pagination.result.count???

???pagination.result.page??? 1 2 ???pagination.result.next???


The RhoGEF protein Plekhg5 regulates medioapical and junctional actomyosin dynamics of apical constriction during Xenopus gastrulation., Baldwin A, Popov IK, Keller R, Wallingford J, Chang C., Mol Biol Cell. June 1, 2023; 34 (7): ar64.   


Characterization of convergent thickening, a major convergence force producing morphogenic movement in amphibians., Shook DR, Wen JWH, Rolo A, O'Hanlon M, Francica B, Dobbins D, Skoglund P, DeSimone DW, Winklbauer R, Keller RE., Elife. April 11, 2022; 11   


Preparation of three-notochord explants for imaging analysis of the cell movements of convergent extension during early Xenopus morphogenesis., Goto T, Keller R., Dev Growth Differ. October 1, 2021; 63 (8): 429-438.   


Convergent extension in the amphibian, Xenopus laevis., Keller R, Sutherland A., Curr Top Dev Biol. January 1, 2020; 136 271-317.


The RhoGEF protein Plekhg5 regulates apical constriction of bottle cells during gastrulation., Popov IK, Ray HJ, Skoglund P, Keller R, Chang C., Development. December 12, 2018; 145 (24):   


Identification of Drivers of Aneuploidy in Breast Tumors., Pfister K, Pipka JL, Chiang C, Liu Y, Clark RA, Keller R, Skoglund P, Guertin MJ, Hall IM, Stukenberg PT., Cell Rep. May 29, 2018; 23 (9): 2758-2769.   


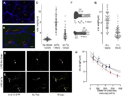
Mechanical Strain Determines Cilia Length, Motility, and Planar Position in the Left-Right Organizer., Chien YH, Srinivasan S, Keller R, Kintner C., Dev Cell. May 7, 2018; 45 (3): 316-330.e4.   


Large, long range tensile forces drive convergence during Xenopus blastopore closure and body axis elongation., Shook DR, Kasprowicz EM, Davidson LA, Keller R., Elife. March 13, 2018; 7   


The Molecular Basis of Radial Intercalation during Tissue Spreading in Early Development., Szabó A, Cobo I, Omara S, McLachlan S, Keller R, Mayor R., Dev Cell. May 9, 2016; 37 (3): 213-25.   


Molecular model for force production and transmission during vertebrate gastrulation., Pfister K, Shook DR, Chang C, Keller R, Skoglund P., Development. February 15, 2016; 143 (4): 715-27.   


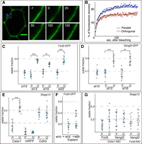
Mechanical strain determines the axis of planar polarity in ciliated epithelia., Chien YH, Keller R, Kintner C, Shook DR., Curr Biol. November 2, 2015; 25 (21): 2774-2784.   


Kif2a depletion generates chromosome segregation and pole coalescence defects in animal caps and inhibits gastrulation of the Xenopus embryo., Eagleson G, Pfister K, Knowlton AL, Skoglund P, Keller R, Stukenberg PT., Mol Biol Cell. March 1, 2015; 26 (5): 924-37.   


Cell segregation, mixing, and tissue pattern in the spinal cord of the Xenopus laevis neurula., Edlund AF, Davidson LA, Keller RE., Dev Dyn. October 1, 2013; 242 (10): 1134-46.   


The cytoplasmic tyrosine kinase Arg regulates gastrulation via control of actin organization., Bonacci G, Fletcher J, Devani M, Dwivedi H, Keller R, Chang C., Dev Biol. April 1, 2012; 364 (1): 42-55.   


Xenopus furry contributes to release of microRNA gene silencing., Goto T, Fukui A, Shibuya H, Keller R, Asashima M., Proc Natl Acad Sci U S A. November 9, 2010; 107 (45): 19344-9.   


Morphogenetic movements driving neural tube closure in Xenopus require myosin IIB., Rolo A, Skoglund P, Keller R., Dev Biol. March 15, 2009; 327 (2): 327-38.   


Live imaging of cell protrusive activity, and extracellular matrix assembly and remodeling during morphogenesis in the frog, Xenopus laevis., Davidson LA, Dzamba BD, Keller R, Desimone DW., Dev Dyn. October 1, 2008; 237 (10): 2684-92.   


Convergence and extension at gastrulation require a myosin IIB-dependent cortical actin network., Skoglund P, Rolo A, Chen X, Gumbiner BM, Keller R., Development. August 1, 2008; 135 (14): 2435-44.   


Dynamic determinations: patterning the cell behaviours that close the amphibian blastopore., Keller R, Shook D., Philos Trans R Soc Lond B Biol Sci. April 12, 2008; 363 (1495): 1317-32.


The forces that shape embryos: physical aspects of convergent extension by cell intercalation., Keller R, Shook D, Skoglund P., Phys Biol. April 10, 2008; 5 (1): 015007.


Concentrations of TATA box-binding protein (TBP)-type genes affect chordamesodermal gene expression., Goto T, Keller R, Asashima M., Int J Dev Biol. January 1, 2008; 52 (4): 371-5.   


The amniote primitive streak is defined by epithelial cell intercalation before gastrulation., Voiculescu O, Bertocchini F, Wolpert L, Keller RE, Stern CD., Nature. October 25, 2007; 449 (7165): 1049-52.


Xenopus fibrillin regulates directed convergence and extension., Skoglund P, Keller R., Dev Biol. January 15, 2007; 301 (2): 404-16.   


Measuring mechanical properties of embryos and embryonic tissues., Davidson L, Keller R., Methods Cell Biol. January 1, 2007; 83 425-39.


The presumptive floor plate (notoplate) induces behaviors associated with convergent extension in medial but not lateral neural plate cells of Xenopus., Ezin AM, Skoglund P, Keller R., Dev Biol. December 15, 2006; 300 (2): 670-86.   


Radial intercalation of ciliated cells during Xenopus skin development., Stubbs JL, Davidson L, Keller R, Kintner C., Development. July 1, 2006; 133 (13): 2507-15.   


Xenopus fibrillin is expressed in the organizer and is the earliest component of matrix at the developing notochord-somite boundary., Skoglund P, Dzamba B, Coffman CR, Harris WA, Keller R., Dev Dyn. July 1, 2006; 235 (7): 1974-83.   


Integrin alpha5beta1 and fibronectin regulate polarized cell protrusions required for Xenopus convergence and extension., Davidson LA, Marsden M, Keller R, Desimone DW., Curr Biol. May 9, 2006; 16 (9): 833-44.   


Planar cell polarity genes regulate polarized extracellular matrix deposition during frog gastrulation., Goto T, Davidson L, Asashima M, Keller R., Curr Biol. April 26, 2005; 15 (8): 787-93.   


Assembly and remodeling of the fibrillar fibronectin extracellular matrix during gastrulation and neurulation in Xenopus laevis., Davidson LA, Keller R, DeSimone DW., Dev Dyn. December 1, 2004; 231 (4): 888-95.   


Developmental biology: heading away from the rump., Keller R., Nature. July 15, 2004; 430 (6997): 305-6.


Patterning and tissue movements in a novel explant preparation of the marginal zone of Xenopus laevis., Davidson LA, Keller R, DeSimone D., Gene Expr Patterns. July 1, 2004; 4 (4): 457-66.   


Pattern and morphogenesis of presumptive superficial mesoderm in two closely related species, Xenopus laevis and Xenopus tropicalis., Shook DR, Majer C, Keller R., Dev Biol. June 1, 2004; 270 (1): 163-85.


Mechanisms, mechanics and function of epithelial-mesenchymal transitions in early development., Shook D, Keller R., Mech Dev. November 1, 2003; 120 (11): 1351-83.


How we are shaped: the biomechanics of gastrulation., Keller R, Davidson LA, Shook DR., Differentiation. April 1, 2003; 71 (3): 171-205.


The midline (notochord and notoplate) patterns the cell motility underlying convergence and extension of the Xenopus neural plate., Ezin AM, Skoglund P, Keller R., Dev Biol. April 1, 2003; 256 (1): 100-14.   


Embryonic wound healing by apical contraction and ingression in Xenopus laevis., Davidson LA, Ezin AM, Keller R., Cell Motil Cytoskeleton. November 1, 2002; 53 (3): 163-76.


Cloning and expression of Xenopus Prickle, an orthologue of a Drosophila planar cell polarity gene., Wallingford JB, Goto T, Keller R, Harland RM., Mech Dev. August 1, 2002; 116 (1-2): 183-6.   


The planar cell polarity gene strabismus regulates convergence and extension and neural fold closure in Xenopus., Goto T, Keller R., Dev Biol. July 1, 2002; 247 (1): 165-81.   


Mesendoderm extension and mantle closure in Xenopus laevis gastrulation: combined roles for integrin alpha(5)beta(1), fibronectin, and tissue geometry., Davidson LA, Hoffstrom BG, Keller R, DeSimone DW., Dev Biol. February 15, 2002; 242 (2): 109-29.


Cells remain competent to respond to mesoderm-inducing signals present during gastrulation in Xenopus laevis., Domingo C, Keller R., Dev Biol. September 1, 2000; 225 (1): 226-40.   


Monopolar protrusive activity: a new morphogenic cell behavior in the neural plate dependent on vertical interactions with the mesoderm in Xenopus., Elul T, Keller R., Dev Biol. August 1, 2000; 224 (1): 3-19.


An evaluation of two-photon excitation versus confocal and digital deconvolution fluorescence microscopy imaging in Xenopus morphogenesis., Periasamy A, Skoglund P, Noakes C, Keller R., Microsc Res Tech. November 1, 1999; 47 (3): 172-81.


Neural tube closure in Xenopus laevis involves medial migration, directed protrusive activity, cell intercalation and convergent extension., Davidson LA, Keller RE., Development. October 1, 1999; 126 (20): 4547-56.   


Experimental embryological methods for analysis of neural induction in the amphibian., Keller R, Poznanski A, Elul T., Methods Mol Biol. January 1, 1999; 97 351-92.


Patterning of morphogenetic cell behaviors in neural ectoderm of Xenopus laevis., Elul T, Koehl MA, Keller RE., Ann N Y Acad Sci. October 23, 1998; 857 248-51.


Surface mesoderm in Xenopus: a revision of the stage 10 fate map., Minsuk SB, Keller RE., Dev Genes Evol. December 1, 1997; 207 (6): 389-401.


Cellular mechanism underlying neural convergent extension in Xenopus laevis embryos., Elul T, Koehl MA, Keller R., Dev Biol. November 15, 1997; 191 (2): 243-58.


Epithelial cell wedging and neural trough formation are induced planarly in Xenopus, without persistent vertical interactions with mesoderm., Poznanski A, Minsuk S, Stathopoulos D, Keller R., Dev Biol. September 15, 1997; 189 (2): 256-69.


The role of planar and early vertical signaling in patterning the expression of Hoxb-1 in Xenopus., Poznanski A, Keller R., Dev Biol. April 15, 1997; 184 (2): 351-66.   

???pagination.result.page??? 1 2 ???pagination.result.next???