ECB-ART-54812
PeerJ
2026 Mar 05;14:e20918. doi: 10.7717/peerj.20918.
Show Gene links
Show Anatomy links
Seasonality shapes gut microbiota composition in two sympatric sea urchins.
???displayArticle.abstract???
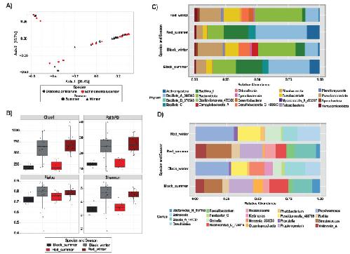
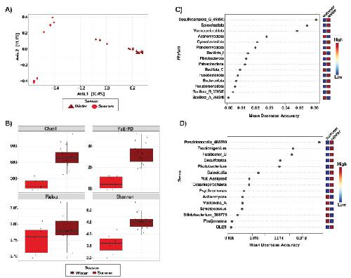
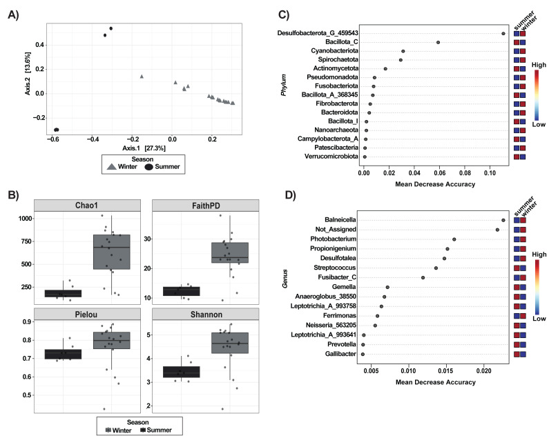
BACKGROUND: The gut microbiota plays critical roles in digestion, immunity, and environmental adaptation in marine invertebrates. Its composition is shaped by both host traits and abiotic factors such as temperature and seasonality. In Caribbean reefs, sea urchins like Diadema antillarum and Echinometra lucunter are important grazers that regulate algal biomass and influence benthic community dynamics. This study used 16S rRNA gene sequencing to compare, for the first time, the gut microbiota of these two sympatric species across contrasting seasons. METHODS: Adults of D. antillarum and E. lucunter were collected during summer and winter from three fringing reefs in Puerto Rico. Gut contents were extracted under sterile conditions, and bacterial DNA was extracted amplified for their 16S rRNA genes and sequenced. Microbial diversity and structure were assessed standard microbiota pipelines. RESULTS: Microbial communities in both echinoids were dominated by Bacillota, Bacteroidota, Desulfobacterota, and Pseudomonadota. Core microbiota analysis revealed stable taxa across hosts and seasons, most notably Propionigenium, supporting host-driven selection mechanisms that maintain functional stability despite seasonal turnover. Core microbiome analyses revealed Bacillota, Bacteroidota, Desulfobacterota_G_459543, and Pseudomonadota as persistent phyla across seasons, and genera such as Desulfotalea, Photobacterium, and Propionigenium consistently present in both species. Alpha diversity was significantly higher in winter for both D. antillarum and E. lucunter, while species-level differences were not significant. Beta diversity analyses showed significant seasonal clustering, with no consistent segregation between species within seasons. Our findings demonstrate that shared environmental conditions, particularly seasonality, are the primary modulators of gut microbiota in sympatric sea urchins, while host selection preserves a conserved core community. This dual influence of environment and host highlights the ecological plasticity and resilience of sea urchin microbiotas under fluctuating reef conditions.
???displayArticle.pubmedLink??? 41804484
???displayArticle.pmcLink??? PMC12967421
???displayArticle.link??? PeerJ
???attribute.lit??? ???displayArticles.show???